聚焦工程设计主业
扎实推进工程勘察设计行业高质量发展
——2018年工程设计过程升级版审核结果分析总结
工程勘察设计行业的主要产品之一是工程设计,该过程在整个升级版分级认证标准的13个过程中分值权重占比最高。通过对工程设计产品过程控制质量和实物质量的深入审核,有利于进一步提升组织的业务管理和项目管理能力、提高成品质量及服务水平,推进体系运行不断深化。
工程设计过程升级版分级认证标准
在工程勘察设计行业升级版分级认证标准中,工程设计过程由12个子过程构成,包括设计业务管理、设计项目要求、设计策划、设计输入、设计评审、设计验证、设计确认、设计输出、设计变更、设计分包、放行交付和交付后的活动、不合格输出的控制。标准中按各子过程的重要程度分配权重并进行赋分。升级版审核标准与常规审核标准的不同主要体现在以下三个方面:
一是对工程设计的审核由项目层面延伸到业务层面。升级版分级认证明确要求,不仅要审核设计项目,还要重点审核组织的业务管理部门及业务实施部门对工程设计业务的分级管理、精细化管理程度,从设计业务管理的策划(P)、实施(D)、检查(C)、改进(A)及业务管理绩效(R)五个方面实施系统审核。
二是不仅要审核过程控制情况,更要审核成品质量。控制过程管理最终是为了获得高质量的成品,过程、结果、绩效齐抓共管,以过程管理促成品质量提升,用成品质量检验过程控制的有效性,二者相生相长、互相促进。
三是升级版审核覆盖项目运行全过程。“融合”成为重要关注点,也是多体系整合的最高境界,新版标准中的风险管理、知识管理等要求融入项目管理各环节。
审核结果数据统计
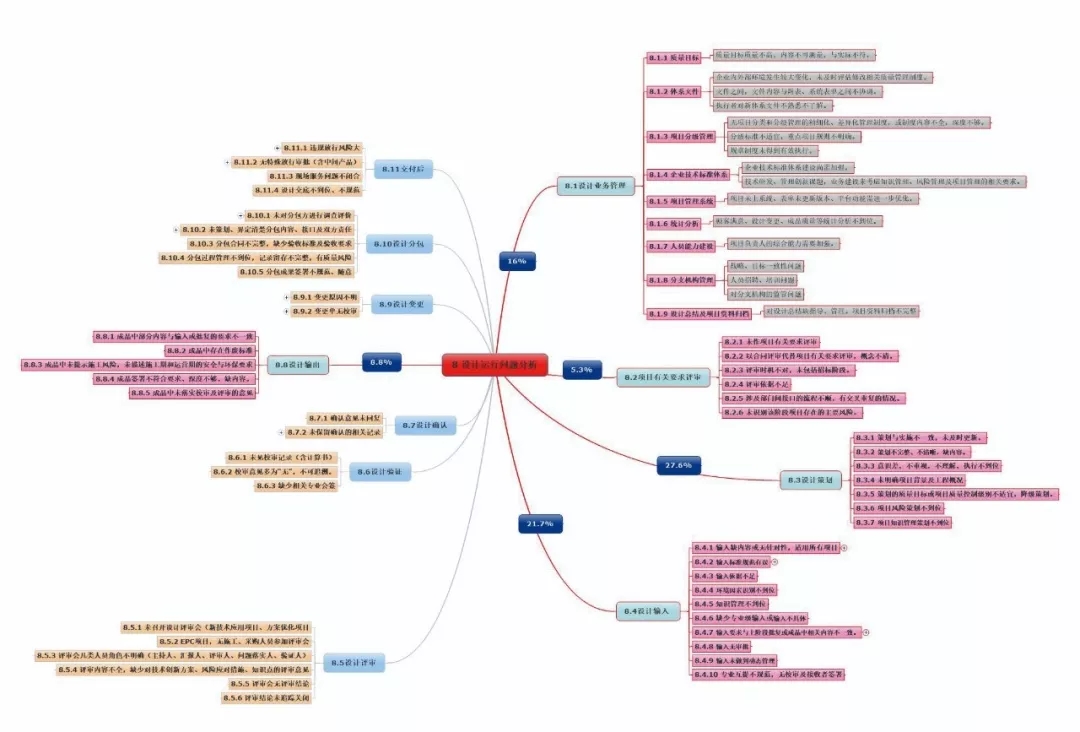
截至2018年12月5日,北京中设认证服务有限公司对16家勘察设计企业实施了19次(含3次预审)升级版审核。工程设计过程最高得分90分,最低得分81分,平均得分87分。审核共发现了1080条工程设计过程的问题,按照子过程进行了分类统计,详见图1。其中,问题数量占比最多的四个过程,由多至少依次为:设计策划28%,设计输入22%,设计业务管理16%,设计输出9%。

图1 工程设计过程问题分布图
工程设计过程重点问题分类分析
通过对工程设计过程发现的1080条问题进行分类分析(如图2所示),在其12个子过程中,除“不合格输出的控制”未发现问题外,其余11个子过程均存在不同程度的问题。下面以问题最多的四个过程为例,对其进行进一步剖析。
质量目标的引领作用不强,体系文件及现有制度对新拓展业务领域的支撑力度不够、执行效果不理想,组织的分级管理、精细化管理程度不高,技术标准体系建设缺乏系统性,设计项目管理信息系统的效率有待提高,数据统计分析不够深入,项目负责人管理能力需要进一步提升,分支机构管理力度弱,设计总结及项目资料归档的及时性及质量有待提高等。
企业自身或者以往的常规审核组,均更多关注某些具体的项目,发现一个问题解决一个问题,在整体业务管理层面大多靠惯性维持,较少实施系统的策划、检查、分析、改进,对于业务层面管理的关注度和投入的资源方面较项目管理更为薄弱。

图2 2018年质量管理体系升级版审核—设计问题分类分析思维导图
项目背景及工程概况不明确,项目的策划与实施不一致,策划不完整、不清晰、不到位,策划的质量目标或项目质量控制级别不适宜;项目风险识别不到位、策划的风险应对措施不符合实际,项目知识管理策划不到位、可借鉴的知识和项目进展过程中形成的知识点不明确、研发课题及业务建设与设计项目的关联关系不够等。
项目策划过程是考量项目负责人功力的重要环节,项目负责人对项目整体的掌控能力不足或不重视,审批人没有对不符合要求的策划结果予以指导和把关,就会使设计策划流于形式、策划与实施“两张皮”、项目进展不可预期。
设计输入内容通用性强、无针对性,不能很好地体现项目的特点,输入的标准规范有误,输入依据不足、缺少上阶段成果文件及环评、安评等批复文件,环境因素识别不准确,知识管理提示不到位,缺少专业级输入,设计输入未实施动态管理,专业互提资料不规范等。
项目负责人对项目的指导能力不足或意识差,设计项目输入依据不清晰、逻辑混乱,可能造成管理不到位、后期返工、增加项目成本、影响项目质量,导致客户不满。
成品文件中部分内容与设计输入或上阶段批复的要求不一致,成品中存在作废标准规范,成品中未提示施工风险、未描述施工期和运营期的安全与环保要求,成品签署不符合要求、深度不够,成品中未落实校审及评审的意见,成品(含阶段成果)未经输出检查违规放行等。
在输出环节,各级质量控制人员责任不落实、把关不严,校审人员、项目负责人、输出文件放行批准人、档案管理人员未认真履行岗位职责,在问题面前未亮红灯、踩刹车,而是绿灯抬杆放过,易出现实物质量问题。
解决措施及建议
升级版分级认证标准吸纳了众多工程勘察设计企业的良好经验,通过要求展示高标准,通过负面清单列出具体的评价细则和扣分点,便于有改进需求的企业定目标、找方法、可实施、好操作,企业可对照标准找差距、补短板、促提升。
结合成品质量检查过程控制往往事半功倍。从成品质量问题入手追溯,通常会发现过程控制存在的问题,直击要害,更有说服力。
上述重点问题中有些可算是难题,解决起来并非易事。企业可以采取“聚焦一个主题、解剖一只‘麻雀’、解决一类问题”的方式,一个堡垒一个堡垒地攻破。只要肯努力、想改变,方法总比困难多。
升级版不但发现问题,更致力于帮助企业诊断、解决问题,为企业提出切实可行的意见和建议,体现审核的价值,审核专家团队全部来自于工程勘察设计企业经验丰富的审核专家,2018年升级版设计过程审核共提出467条建议,这些建议有高度,对企业设计过程管理和成品质量管理起到了良好的推动和促进作用。
在2018年的工程设计过程升级版审核试点中,还发现了308条亮点,主要集中在设计业务的管理方面,如成品质量管理、二级制度建设、目标管理、专业技术及管理能力培训等。升级版审核在传播先进的管理理念、管理工具和管理方法的同时,为行业内的交流研讨搭建了桥梁和平台,促进了工程勘察设计行业整体管理能力和管理水平的提升。
质量管理体系认证升级版顺应时代发展趋势,聚焦主业、关注发展,同时也践行了供给侧改革的要求,符合国家、行业、企业、顾客以及相关方的期望,着力助力企业破解发展难题,提供提升管理的抓手,具有广阔的市场前景和生命力。我们要乘势而上、顺势而为,进一步推动升级版行稳致远,迈向更加美好的未来。(本文作者田旭系中国航空规划设计研究总院有限公司质量高级主管、升级版分级认证审核专家)
本文刊登于《中国勘察设计》杂志2019年6月刊,作者田旭。如有侵权,请联系删除!



