城市排水设施具有确保舒适的生活环境,保证公共水域的水质安全和保护街道不受内涝侵害的作用。同时,通过利用再生水、污水的热能以及污泥等下水道的资源·能源,促进节能节源,为保护我们的生存环境作出贡献。
目前发生的新冠肺炎疫情,通过全社会的努力一定会云开日出。痛定思痛,我们整个社会一定会重新审视自己的生活方式,审视与我们的生命息息相关的医疗保健设施的健全状况,以及事关生存环境的城市排水基础设施的水准等等,期待能够由表及里全面提升。
「孙跃平,小泉明,污水处理厂循环式硝化脱氮法设计与运行管理[J].净水技术,2020,39(2):36-40.
SUN Y P, KOYIZIMI A. Designand operation managemant of cyclic nitrification and denitrification process inWWTP[J]. Water Purification
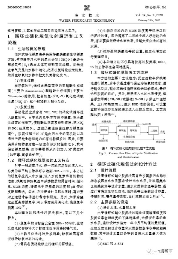
Technology,2020, 39(2):36-40.」一文,是上海管丽公司孙跃平总经理与东京都立大学小泉明教授联合研究并撰写的论文,在此为城市污水处理厂升级改造·提质增效提供一些日本的理论依据和实践成果,供行业内人士交流参考。








