来源:湖南省人民政府
发布日期:2019年9月19日
湖南省人民政府办公厅关于转发湖南省国资委以管资本为主推进职能转变方案的通知
湘政办发〔2019〕45号
各市州人民政府,省政府各厅委、各直属机构:
《湖南省国资委以管资本为主推进职能转变方案》已经省人民政府同意,现转发给你们,请认真贯彻执行。
湖南省人民政府办公厅
2019年9月17日
(此件主动公开)
为深入贯彻落实党中央、国务院和省委、省政府关于深化国资国企改革的决策部署,推进国资监管机构职能转变,根据《国务院办公厅关于转发国务院国资委以管资本为主推进职能转变方案的通知》(国办发〔2017〕38号)精神,结合我省实际,制定本方案。
一、总体要求
(一)指导思想。
以习近平新时代中国特色社会主义思想为指导,全面贯彻落实党的十九大和十九届二中、三中全会精神,按照有利于国有资本保值增值、有利于提高国有经济竞争力、有利于放大国有资本功能的总体要求,以提高国有资本效率、增强国有企业活力为中心,以“重监督、精管理、优服务”为主线,明确出资人职责定位,调整优化监管职能,精简整合监管事项,改进优化监管方式,全面加强国有企业党的建设,切实提高国资监管的科学性、针对性和有效性,加快实现以管企业为主向以管资本为主转变。
(二)基本原则。
坚持准确定位。省国资委作为省人民政府直属特设机构,根据授权代表省人民政府依法履行出资人职责,专司国有资产监管,不行使社会公共管理职能,不干预企业依法行使自主经营权。
坚持依法监管。按照权由法授、职权法定和权力、责任、义务相统一的要求,以管资本为主健全监管制度体系,重点管好国有资本布局、规范资本运作、提高资本回报、维护资本安全。
坚持提高效能。按照深化“简政放权、放管结合、优化服务”的总体要求,明确国资监管重点,调整优化监管职能配置和组织设置,改进监管方式手段,整合监管资源,优化监管流程,加强监管协同,提高监管效率。
坚持激发活力。遵循市场经济规律和企业发展规律,突出权责一致,将精简监管事项与完善国有企业法人治理结构相结合,依法放权于企业,激发企业活力、创造力和市场竞争力,打造适应市场竞争要求的现代国有企业。
坚持党的领导。坚持党对国有企业政治领导、思想领导、组织领导的有机统一,充分发挥国有企业党组织的领导作 用,把方向、管大局、保落实。完善党建工作责任制,落实党建工作主体责任,为国有企业发展提供坚强保障。
(三)总体目标。
完善国有资产管理体制,改革国有资本授权经营体制,加快国有经济布局优化、结构调整、战略性重组,促进国有资产保值增值,推动国有资本做强做优做大。将依法应由企业自主经营决策的事项归位于企业,将延伸到子企业的管理事项原则上归位于一级企业,将国有资产监管机构配合承担的社会公共管理职能归位于相关政府部门和单位。实现出资人代表机构与国家出资企业的权责边界界定清晰,国有资产监管制度体系不断完善,国资监管工作水平逐步提升,授权放权机制运行有效,国有企业党的建设全面加强,权责清晰、管理科学、规范有序的国有资产监督管理局面基本形成。努力培育1—2户每年有稳定百亿利润盈利能力的企业和一批每年有数十亿利润盈利能力的企业群体。力争到2020年省属国有企业净资产收益率达到全国平均水平,2025年达到全国中上等水平。
二、主要任务
(一)强化管资本职能,落实保值增值责任。
1.优化国有资本布局。围绕服务国家和全省发展战略目标,以提高资本使用效率和效益为中心,按照“有进有退、归核归集”的思路,打造国有资本运营平台、基础设施投资运营集团、实体产业集团公司。推进产业相近、价值相关、主业相同企业资产整合,归并各企业相关主业资产,促进企业非主业资产向行业龙头企业集中,向产业相关的优势企业流动。推进监管企业战略性重组,培育一批具有较强竞争力、主业鲜明、优势突出的企业集团,推动国有资本做强做优做大。
2.完善投资监管体系。服从国家战略和我省重点产业发展总体要求,管好监管企业投资方向。加强规划引导和战略规划审核,督促企业提升科学论证水平和投资回报水平。改进投资监管方式,制定监管企业投资禁止限制目录,强化主业管理,探索对部分企业投资项目实施特别监管制度。严控投资风险,严格规范管理监管企业非主业投资、金融投资、境外投资等事项。完善投资监管制度,开展投资项目第三方评估,防止重大违规投资,依法依规追究违规投资经营责任。
3.突出国有资本运营。以国有资本集中统一优化配置为重点,改组组建国有资本投资、运营公司。采取市场化方式推动设立新兴产业投资基金、国企并购重组基金等相关投资基金,助推产业聚集和转型升级。支持监管企业改制上市、整体上市、主营业务上市,提高资产证券化水平,提高直接融资能力,探索完善产业资本和金融资本有效互动的国有资本运作机制。鼓励企业追求长远收益,推动国有资本向重要行业和关键领域集中,向战略性新兴产业集中,向高端装备制造业和现代服务业等行业中具有核心竞争力的优势企业集中。
4.规范董事会建设。建立健全权责对等、运转协调、有效制衡的决策执行监督机制,充分发挥董事会的决策作用,实现规范的公司治理。探索完善外部董事制度,优化董事会结构,进一步提升董事会科学决策水平。积极开展落实董事会职权试点工作,按照有关规定逐步落实董事会业绩考核、薪酬管理和经理层选聘等职权。建立健全董事会和董事考核评价制度,形成符合公司治理要求的激励与约束机制。
5.加强委派董事履职管理。按照有关规定严格选派、管理股权代表和董事,建立健全出资人委派董事的履职制度规范,建立国有股权代表履职报告和重大事项报告工作制度,保障出资人与出资企业股权代表之间的信息沟通渠道畅通。以公司章程和企业法人治理结构为依托,通过股权代表依法行权履职,确保控股权规范行使、参股权保障到位。
6.健全激励约束机制。以“业绩升、薪酬升,业绩降、薪酬降”为准则,实现业绩考核和薪酬分配协同联动,进一步发挥考核分配对企业提质增效和转型升级的导向作用。改进考核体系和办法,明确考核重点,科学设置经营业绩考核指标及权重,注重对标考核、分类考核、差异化考核。深化国有企业负责人薪酬制度改革,建立与选任方式相匹配、与企业功能性质相适应、与经营业绩相挂钩的差异化薪酬分配办法,探索中长期激励机制,完善市场化选聘、契约化管理、差异化薪酬、市场化退出的长效机制。完善国有企业工资分配监管体制,建立健全与劳动力市场基本适应,与企业经济效益、劳动生产率挂钩的职工工资决定和正常增长机制。
(二)加强国有资产监督,防止国有资产流失。
1.强化出资人监督体系建设。坚持出资人管理和监督的有机统一,将健全规范国有资本运作与防止国有资产流失相结合,完善制度体系,提高制度执行的针对性、有效性。强化约束问责,加大对国有企业违规经营责任追究力度,完善国有资本运营管理和监督检查链条,形成发现、调查、处理问题的监督工作闭环。优化监督工作机制,强化国有资本运营评价和监督检查成果在业绩考核、薪酬分配、干部管理等方面的运用。
2.强化企业财务监督。加强对监管企业重大财务事项的监督。进一步强化监管企业经济运行分析和国有资产统计评价工作,引导企业更加关注国有资本安全与回报,优化财务预算事前引导、财务快报事中监测、财务决算事后反映的闭环监督管理体系。指导企业重点加强财务风险监测、预警,强化负债规模和负债率双指标管控,积极稳妥降低杠杆率,切实防范债务风险。
3.健全国有企业专项审计监督体系。配合审计部门完善国有企业和国有资本审计监督体制机制,实现企业国有资本审计监督全覆盖。加强与相关部门协调联动,围绕国有企业重大财务异常、重大资产损失及风险隐患、国有企业境外资产管理等重点开展专项审计,对重大决策部署和投资项目、重要专项资金等开展跟踪审计。指导企业完善内部审计管理体系,强化内部控制和风险防控。
4.建立协同高效的监督机制。整合出资人监督、纪检监察、审计、巡视巡察等监督力量,探索建立监督工作协商机制,加强监督统筹,创新方式方法,提高监督效能,切实增强监督有效性。
(三)精简监管事项,实行清单管理。
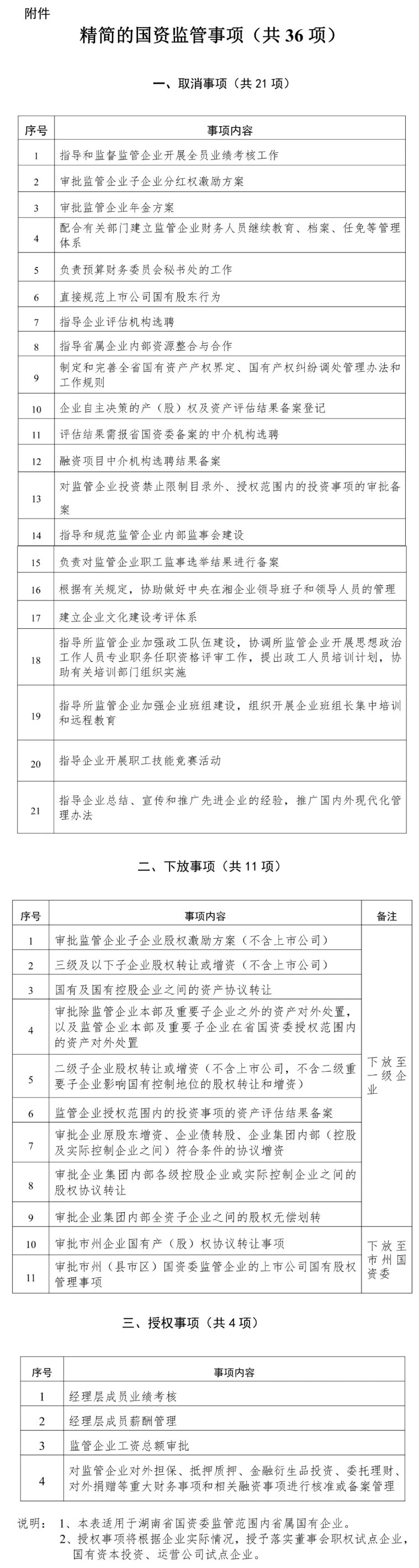
1.取消一批监管事项。依照权责法定原则,取消没有明确依据的职责事项,减少事前审批和备案事项,重点加强事后备案和规范指导。
2.下放一批监管事项。以产权关系为纽带,依法依规将延伸到子企业和各市州国资监管机构的管理事项,原则上归位于企业集团和各市州国资监管机构。
3.授权一批监管事项。按照企业发展实际情况,采取“一企一授”、“一事一授”方式进行差异化动态授权。探索建立以公司章程为基础的特别授权监管机制,实现授权与监管相结合、放活与管好相统一。
4.移交一批监管事项。落实政资分开原则,全面梳理出资人机构配合承担的社会公共管理职能,结合工作实际,提出分类处理建议,交由相关部门和单位行使。
(四)整合相关职能,提高监管效能。
1.整合国有企业改革职能。统筹整合企业重组整合、结构优化、改制上市、规范董事会建设等职能,加大对改革改制、管理创新和商业模式创新的指导服务力度,加快完善现代国有企业制度。
2.整合经济运行监测职能。集中统一开展财务动态监测和经济运行分析,综合分析行业与企业情况、经营与财务情况,调度、提供省属监管企业运行数据,为宏观调控和国有资产监管工作提供基础支撑。
3.整合推动科技创新职能。整合新兴产业培育、知识产权保护、品牌建设等职能,明确企业科技创新方向和重点任务,组建产业协同发展平台,协调落实重大科技政策和项目,更好发挥监管企业在创新、创业、创造中的引领带动作用。
4.整合要素资源配置职能。以要素市场化配置为重点,完善产权制度,促进产权激励,实现要素自由流动、企业优胜劣汰。坚持质量第一、效益优先,推动企业经营业态和经营管理的创新进步。
5.整合服务监管职能。按照“程序简化、管理精细、时限明确”的原则,深入推进分事行权、分岗设权、分级授权,科学确定岗位职责权限,确保权力运行协调顺畅。
(五)改进监管方式手段,增强监管科学有效性。
1.推进法治化监管。严格依据法律法规行权履职,健全完善国有资产监管法规体系。加强企业章程管理,注重通过国有企业法人治理结构依法履行出资人职责。
2.推进清单式监管。建立完善出资人监管的权责清单和清单动态调整机制。清单以外的事项由企业依法自主决策,清单以内的事项依法依规减少审批或事前备案。
3.推进差异化监管。突出企业市场属性,兼顾股权结构、产业特征、发展阶段,按照不同类别科学界定不同国有企业功能定位,研究制定差异化的监管目标、监管重点和监管措施,促进经济效益和社会效益有机统一。
4.推进信息化监管。建立健全出资人监管信息化工作平台,整合信息资源,探索监管新模式,实现动态监测,提升整体监管效能。依法推进监管信息公开,主动接受社会监督。指导企业加大信息公开力度,积极打造阳光企业。
(六)加强党的建设,强化管党治党责任。
1.加强党的建设与做强做优做大国有企业相统一。落实国有企业管党治党主体责任,坚持服务生产经营不偏离。加强基层党组织和党员队伍建设,保证党组织工作机构健全、党务工作者队伍稳定、党组织和党员作用得到有效发挥。强化国有企业党建工作考核结果与企业负责人任免、薪酬和奖惩严格挂钩。
2.加强党的领导与完善公司治理相统一。巩固党组织在国有企业法人治理结构中的法定地位,落实党建工作入公司章程制度要求,完善党组织参与前置研究讨论重大经营管理事项的规则和程序,使党组织发挥作用组织化、制度化、具体化。坚持把党的领导融入公司治理各环节,坚持和完善“双向进入、交叉任职”的领导体制,进一步厘清党组织和其他治理主体的权责边界,做到无缝对接。
3.坚持党管干部原则与董事会依法选聘经营管理者相统一。坚持党组织对选人用人的领导和把关作用,保证党对干部人事工作的领导权和对重要干部的管理权。严格国有企业领导人员的选任标准,建立科学合理的考核评价体系,营造既鼓励干事创业又宽容创新失误的良好氛围,树立正向激励的鲜明导向。
4.坚持落实党风廉政建设主体责任与监督责任相统一。组建省国资委党委巡察机构,建立健全对省属监管企业的巡视巡察制度,督促国有企业党组织落实“两个责任”,实行“一案双查”,强化责任追究。加强对国有企业执行党的纪律情况的监督检查,加大对国有企业党委(党组)和党员领导人员履行管党治党责任不力的问责力度。
三、组织实施
省国资委要准确把握出资人监管的职责定位,根据本方案全面梳理并动态调整具体监管职能。坚持试点先行,结合企业实际,分类放权、分步实施,确保放得下、接得住、管得好。建立健全推进职能转变工作的长效机制,形成支持促进国资国企改革的工作合力,实现国有资本做强做优做大。
各市州可参照本方案要求,结合实际情况,制定本地国有资产监管机构的职能转变方案。




