上海市青浦区市政污泥深度脱水工程
项目介绍
一、项目概况
工程名称:上海市青浦区市政污泥深度脱水工程
建设单位:上海青浦排水运营有限公司。
承建单位:上海申耀环保工程有限公司
处理规模:250m3/d(以含水率80%的一次脱水污泥计)
出泥泥质:经深度脱水后出泥含水率≤60%。
建设内容:设备间改造、5套TJSD-5污泥深度脱水系统供货及安装、臭气处理系统供货及安装、就地及中央控制系统、工艺调试等。
上海市青浦区共有青浦污水处理厂、第二污水处理厂以及徐泾、华新、白鹤、朱家角、金泽、西岑、练塘等10座污水处理厂,污水处理总设计规模31.6万m3/d,日均产生含水率为80%的污泥约为250t。
二、青浦区污泥深度脱水处理工艺流程

由各污水处理厂运来的含水率为80%的污泥经运泥车运至进料大厅,分别倾倒入污泥料仓。污泥料仓输出污泥经倾斜皮带输送机送入TJDM污泥混合器,通过改性剂定量投加系统向TJDM污泥改性混合机入口端定量投入污泥改性剂,改性剂和污泥快速、均匀的混合。改性后的污泥直接进入TJSD连续污泥深度脱水机进行连续机械压榨脱水。通过高压空压机保压作用,连续污泥深度脱水机压榨机构对污泥产生高压、密集作用力,从而实现污泥和水分离。深度脱水污泥经倾斜皮带输送机送入污泥堆棚,定期外运处置。
TJSD连续污泥深度脱水机采用封闭结构,外形美观。可连续运行20小时/天以上,主驱动装置采用变频调节,可适应不同污泥泥质的脱水,全自动连续运行,管理方便,操作要求低。

3.2 TJDM污泥改性混合机
TJDM污泥改性混合机采用封闭结构,具有能耗低、混合均匀、避免死角和污泥堆积等优点。

本项目采用的TJSD连续污泥深度脱水技术为同济大学专家学者针对国内污泥处理处置现状及市场需求开发的最新污泥机械化减量及稳定技术,可将含水率80%左右的一次脱水污泥深度脱水至含水率60%。该技术已获10多项国家发明及实用新型专利,获得国家创新基金资助,并被列入“上海市高新技术成果转化项目”。
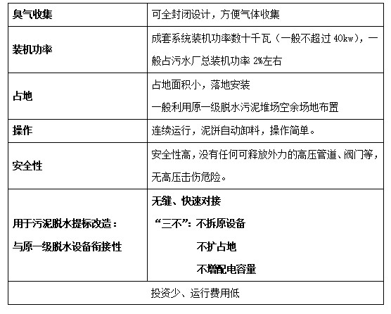
TJSD连续污泥深度脱水技术的特点及优势











诚邀各位领导、专家、同行莅临现场参观考察,合作共赢!
公司微信号:
联系人: 唐秀华 13816865016



