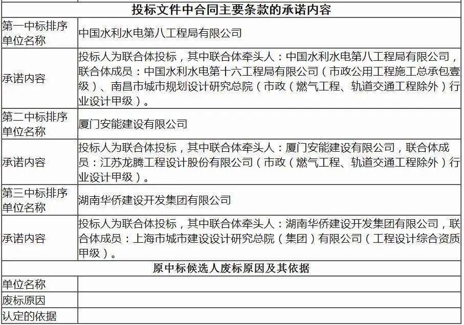
7月26日,全国公共资源交易平台发布南昌市水环境综合治理工程(前湖水系及乌沙河上游段)-云溪水治理工程设计、采购、施工EPC总承包工程[中标候选人公示],第一中标候选人为中国水利水电第八工程局有限公司,投标报价为11423.12万元。
本工程主要建设内容:(1)河道治理工程:对实施范围内河道进行岸坡整治和清淤。(2)污水及初雨截流工程:对现状破损污水管道进行重建,沿水系两侧新建初雨截流管道、分流井和初雨调蓄池。(3)初雨处理工程:新建初雨处理站1座,位于枫生高速与风华西大道之间防护绿地内。(4)河道生态修复工程:采用水生动物、水生植物、曝气增氧等措施对云溪水河道进行生态修复。




注:1、若招标项目为构筑物或市政工程,招标工程项目基本信息中的“建筑面积”和“结构/层数”则修改为:“构筑物容积”和“结构/高度”或者修改为“规模”和“用途”。
2、在填写“投标文件被判定为无效投标的投标人名称、无效投标原因及其依据”内容时,填写栏目按被无效投标单位的数量自行添加。
3、当中标候选人公示后出现投诉纠纷,原中标候选人经认定为无效投标,须重新进行中标候选人第二次公示(或者中标候选人第三次公示),此时应当需填写“原中标候选人无效投标原因及其依据”,同时按规定重新填写“第一中标排序单位名称”、“第二中标排序单位名称”和相关内容。



