中国给水排水2021中国排水管网大会(水环境综合治理)
共创 共生 共赢-- 鼎力打造中国污水处理厂及排水系统核心技术品牌生态圈
(请提前报名回执,限1500人;本次会议仅限提前回执报名单位代表参会;参会代表可获得2021年年度继续教育学时证明;所有受邀演讲嘉宾均可获得加盖主办单位公章的会议演讲荣誉证书。)
2021年10月19—22日,19日报到,20—21日会场研讨,22日参观
地点:粤港澳大湾区(会场酒店:东莞会展国际大酒店)
会议联系人:金晟 18622273726(微信同号)
技术报告咨询:王领全 13752275003(微信同号)
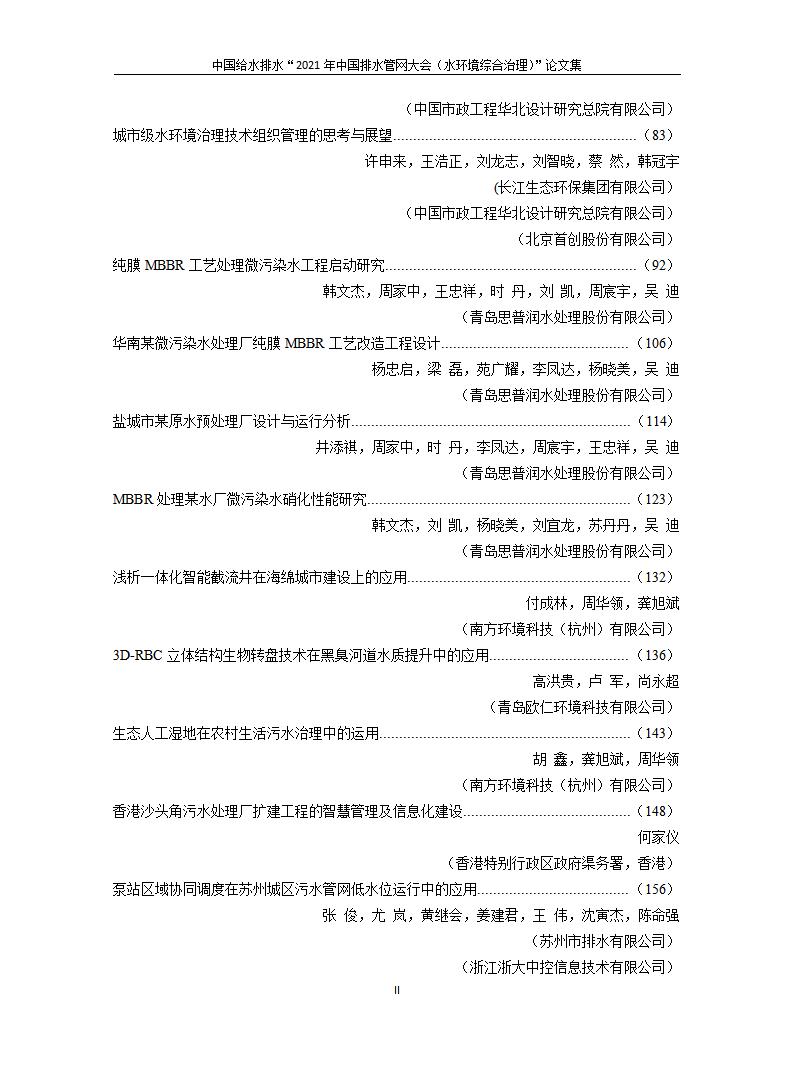
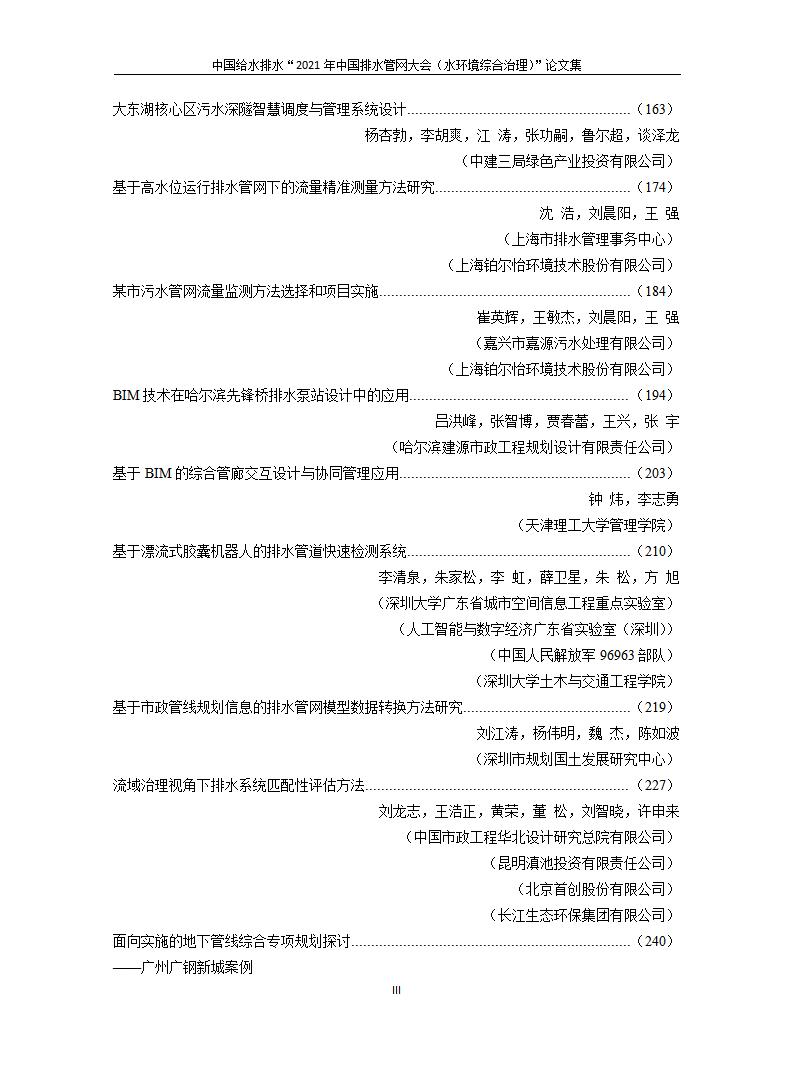
2021中国排水管网水环境综合治理大会论文集目次:





组织机构
主办单位
中国土木工程学会水工业分会
《中国给水排水》杂志社有限公司
中国市政工程华北设计研究总院有限公司
新兴铸管股份有限公司
青岛洛克环保科技有限公司
青岛思普润水处理股份有限公司
赛莱默(中国)有限公司
上海复洁环保科技股份有限公司
深圳市清泉水业股份有限公司
麦斯特环境科技股份有限公司
云南合续环境科技有限公司
北京沃尔德斯水务科技有限公司
中国建设科技集团股份有限公司
深圳市供排水行业协会
协办单位
天津创业环保集团股份有限公司
中国水环境集团有限公司
山西省城镇排水专业委员会
太原市排水管理处
国内国际水行业协会(学会)
安越非开挖工程技术股份有限公司
深圳清时捷科技有限公司
海斯特(青岛)有限公司
上海铂尔怡环境技术股份有限公司
武汉中仪物联技术股份有限公司
泽尼特泵业(中国)有限公司
天津倚通科技发展有限公司
南方环境科技(杭州)有限公司
北京海普润膜科技有限公司
江苏裕隆环保有限公司
浦华环保有限公司
大连宇都环境技术材料有限公司
迈邦(北京)环保工程有限公司
河北金士顿科技有限责任公司
中麒水务科技(深圳)有限公司
嘉诚环保工程有限公司
南京贝特环保通用设备制造有限公司
上海泓济环保科技股份有限公司
南京蓝领环境科技有限公司
雷茨智能装备(广东)有限公司
深圳市施罗德工业集团有限公司
中国市政工程华北设计研究总院有限公司智慧水务分公司
苏伊士水务工程有限责任公司
威立雅水务工程(北京)有限公司
蓝星东丽膜科技(北京)有限公司
上海世浦泰膜科技有限公司
中国给水排水战略联盟
中国给水排水品牌委员会
亚洲环保媒体平台
济南浦华会展服务有限公司
中国水业网(www.water8848.com)
支持单位
《给水排水》杂志
国家城市给水排水工程技术研究中心
深圳市水务(集团)有限公司
中国水协科技委
北京翰祺环境技术有限公司
深圳市宝安排水有限公司
艾珍机械设备制造(上海)有限公司
中国工业节能与清洁生产协会
中国环保机械行业协会水污染防治装备委员会
浙江省城市水业协会
北京清环智慧水务科技有限公司
海宁亚大塑料管道系统有限公司
中国城市生态研究院城镇水务所智慧水务中心
太原市市政工程设计研究院
天津市政工程设计研究总院有限公司
上海市政工程设计研究总院(集团)有限公司
中规院(北京)规划设计公司
深圳市城市规划设计研究院有限公司
中国市政工程西南设计研究总院有限公司
中国市政工程中南设计研究总院有限公司
中国市政工程西北设计研究院有限公司
中国市政工程东北设计研究总院有限公司
中国市政工程东北设计研究总院有限公司东莞分院
天津海之凰科技有限公司
青岛欧仁环境科技有限公司
天津机科环保科技有限公司
桐乡市小老板特种塑料制品有限公司
北京睿明德泽环境科技有限公司
苏伊士水务技术(上海)有限公司
佛山市金凯地过滤设备有限公司
山东省邦皓环保科技有限公司
深圳市宏电技术股份有限公司
北京金控数据技术股份有限公司
青岛邦皓环境科技有限公司
赢特环保科技(无锡)有限公司
亿昇(天津)科技有限公司
浙江沃特水处理设备股份有限公司
中大贝莱特压滤机有限公司
上海凯泉泵业(集团)有限公司
北京雷迪东方科技发展有限公司
宜兴市旭阳环保科技有限公司
上海优耐特斯压缩机有限公司
常州市鼎亨机电设备有限公司
川源(中国)机械有限公司
青岛瑞发恩环保科技有限公司
阿特拉斯·科普柯(上海)贸易有限公司
威乐(中国)水泵系统有限公司
道雨耐节能科技(上海)有限公司
上海弗雷西阀门有限公司
英普瑞格管道修复技术(苏州)有限公司
广州市净之泉环保科技有限公司
郑州国研环保科技有限公司
东莞华仕威水处理器材有限公司
广东申菱环境系统股份有限公司
湖南先导洋湖再生水有限公司
景都环境工程(东莞)有限公司
上海管丽建设工程有限公司
中国市政工程西南设计研究总院有限公司
天津市市政工程设计研究总院
上海市城市建设设计研究总院(集团)有限公司
广州市市政工程设计研究总院有限公司
福州城建设计研究院有限公司
南京市市政设计研究院有限责任公司
深圳水务集团
南宁建宁水务集团
北京首创股份有限公司
北控水务集团
北京排水集团
中持水务股份有限公司
宁波市城市排水有限公司
常州市排水管理处
杭州萧山环境集团有限公司
沈阳排水管理处
上海市城市排水有限公司管线管理分公司
中国生态城市研究院城镇水务事业部
中国电建集团华东勘测设计研究院有限公司
中国建筑股份有限公司技术中心
广东省建筑设计研究院
北京通成达生态科技有限公司
上海城投污水处理有限公司
苏伊士
广州市市政集团有限公司
国电沈阳西部污水处理有限公司
河北农业大学水资源利用与健康水循环研究所
清华大学环境学院、哈尔滨工业大学环境学院、中国科学技术大学、天津大学 环境科学与工程学院、东南大学能源与环境学院 、浙江工业大学环境学院、北京建筑大学 城市雨水系统与水环境教育部重点实验室、西安建筑科技大学环境与市政工程学院、中山大学土木工程学院、中美联合非开挖工程研究中心、郑州大学、青岛理工大学 环境与市政工程学院、清华大学深圳研究生院中日中心、江南大学 环境与土木工程学院、扬州大学环境科学与工程学院、南开大学环境科学与工程学院、太原理工大学环境科学与工程学院、沈阳建筑大学辽河院、清华大学深圳研究生院、广州大学土木工程学院 等。
战略合作微信平台

中国给水排水2021排水管网大会(水环境综合治理)报告日程
(播放PPT的屏幕比例为 16:9的宽屏 )
10月 20日和 21日早上7:40至晚上22:00会场报告交流
排水管网水环境大会会场:东莞会展国际大酒店 三楼宏图厅
10月20日上午(排水管网水环境大会会场:东莞会展国际大酒店 三楼宏图厅 )
7:40—8:10
与会代表进入会场:交流对接,共创,共生,共赢
8:10—8:25
领导致辞
8:25—12:00
主持人: 马保松 中山大学土木工程学院 教授/博士导师
8:25—9:00(30分钟报告+5分钟问答)
题目:城市地下管网运维面临的挑战与“工程医院”共享平台的探索实践
报告人:王复明 院士
王复明,1957年3月生,河南沈丘县人,中山大学/郑州大学教授、博士生导师。1987年获大连工学院工学博士学位,1996年获国家杰出青年科学基金。2008年被评为“中原学者”。2015年当选为中国工程院院士。长期从事基础工程设施安全维护理论与技术研究,在基础工程渗漏涌水防治和隐蔽病害诊治方面取得系统创新成果,解决了多项工程技术难题,获国家技术发明二等奖、国家科技进步二等奖等奖励。
9:00—9:20(15分钟报告+5分钟问答)
题目:《排水球墨铸铁管道工程技术规程》解读(2021)
报告人:新兴铸管股份有限公司 李华成 技术总监
李华成,新兴铸管股份有限公司技术总监,中国土木工程学会水工业分会机械设备专家委员会成员,天津市土木工程学会给水排水分会理事,中国水协科学技术委员会委员,曾参与多项离心球墨铸铁管行业标准和团体标准的编制和修订,是国内球墨铸铁管行业极具影响力的技术专家。
9:20—9:45(20分钟报告+5分钟问答)
题目:城镇排水管道非开挖修复工程施工及验收规程T/CECS 717-2020关键技术
报告人:广州市市政集团有限公司 安关峰 总工程师、副总经理
9:45—10:10(20分钟报告+5分钟问答)
题目:城市排水管网更新的关键(难点) 问题探讨
报告人:中国市政工程华北设计研究总院有限公司 李成江 顾问总工
10:10—10:35(20分钟报告+5分钟问答)
题目:印尼雅加达-万隆地区芝塔龙河流域综合治理方案(2021)
报告人:刘家宏,中国水利水电科学研究院教授级高工、博士生导师,城市水文研究室主任,国家“万人计划”领军人才,曾获中国青年科技奖和国家自然科学基金“优青”资助。主要从事城市水文与水务工程研究,兼任中国自然资源学会水资源专委会副主任,中国工程建设标准化协会理事,中国水协理事/科技委委员等。主持承担国家自然科学重点基金、国家重点研发计划课题、SIDA项目、GEF专题等40余项。发表学术论文180余篇,其中SCI-77篇,EI-86篇。获国家科技进步一等奖1项,省部级一等奖4项。
10:35—11:00(20分钟报告+5分钟问答)
题目:蓝绿灰交织,“三水”协同共治(三水--水资源、水环境、水生态)
报告人:广东汕头市政府办 禤倩红
11:00—11:30(25分钟报告+5分钟问答)
题目:雨水径流污染管理方法和标准探讨
报告人:深圳市城市规划设计研究院 俞露 副总经理,教授级高工
11:30—12:00(25分钟报告+5分钟问答)
题目:供水管网非开挖修复技术及质量管控(2021)
报告人:马保松,中山大学土木工程学院 教授/博士导师,中美联合非开挖工程研究中心主任,俄罗斯自然科学院外籍院士,ISO/TC138/SC8国际管道非开挖修复标准工作组专家及ISO国际标准主编。
12:00—13:25
午餐( 东莞会展国际大酒店 自助餐)
10月20日下午(东莞会展国际大酒店 三楼宏图厅)
13:25—19:00
主持人: 上海管丽建设工程有限公司 孙跃平 总经理
主持人: 南京市市政设计研究院有限责任公司 任云 高级工程师,四院副院长,江苏省提质增效督导专家
13:25—13:55(20分钟报告+5分钟问答)
题目:全天候水质达标视角的河流治理——以深圳坪山河干流综合整治为例
报告人:中国市政工程西北设计研究院有限公司深圳分公司 宁天竹 总工程师/教授级高工
13:55—14:15(15分钟报告+5分钟问答)
题 目: 新型COD检测技术在环境检测领域的应用
报告人:深圳清时捷科技有限公司 郝敦玲 技术研究部应用研究员
14:15—14:35(15分钟报告+5分钟问答)
题目:城市排水管道检测修复与智慧水务实践(2021)
报告人: 武汉中仪物联技术股份有限公司 赵恒波 华南分公司总经理
14:35—14:55(15分钟报告+5分钟问答)
题目:非开挖修复四大法宝及两大利器(2021)
报告人:安越环境科技股份有限公司 廖宝勇 董事长
14:55—15:15(15分钟报告+5分钟问答)
题目:排水管网流量测量的原理、方法和设备选择
报告人:上海铂尔怡环境技术股份有限公司 王强 德国NIVUS中国区技术总监
15:15—15:35(15分钟报告+5分钟问答)
题目:打造管网新模式,引领行业新方向-高模量聚丙烯两次缠绕管系统
报告人:海宁亚大塑料管道系统有限公司 汤凌云 技术经理 高级工程师
15:35—15:55(15分钟报告+5分钟问答)
题目:基于在线监测的排水管网效能评估方法研究与应用(2021)
报告人:北京清环智慧水务科技有限公司 赵康乾 咨询经理
15:55—16:15(15分钟报告+5分钟问答)
题目:泽尼特污水泵在管网提升泵站上的应用
报告人:泽尼特泵业(中国)有限公司 吴忠伟 华南销售经理
16:15—16:35(15分钟报告+5分钟问答)
题目:生物转盘技术在分散式污水处理的实践
报告人:青岛欧仁环境科技有限公司 周磊 研发经理
16:35—16:55(15分钟报告+5分钟问答)
题目:深圳宝安区污水提质增效推进及关键经验
报告人:深圳市宝安排水有限公司 张治 部长
16:55—17:15(15分钟报告+5分钟问答)
题目:机械制螺旋缠绕非开挖技术在雨污水管道修复更新工程中的应用(2021)
报告人:天津倚通科技发展有限公司 王梦宇 市场营销部经理
17:15—17:40(20分钟报告+5分钟问答)
题目:日本的管道非开挖修复技术及审查认证体系
报告人:上海管丽建设工程有限公司 孙跃平 总经理
跃平,上海市领军人才,高级工程师,亚太地区注册工程师(APEC Engineer),日本国家注册技术士。兼任上海市突出贡献专家协会环境专委会副秘书长,上海市排水行业协会理事等。从事地下管道非开挖修复的规划设计、技术研究以及施工管理工作二十多年,具有丰富的理论和实践经验,在国内外发表相关学术论文30余篇。参加了建设部《城镇排水管渠非开挖修复和更新工程技术规程》等四个国家行业标准和《上海市公共排水管道电视和声纳检测评估技术规程》等五个地方标准和团体标准的编制工作。拥有污水处理以及地下管道非开挖修复关联的发明专利10项和实用新型专利30余项。
17:40—18:05(20分钟报告+5分钟问答)
题目:平原河网地区城市水环境综合整治实践—以淮安清江浦区项目为例
报告人:南京市市政设计研究院有限责任公司 任云 高级工程师,四院副院长,江苏省黑臭水体及污水提质增效技术指导专家
18:05—18:30(20分钟报告+5分钟问答)
题目:深圳市排水管理进小区及污水零直排区创建工作实践与经验
报告人:深圳龙岗区排水有限公司 刘旭辉 总经理
18:30—19:00 抽奖活动
奖品【华为笔记本电脑等】(奖品由 等单位赞助提供)
19:00—20:00
晚餐 ( 东莞会展国际大酒店 自助餐)
10月20 日晚上20:00—22:00专家论坛 (东莞会展国际大酒店 三楼宏图厅)
主持人: 中国市政工程华北设计研究总院有限公司 王阳 九院副院长
题目:目标导向,精准治理-长江大保护九江一期水环境治理案例分享
报告人:中国市政工程华北设计研究总院有限公司 王阳 九院副院长
题目:让保护更严格,让发展更充分|从铁石水库水源地保护说起(2021)
报告人:中国电建集团华东勘测设计研究院有限公司 唐颖栋 茅洲河水环境整治工程设计总负责人,一级项目经理、生态环境工程院副院长
作者简介:唐颖栋,出生年,1975年;籍贯:浙江绍兴,硕士、教授级高级工程师,中国电建华东勘测设计研究院一级项目经理/生态环境工程院副院长;自2015年8月起主要担任国内最大的流域水环境综合整治EPC项目——茅洲河水环境综合整治项目设计总负责人,全面统筹流域水环境治理工作。同时,承担广东省重点领域研发计划“茅洲河水体综合治理与生态修复关键技术集成及示范”第二、三子课题负责人,国家重点研发计划“城市雨水资源利用新模式研发和效益评价与示范”第三子课题负责人。
题目:NaOH/NaNO2协同控制污水管道有害气体的效能与机制
报告人:西安建筑科技大学环境与市政工程学院 卢金锁 院长 教授、博导、注册设备工程师
题目:排水管网提质增效及面源污染控制技术
报告人:蔚阳 清华大学深圳国际研究生院 重点实验室高级工程师
蔚阳,东京大学环境工程专业博士,深圳市高层次人才,日本水环境协会海外会员。主持及参与10多项国家及省部级项目。发表论文20多篇,其中SCI论文10多篇;申请发明专利10多项,已授权3项。十三五期间,参加国家水重大专项课题2项,国家自然科学基金面上项目1项;参与行业相关标准、导则的修订或编写,包括《海绵城市建设监测标准》和《合流制溢流控制技术导则》等;获“2020年度广东省环保科学技术奖二等奖”,“2020生态环境产业创新创业大赛优胜奖”,WET(Water Environment Technology)国际会议优秀发表奖等;担任《Journal of Hazardous Materials》《Separation and Purification Technology》《Journal of Environmental Chemical Engineering》等期刊审稿专家。
10月21日 上午 (东莞会展国际大酒店 三楼宏图厅)
主持人:中国市政工程华北设计研究总院有限公司智慧水务分公司 王浩正 院长
7:50—8:20(20分钟报告+5分钟问答)
题目:大智慧 水融合 —诠释城市智慧管理
报告人:上海市城市建设设计研究总院(集团)有限公司 黄瑾 总工
8:20—8:45(20分钟报告+5分钟问答)
题目:污水厂智慧水务背景下数据采集分析应用实践
报告人:天津创业环保集团股份有限公司 赵令 津沽厂厂长
8:45—9:10(20分钟报告+5分钟问答)
题目:源网厂河一体化背景下智慧水务建设构想及实践(2021)
报告人:中国市政工程华北设计研究总院有限公司智慧水务分公司 陆露 副总工
9:10—9:30(20分钟报告+5分钟问答)
题目:城市水体水生植物生态恢复的工程原理与维护要点(2021)
报告人:中国市政工程华北设计研究总院有限公司 城市环境研究院 孙永利 院长
孙永利,中国市政工程华北设计研究总院有限公司城市环境研究院院长兼总工,国家城市给水排水工程技术研究中心副主任,天津市131创新型人才,天津市中青年科技创新领军人才,天津市重点领域创新团队负责人,天津市土木工程学会给水排水分科学会第八届理事会理事,中国土木工程学会水工业分会水循环利用领域专家。先后牵头承担国家863计划、国家科技支撑计划、国家水专项、省部级科研课题、子课题20余项。获国际水协(IWA)2014年项目科技创新奖全球最高奖1项;2016年中国专利优秀奖1项,省部级科技进步一等奖3项,二等奖4项,三等奖6项;获授权专利38项,其中发明专利24项。
9:30—9:55(20分钟报告+5分钟问答)
题目:海绵城市理念下排水防涝的规划应对与思考
报告人:中国城市规划设计研究院 水务院 莫罹 总工程师/教授级高工
9:55—10:20(20分钟报告+5分钟问答)
题目:城市水系统体系化建设的思考与案例研究
报告人:中规院(北京)规划设计公司 生态市政院 张春洋 所长/高级工程师
10:20—10:45(20分钟报告+5分钟问答)
题目:智慧排水系统在城市治水中的应用
报告人:新地环境科技(深圳)有限公司 梁骞 经理
10:45—11:10(20分钟报告+5分钟问答)
题目:提质增效背景下城市排水管网检测诊断、效能评估研究与工程实践(2021)
报告人:中国市政工程华北设计研究总院有限公司 刘绪为 广州分院常务副院长
11:10—11:35(20分钟报告+5分钟问答)
题目:苏伊士流域水环境治理的中国实践——以武汉黄孝河机场为例(2021)
报告人:苏伊士智慧与流域解决方案 陈岩 业务发展总监
11:35—12:00(20分钟报告+5分钟问答)
题目:源网厂河一体化背景下智慧水务标准体系的构想(2021)
报告人:中国市政工程华北设计研究总院有限公司副总工 王浩正 智慧水务分公司 院长
12:00—13:25
午餐 ( 东莞会展国际大酒店 自助餐)
10月21日 下午 (东莞会展国际大酒店 三楼宏图厅)
主持人:中国市政工程华北设计研究总院副总工程师、北京分院院长 马洪涛
主持人:广东省建筑设计研究院有限公司 杨磊三 给水排水副总工程师
13:25—13:55(20分钟报告+5分钟问答)
题目:十四五城市黑臭水体治理的思考
报告人:中国市政工程华北设计研究总院有限公司 马洪涛 副总工程师、北京分院院长
13:55—14:20(20分钟报告+5分钟问答)
题目:城市雨污管网系统效能提升及溢流污染抑制处理思考与实践
报告人:北控水务产品中心 何洪昌 部门经理
14:20—14:45(20分钟报告+5分钟问答)
题目:老城区雨天溢流污染治理技术的探索和思考——以厦门市筼筜湖流域为例
报告人:中规院(北京)规划设计公司 生态市政院 张春洋 所长/高级工程师
14:45—15:10(20分钟报告+5分钟问答)
题目:系统谋划,统筹实施,厂网河一体化建设—东莞樟村断面污水处理提质增效实践
报告人:中规院(北京)规划设计有限公司 水环境治理所 常魁 博士 主任工程师
15:10—15:35(20分钟报告+5分钟问答)
题目:精细化流域综合质量助力城市高质量发展
报告人:周艳莉 中国市政工程西南设计研究总院有限公司第五设计研究院副院长、总工程师
周艳莉,毕业于四川大学,高级工程师。主要从事城市防洪、水环境综合治理、生态环境项目规划、设计与技术管理工作。从业13年,累计主持大型水系综合治理规划、水环境综合治理项目二十项,获得全国勘察行业协会优秀水系统行业一等奖1项、全国优秀工程咨询一等奖1项、四川省优秀勘察设计一等奖2项,四川省优秀勘察设计二等奖2项,四川省优秀工程咨询一等奖3项,中交集团优秀设计一等奖2项等。
15:35—16:00(20分钟报告+5分钟问答)
题目:茅洲河流域水环境综合整治工程--二阶段推进的经验和建议(2021)
报告人:中国电建集团华东勘测设计研究院有限公司 唐颖栋 一级项目经理、生态环境工程院副院长
唐颖栋,教授级高级工程师,中国电建华东勘测设计研究院一级项目经理/生态环境工程院副院长。自2015年8月起主要担任国内最大的流域水环境综合整治EPC项目——茅洲河水环境综合整治项目设计总负责人,全面统筹流域水环境治理工作。同时,承担广东省重点领域研发计划“茅洲河水体综合治理与生态修复关键技术集成及示范”第二、三子课题负责人,国家重点研发计划“城市雨水资源利用新模式研发和效益评价与示范”第三子课题负责人。
16:00—16:25(20分钟报告+5分钟问答)
题目:东莞市流域水环境治理工作污水系统完善工程的提质增效实践
报告人:中国市政工程西北设计研究院有限公司广东分院 黄刚 高级工程师
16:25—16:50(20分钟报告+5分钟问答)
题目:我国城市道路雨水口优化设计问题探讨
报告人:合肥工业大学市政工程系 郭帅 副研究员、副系主任
郭帅,2006年毕业于同济大学给水排水科学与工程专业,获得学士学位,2012年博士毕业于浙江大学,加拿大阿尔伯塔大学博士后。主要研究方向为排水管道入流入渗引起的外来水问题,管道破损引起的土体侵蚀与路面塌陷问题,海绵城市优化设计等。已发表学术论文50多篇,其中高水平SCI论文20余篇,获得发明专利多项,主持与参与了国家自然科学基金青年与面上项目,重点研发项目,安徽省自然科学基金,中国博士后基金等多项纵横向课题,并担任多个国内国际期刊的评审专家。
16:50—17:15(20分钟报告+5分钟问答)
题目:《湿陷性黄土地区海绵城市建设雨水渗蓄风险防控若干技术问题探讨》
报告人:陕西省西咸新区沣西新城开发建设<集团>有限公司 马越 给水排水高级工程师、中国城镇供水排水协会海绵城市建设专家委员会委员、中国工程建设标准化协会第一届海绵城市工作委员会委员
17:15—17:40(20分钟报告+5分钟问答)
题目:东莞市东江下游片区污水收集系统完善工程设计要点及实施效果分析
报告人:中国市政工程东北设计研究总院有限公司 刘双 高级工程师
17:40—18:05(20分钟报告+5分钟问答)
题目:负压空排水系统在农村污水收集中的应用与思考
报告人:天津市政工程设计研究总院有限公司 刘天顺 五院总工
18:05—18:30(20分钟报告+5分钟问答)
题目:高质量建设排水管网系统--管网修复更新技术探讨
报告人:广东省建筑设计研究院有限公司 杨磊三 给水排水副总工程师
18:30—18:55(20分钟报告+5分钟问答)
题目:广东省污水处理提质增效关键工作的思路探讨
报告人:中国市政工程华北设计研究总院有限公司 许可 北京分院总工
18:30—19:00抽奖活动
奖品【华为笔记本电脑等】(奖品由 等单位赞助提供)
19:00—20:00
晚餐 ( 东莞会展国际大酒店 自助餐)
10月21日晚上20:00—22:00 专家论坛 (东莞会展国际大酒店 三楼宏图厅)
题目:城市绿色发展的水系统理论与智慧管理
报告人:夏军,中国科学院院士,武汉大学教授、水安全研究院院长
夏军,中国科学院院士,武汉大学教授、水安全研究院院长。1976年毕业于武汉水利电力学院, 1985年获水文学及水资源博士学位。2000年入选中科院“百人计划”,曾任国家973项目首席科学家、水资源水电工程科学国家重点实验室(武汉大学)主任。2015年当选中国科学院院士。
长期从事水文水资源研究。在径流形成与转化的时变非线性理论与实践方面取得系统的研究成果。他发现了受控于土壤湿度、降雨强度和下垫面多要素组合的时变增益产流规律,揭示了水文径流的非线性机理;他发展了分布式时变增益水文模型及其与水环境、水生态和社会经济耦合的水系统理论与方法,推动了水科学基础与水安全应用研究。成果应用到我国长江、黄河、淮河等流域水管理以及西北地区与城市防洪减灾、应对气候变化的重大水工程管理、海绵城市建设等,产生了显著的社会经济和生态环境效益。已发表SCI收录论文158篇,EI收录论文169篇;出版专著12部。2009年当选为国际水资源协会(IWRA)主席。现任国际大地测量及地球物理学联合会(IUGG)中国委员会主席,国际IUGG执行局委员、中国地理学会副理事长、中国自然资源学会副理事长等职。2017年获国家自然科学二等奖。在国际上,2011年获“国际水资源管理杰出贡献奖”;2014年获国际水文科学领域的最高奖“国际水文科学奖(IHP-Volker Medal)”;2018年获“国际大地测量及地球物理学联合会(IUGG)”会士(Fellow)荣誉;被评价为“在发展水文科学和国际合作方面做出了杰出的贡献,并且应用他的研究和水文学知识,使得社会受益”。
题目:流域水环境质量的改善对策
报告人:侯立安 中国工程院院士,兼任教育部高等学校环境科学与工程类专业教学指导委员会副主任委员,全国分离膜标准化技术委员会副主任委员
侯立安(1957.8.24- )环境工程专家。江苏省徐州市丰县人。2006年毕业于防化研究院,获博士学位。兼任教育部高等学校环境科学与工程类专业教学指导委员会副主任委员,全国分离膜标准化技术委员会副主任委员。
长期致力于环境工程领域的科学研究、工程设计和技术管理工作,在饮用水安全保障、分散点源生活污水处理和人居环境空气净化等方面,率先提出并成功研发了具有自主知识产权的水处理及空气净化技术和系列装备,取得多项突破性成果和富有创造性的成就。获国家科技进步一等奖1项、二等奖3项、三等奖2项,军队、省部级科技进步奖和教学成果奖26项,国家专利47项;出版专著8部,其中编写国家军用标准5项,发表学术论文300余篇。荣立一等功1次、三等功4次。享受国务院特殊津贴,曾获何梁何利科学与技术进步奖、“求是”杰出青年奖、全军首届杰出专业技术人才奖、全国科普工作先进工作者和全国优秀科技工作者。2009年当选中国工程院院士。
抽奖活动
奖品【华为笔记本电脑等】(奖品由 等单位赞助提供)
10月22日早上7:30自 东莞会展国际大酒店 一楼 统一集合出发,计划参观典型工程项目。
【计划参观项目:1、深圳市沙井水质净化厂二期磁混凝沉淀提标改造项目(青岛洛克环保科技有限公司);2、深圳市横岗水质净化厂(一期)提标改造工程(深圳市清泉水业股份有限公司) ;3、广东东莞东坑内河污水处理站(云南合续环境科技有限公司);4、广东东莞樟村水质净化厂降氨氮项目(青岛思普润水处理股份有限公司)】
参会
会务费
普通参会人员(设计院、水务公司、政府部门)为2300元/人(含会务、资料、场地、用餐、参观考察等费用),2021年9月30日前返回参会回执并汇款的普通参会人员为2000元/人;设备工程技术企业参会人员为2900元/人,2021年9月30日前返回参会回执并汇款的设备厂家参会人员为2600元/人。注:需要现场或者提前领到发票的参会代表,请提前将会务费汇款到杂志社。会议费现场只能收现金,不能刷卡。
(收款单位:《中国给水排水》杂志社有限公司;开户行:建行天津河西支行;
账号:1200 1635 4000 5251 9625)。
七、住宿及交通
会场酒店:
东莞市会展国际大酒店(广东省东莞市新城区中心会展北路1号)
豪华双床房、豪华大床房均为 RMB 388元/天
(单人入住含单早,双人入住含双早)住宿费用自理。
酒店房间紧张,请将预定住房费用汇款至:
金晟 6217 9002 0000 4602 885 中国银行天津分行
汇款时请注明入住参会代表姓名及单位名称。
本次会议注意事项
本次会议所有参会代表须实名参会,进入酒店需测量体温,并现场出示身份证及健康码,所有参会代表须全程佩戴口罩,健康码红码及黄码的人员不允许参会。本次会议须所有代表须提前回执、预订房间并付款。入住东莞市会展国际大酒店的代表均须提前预定并预付全部房费。各参会企业和代表须提前联系中国给水排水杂志社 金晟 18622273726(微信同号)办理会议及预定房间手续。
交通
1、飞机
深圳宝安机场:东莞会国际大酒店距离深圳宝安机场约60公里,打车大约200元左右,深圳宝安机场有直达东莞的机场大巴,票价50元/人,后附时刻表。(本次会议深圳宝安机场,会务组拟定19日报到当天派大巴定时接机)
广州白云机场:东莞会国际大酒店距离广州白云机场约90公里,打车大约300元左右,广州白云机场有直达东莞的机场大巴,票价72元/人,后附时刻表。

2、高铁
东莞虎门高铁站:东莞会国际大酒店距离东莞虎门高铁站约20公里,打车大约70元左右。东莞站:东莞会国际大酒店距离东莞站约15公里,打车大约50元左右。
组委会联系方式
联系人 :
王领全 13752275003(主办、协办、报告等)
金晟 18622273726 (展示、广告、赞助、发票和预订房间)
孙磊 13702113519(展示、广告、赞助)
任莹莹15122360102 (论文投稿)
于菁琳 13821165596 (发票)
文凯 13821357475(资料)
电话:022-27835639 27835592 13752275003
E-mail:wanglingquan88@163.comcnwater@vip.163.com
传真:022-27835592
地址:天津市和平区新兴路52号都市花园大厦21层
中国给水排水2021中国排水管网大会(水环境综合治理)
参会回执(复印有效)
请参会人员认真填写回执后,传真和E-mail传回,以便提前安排住宿。
传真:022-27835592 E-mail:wanglingquan88@163.com; cnwater@vip.163.com




