
国办函〔2019〕92号文通知明确提出:
突出建设单位首要责任。建设单位应加强对工程建设全过程的质量管理,严格履行法定程序和质量责任,不得违法违规发包工程。建设单位应切实落实项目法人责任制,保证合理工期和造价。建立工程质量信息公示制度,建设单位应主动公开工程竣工验收等信息,接受社会监督。

2020年4月8日《住房和城乡建设部工程质量安全监管司2020年工作要点》下发,其中明确提出:
贯彻建筑工程品质提升指导意见。深入贯彻落实《国务院办公厅转发住房城乡建设部关于完善质量保障体系提升建筑工程品质指导意见的通知》(国办函〔2019〕92号)精神,指导和督促各地健全工作机制,细化工作措施,突出重点任务,确保有关工作部署落到实处。出台落实建设单位首要质量责任的规定,深入开展住宅工程质量信息公示等试点,完善工程质量责任体系,建立健全工程质量社会监督机制。
早在2017年8月,住房城乡建设部办公厅颁布《关于严厉打击建筑施工安全生产非法违法行为的通知》,第四条强调“严厉打击非法违法建筑施工活动”,明确提出:各级住房城乡建设主管部门要会同有关部门,严格依照建筑施工有关法律法规,采取切实有效措施,严厉打击非法违法建筑施工活动。对于未办理施工许可及安全监督手续擅自施工的项目,一律责令停工整改,并向社会公开通报建设单位及施工单位非法违法行为查处情况。造成安全事故的,建设单位要承担首要责任,构成犯罪的,对有关责任人员依法追究刑事责任。

关于完善质量保障体系提升建筑工程品质的指导意见
住房城乡建设部
建筑工程质量事关人民群众生命财产安全,事关城市未来和传承,事关新型城镇化发展水平。近年来,我国不断加强建筑工程质量管理,品质总体水平稳步提升,但建筑工程量大面广,各种质量问题依然时有发生。为解决建筑工程质量管理面临的突出问题,进一步完善质量保障体系,不断提升建筑工程品质,现提出以下意见。
一、总体要求
以习近平新时代中国特色社会主义思想为指导,全面贯彻党的十九大和十九届二中、三中全会以及中央城镇化工作会议、中央城市工作会议精神,按照党中央、国务院决策部署,坚持以人民为中心,牢固树立新发展理念,以供给侧结构性改革为主线,以建筑工程质量问题为切入点,着力破除体制机制障碍,逐步完善质量保障体系,不断提高工程质量抽查符合率和群众满意度,进一步提升建筑工程品质总体水平。
二、强化各方责任
(一)突出建设单位首要责任。建设单位应加强对工程建设全过程的质量管理,严格履行法定程序和质量责任,不得违法违规发包工程。建设单位应切实落实项目法人责任制,保证合理工期和造价。建立工程质量信息公示制度,建设单位应主动公开工程竣工验收等信息,接受社会监督。(住房城乡建设部、发展改革委负责)
(二)落实施工单位主体责任。施工单位应完善质量管理体系,建立岗位责任制度,设置质量管理机构,配备专职质量负责人,加强全面质量管理。推行工程质量安全手册制度,推进工程质量管理标准化,将质量管理要求落实到每个项目和员工。建立质量责任标识制度,对关键工序、关键部位隐蔽工程实施举牌验收,加强施工记录和验收资料管理,实现质量责任可追溯。施工单位对建筑工程的施工质量负责,不得转包、违法分包工程。(住房城乡建设部负责)
(三)明确房屋使用安全主体责任。房屋所有权人应承担房屋使用安全主体责任。房屋所有权人和使用人应正确使用和维护房屋,严禁擅自变动房屋建筑主体和承重结构。加强房屋使用安全管理,房屋所有权人及其委托的管理服务单位要定期对房屋安全进行检查,有效履行房屋维修保养义务,切实保证房屋使用安全。(住房城乡建设部负责)
(四)履行政府的工程质量监管责任。强化政府对工程建设全过程的质量监管,鼓励采取政府购买服务的方式,委托具备条件的社会力量进行工程质量监督检查和抽测,探索工程监理企业参与监管模式,健全省、市、县监管体系。完善日常检查和抽查抽测相结合的质量监督检查制度,全面推行“双随机、一公开”检查方式和“互联网+监管”模式,落实监管责任。加强工程质量监督队伍建设,监督机构履行监督职能所需经费由同级财政预算全额保障。强化工程设计安全监管,加强对结构计算书的复核,提高设计结构整体安全、消防安全等水平。(住房城乡建设部、发展改革委、财政部、应急部负责)
三、完善管理体制
(一)改革工程建设组织模式。推行工程总承包,落实工程总承包单位在工程质量安全、进度控制、成本管理等方面的责任。完善专业分包制度,大力发展专业承包企业。积极发展全过程工程咨询和专业化服务,创新工程监理制度,严格落实工程咨询(投资)、勘察设计、监理、造价等领域职业资格人员的质量责任。在民用建筑工程中推进建筑师负责制,依据双方合同约定,赋予建筑师代表建设单位签发指令和认可工程的权利,明确建筑师应承担的责任。(住房城乡建设部、发展改革委负责)
(二)完善招标投标制度。完善招标人决策机制,进一步落实招标人自主权,在评标定标环节探索建立能够更好满足项目需求的制度机制。简化招标投标程序,推行电子招标投标和异地远程评标,严格评标专家管理。强化招标主体责任追溯,扩大信用信息在招标投标环节的规范应用。严厉打击围标、串标和虚假招标等违法行为,强化标后合同履约监管。(发展改革委、住房城乡建设部、市场监管总局负责)
(三)推行工程担保与保险。推行银行保函制度,在有条件的地区推行工程担保公司保函和工程保证保险。招标人要求中标人提供履约担保的,招标人应当同时向中标人提供工程款支付担保。对采用最低价中标的探索实行高保额履约担保。组织开展工程质量保险试点,加快发展工程质量保险。(住房城乡建设部、发展改革委、财政部、人民银行、银保监会负责)
(四)加强工程设计建造管理。贯彻落实“适用、经济、绿色、美观”的建筑方针,指导制定符合城市地域特征的建筑设计导则。建立建筑“前策划、后评估”制度,完善建筑设计方案审查论证机制,提高建筑设计方案决策水平。加强住区设计管理,科学设计单体住宅户型,增强安全性、实用性、宜居性,提升住区环境质量。严禁政府投资项目超标准建设。严格控制超高层建筑建设,严格执行超限高层建筑工程抗震设防审批制度,加强超限高层建筑抗震、消防、节能等管理。创建建筑品质示范工程,加大对优秀企业、项目和个人的表彰力度;在招标投标、金融等方面加大对优秀企业的政策支持力度,鼓励将企业质量情况纳入招标投标评审因素。(住房城乡建设部、发展改革委、工业和信息化部、人力资源社会保障部、应急部、人民银行负责)
(五)推行绿色建造方式。完善绿色建材产品标准和认证评价体系,进一步提高建筑产品节能标准,建立产品发布制度。大力发展装配式建筑,推进绿色施工,通过先进技术和科学管理,降低施工过程对环境的不利影响。建立健全绿色建筑标准体系,完善绿色建筑评价标识制度。(住房城乡建设部、发展改革委、工业和信息化部、市场监管总局负责)
(六)支持既有建筑合理保留利用。推动开展老城区、老工业区保护更新,引导既有建筑改建设计创新。依法保护和合理利用文物建筑。建立建筑拆除管理制度,不得随意拆除符合规划标准、在合理使用寿命内的公共建筑。开展公共建筑、工业建筑的更新改造利用试点示范。制定支持既有建筑保留和更新利用的消防、节能等相关配套政策。(住房城乡建设部、发展改革委、工业和信息化部、应急部、文物局负责)
四、健全支撑体系
(一)完善工程建设标准体系。系统制定全文强制性工程建设规范,精简整合政府推荐性标准,培育发展团体和企业标准,加快适应国际标准通行规则。组织开展重点领域国内外标准比对,提升标准水平。加强工程建设标准国际交流合作,推动一批中国标准向国际标准转化和推广应用。(住房城乡建设部、市场监管总局、商务部负责)
(二)加强建材质量管理。建立健全缺陷建材产品响应处理、信息共享和部门协同处理机制,落实建材生产单位和供应单位终身责任,规范建材市场秩序。强化预拌混凝土生产、运输、使用环节的质量管理。鼓励企业建立装配式建筑部品部件生产和施工安装全过程质量控制体系,对装配式建筑部品部件实行驻厂监造制度。建立从生产到使用全过程的建材质量追溯机制,并将相关信息向社会公示。(市场监管总局、住房城乡建设部、工业和信息化部负责)
(三)提升科技创新能力。加大建筑业技术创新及研发投入,推进产学研用一体化,突破重点领域、关键共性技术开发应用。加大重大装备和数字化、智能化工程建设装备研发力度,全面提升工程装备技术水平。推进建筑信息模型(BIM)、大数据、移动互联网、云计算、物联网、人工智能等技术在设计、施工、运营维护全过程的集成应用,推广工程建设数字化成果交付与应用,提升建筑业信息化水平。(科技部、工业和信息化部、住房城乡建设部负责)
(四)强化从业人员管理。加强建筑业从业人员职业教育,大力开展建筑工人职业技能培训,鼓励建立职业培训实训基地。加强职业技能鉴定站点建设,完善技能鉴定、职业技能等级认定等多元评价体系。推行建筑工人实名制管理,加快全国建筑工人管理服务信息平台建设,促进企业使用符合岗位要求的技能工人。建立健全与建筑业相适应的社会保险参保缴费方式,大力推进建筑施工单位参加工伤保险,保障建筑工人合法权益。(住房城乡建设部、人力资源社会保障部、财政部负责)
五、加强监督管理
(一)推进信用信息平台建设。完善全国建筑市场监管公共服务平台,加强信息归集,健全违法违规行为记录制度,及时公示相关市场主体的行政许可、行政处罚、抽查检查结果等信息,并与国家企业信用信息公示系统、全国信用信息共享平台等实现数据共享交换。建立建筑市场主体黑名单制度,对违法违规的市场主体实施联合惩戒,将工程质量违法违规等记录作为企业信用评价的重要内容。(住房城乡建设部、发展改革委、人民银行、市场监管总局负责)
(二)严格监管执法。加大建筑工程质量责任追究力度,强化工程质量终身责任落实,对违反有关规定、造成工程质量事故和严重质量问题的单位和个人依法严肃查处曝光,加大资质资格、从业限制等方面处罚力度。强化个人执业资格管理,对存在证书挂靠等违法违规行为的注册执业人员,依法给予暂扣、吊销资格证书直至终身禁止执业的处罚。(住房城乡建设部负责)
(三)加强社会监督。相关行业协会应完善行业约束与惩戒机制,加强行业自律。建立建筑工程责任主体和责任人公示制度。企业须公开建筑工程项目质量信息,接受社会监督。探索建立建筑工程质量社会监督机制,支持社会公众参与监督、合理表达质量诉求。各地应完善建筑工程质量投诉和纠纷协调处理机制,明确工程质量投诉处理主体、受理范围、处理流程和办结时限等事项,定期向社会通报建筑工程质量投诉处理情况。(住房城乡建设部、发展改革委、市场监管总局负责)
(四)强化督促指导。建立健全建筑工程质量管理、品质提升评价指标体系,科学评价各地执行工程质量法律法规和强制性标准、落实质量责任制度、质量保障体系建设、质量监督队伍建设、建筑质量发展、公众满意程度等方面状况,督促指导各地切实落实建筑工程质量管理各项工作措施。(住房城乡建设部负责)
六、抓好组织实施
各地区、各相关部门要高度重视完善质量保障体系、提升建筑工程品质工作,健全工作机制,细化工作措施,突出重点任务,确保各项工作部署落到实处。强化示范引领,鼓励有条件的地区积极开展试点,形成可复制、可推广的经验。加强舆论宣传引导,积极宣传各地的好经验、好做法,营造良好的社会氛围。
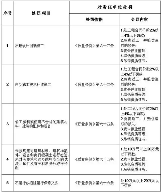
附:五方责任主体处罚细则 处罚依据:《建设工程质量管理条例》、《建设工程勘察设计管理条例》,细则内容摘录自住建部文件附件。摘录部分内容供大家参考。 一、建设单位 二、勘察单位 三、设计单位 四、施工单位 五、监理单位







