引言
城市蓝绿空间直接影响着城市生态宜居环境与生态建设水平。快速而粗犷的城市发展模式加剧了蓝绿生态空间格局的演变,引发了城市水文循环失衡、环境污染、自然生境侵蚀等生态问题。
本研究选取济南国际医学科学中心为例,从生态修复视角研究“蓝绿”空间的规划策略。在摸底识别水环境、绿地系统的生态本底基础上,结合其生态康养休闲的城市设计理念,提出符合生态可持续化、本地化、效益化的蓝绿空间规划策略,以期达到城市生态系统健康运转,提升人居环境的效果。
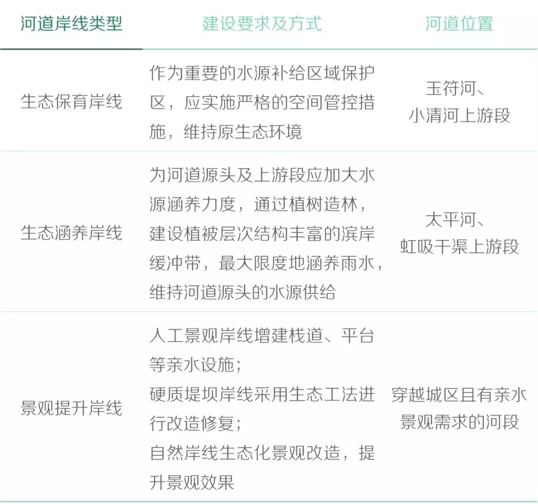
蓝绿空间通常指城市中水体和绿地两种生态元素的总称,“蓝色空间”指城市内所有自然及人工水域,包括:河渠、湖泊、水库、湿地等;“绿色空间”指城区内所有植被覆盖的区域,包括:公园绿地、居住绿地、道路绿地、林地、自然保护区等。 图片来源:pixabay 蓝绿空间是城市生态网络建设与景观塑造的主要对象,其建设质量直接影响着城市生态宜居环境与生态建设水平。然而城市快速粗犷的发展模式加剧了蓝绿生态格局的演变,使得蓝绿生态要素受损,引发城市水文循环失衡,环境污染,热岛、干岛、雨岛气候加剧,水土流失,自然生境侵蚀等系列生态问题,严重制约城市生态宜居环境建设。因此,在城市开发建设过程中,蓝绿空间规划应重视尊重保育自然本底,大力开展破损蓝绿生态要素的修复工作,构建生态宜居的城市环境。 图片来源:pixabay 近些年来在海绵城市、城市双修等城市建设理念背景下,国内许多城市已开展以水环境修复治理、绿地网络系统建设为核心内容的生态修复建设工作。旨在通过“再生态”的生境修复规划理念,修复城市中被破坏的蓝绿空间,提升城市生态环境的自我调节能力,有效改变城市的生态面貌。 一 、蓝绿空间生态修复规划策略 1.1 规划理念 基于生态修复视角的城市蓝绿空间规划是在识别当前城市蓝绿生态本底的基础上,通过修复破损的蓝绿生态元素,缓解蓝绿破损导致的生态问题,实现城市建设与自然生态系统之间可持续发展。因而,在蓝绿空间规划时,应始终贯穿生态基底保育与城市自然融合的生态规划理念。 构建人与自然和乐、田林河城共生的城市系统(图片来源:作者绘制) 生态基底保育是指保护现状优质的蓝绿生态空间,维护其原生自然环境;城市自然融合是修复因城市建设造成的破损节点,链接自然生境,使得自然与城市互融互动,塑造健康而富有活力的城市生境。 1.2 案例概况 济南国际医学科学中心位于槐荫区北部,规划总面积91k㎡,属黄河冲积平原地带。现状农田、建成区、水体面积分别约46.5k㎡、38.6k㎡、5.9k㎡。 规划区及周边生态资源分布(图片来源:作者绘制) 医学中心及周边地区生态资源丰厚、本底优良,生态地理位置重要。北抵黄河,西靠济西湿地、玉清湖水库,南部面向连绵山脉。区域内小清河、玉符河、腊山分洪道等重要河流,济西湿地、美里湖湿地、人工鱼塘湿地等湿地密布,整体形成了“湿地肌底—水系网络—群山背景”三个层次的自然环境格局。 规划区生态功能为玉清湖水库一级保护区,小清河一级/二级保护区,玉符河景观用水区。后期开发建设中,应重点加强生态本底保育,保护与修复蓝绿生态空间。 1.3 蓝绿生态本底 (1)“蓝”——河渠水系 规划区河渠水系丰富。黄河、小清河两大水系贯穿覆盖,衍生主干支河流十余条,湿地若干。 河渠湖泊生态现状及功能概况(图片来源:作者绘制) (2)“绿”——绿地系统 规划区现状绿地主要为沿河沿路线状绿廊及农田、片状林地、山体涵养林等绿地基质。 绿地系统生态现状及功能概况(图片来源:作者绘制) 综上,蓝绿本底主要特点及生态问题为:生态本底总体良好、水绿交融,蓝绿生态格局清晰,河流水系源头生态环境优良,中下游岸线硬化、水环境质量有待改善;湿地资源丰富且质量较高,需加强保育修复;河网绿廊生态质量较好,路网绿廊生态连通性及屏障功能较差;农田、林地、山体涵养林等基质结构简单,生态功能脆弱。 因此,在严格保护生态底线的前提下,通过保障水生态空间,提升河道生态景观,改善水环境质量,保育湿地山体资源,建设生态绿廊、公园绿地,提高绿地系统品质等,保育与修复城市蓝绿空间,实现自然与城市生态相融合。 现状水系湖泊、绿地资源分布情况 (图片来源:作者绘制) 1.4 蓝绿生态空间格局 基于规划区河湖湿地,绿廊,农田、林地等蓝绿本底资源,以及生态敏感性分析结果,提出“一轴一核两廊多带”的蓝绿生态网络格局。 生态敏感性分析结果 (图片来源:作者绘制) “一轴”即黄河生态保护轴,“一核”即由济西国家湿地公园、玉清湖水库、沉砂池、玉符河河口等组成的区域生态核心;“两廊”即小清河、玉符河生态景观廊;“多带”即南北太平河、虹吸干渠等河流生态绿廊,京台高速、京沪高铁、经十西路等道路生态绿廊。 在现状蓝绿生态空间格局基础上,从生态修复的视角,丰富生态源、生态节点、生态基质、生态斑块、生态绿廊等元素,形成多层级、精细化的生态网络格局。 规划区蓝绿生态空间格局(图片来源:作者绘制) 1.5 蓝绿空间规划策略 基于国际医学中心“一轴一核两廊多带”的蓝绿生态格局,从生态修复视角,提出“蓝绿”空间规划策略,促使城市环境与自然生态有机衔接,营造健康而富有活力的生态环境。 蓝绿空间生态修复策略技术图(图片来源:作者绘制) (1)水生态保护和修复策略 城市蓝色空间生态规划主要为保障城市水生态空间、提升水生态功能、改善水环境质量。 ▪ 保障城市水生态空间 城市水生态空间作为韧性城市系统的重要组成部分,对保障城市水安全、维持生物多样性、环境净化以及文化肌理延续具有重要作用。因而在城市蓝色空间规划建设时,保障城市水生态空间的完整性与安全性维系其多元生态功能的基础。 划定蓝线管控范围(图片来源:作者绘制) 规划区具备丰富的河网水系,应强化蓝线管理措施。在衔接水系规划的基础上,按照河网水系的生态功能差异,划定蓝线管控范围,保障水生态空间的完整性。 河网水系蓝线管控要求(图片来源:作者绘制) 水系蓝线管控范围图(图片来源:作者绘制) 防洪排涝安全是水生态空间安全的基础。可充分利用河流、湿地等水体的调蓄空间,发挥雨洪行泄功能,减少城市排水压力。针对排涝行泄能力不足的水系,综合采取断面拓宽、河床清淤、节点疏通等措施,恢复和保持水系的自然连通和流动性,提升其防洪排涝标准,其中防洪河道、排涝河道标准应分别不少于50~100、30~50年一遇。 河道生态功能规划图(图片来源:作者绘制) 此外结合城市设计,规划新建水系支流,增加排涝行泄通道,构筑韧性无虞的河道防洪排涝系统,保障水生态空间安全。 ▪ 提升水生态功能 水体岸线是生物多样性、生态景观、净化污物以及水土保持的重要载体。岸线生态化程度是其水生态功能的最直接体现。城市发展应锚固以河道为依托的生态空间,加强河道两侧生态空间的保育、修复和拓展。结合河网水系以及周边的开发建设情况,提出将河道岸线划分为生态保育、生态涵养和景观提升三类进行修复与保护,使岸线尽可能恢复或保持自然形态。 拟规划建设岸线模式一览表(图片来源:作者绘制) 河道生态景观建设模式(从左至右:生态保育、生态涵养、景观提升)(图片来源:作者绘制) 针对硬质化程度较高或生态化程度较低的水系岸线,宜结合水系综合整治,运用草坡、块石、石笼、岸墙改造等生态工法软化岸线,提升水系的生态效果。 常见岸线生态改造方法一览表(图片来源:作者绘制) 生态岸线模式分布图 (图片来源:作者绘制) 生态岸线类型分布图(图片来源:作者绘制) ▪ 改善水环境质量 规划区现状部分河道农田段与村庄段水环境质量相对较差。主要原因包括:传统农业种植施肥农药,产生面源污染;农村排污设施不完善,缺少处理设施,污水直排河道;小清河以北河道堵塞、泥沙淤积、建筑垃圾堆弃等,影响其连通性、过流能力,削弱了河道的水环境容量与自净能力,不利于河流水质改善。 全流域、全过程、全系统的水环境管控理念(图片来源:作者绘制) 改善水环境质量应同时抓减少水环境污染物受纳负荷与提升水环境自净能力。针对规划区河道污染的主要成因,提出以下综合整治策略: 生态种植,削减农业面源污染:对于保留的农业区,以生态学原理为指导下,利用现代工程技术和生物技术,科学耕种、合理施肥、生态防治、间伐技术等策略,减少化肥、农药等使用量,实现生态种植,削减面源污染。 新建排水系统,收集处理污水:新建城区建设雨污分流制系统,对城市污水实施全覆盖收集处理;郊区村庄完善污水收集系统,因地制宜建设小型污水处理设施,处理村庄污水;针对医学中心内的医院规划分质排水系统,对产生的含有病原体、消毒剂、有机溶剂、酸、碱以及放射性等污水进行单独处理,处理达标后方可排入市政管网。 雨天面源污染:采用灰色与绿色基础设施相结合,建立“源头削减—中途截污—末端净化”的全过程污染物控制系统。在源头分散设置海绵设施,滞蓄净化雨水径流;中途结合管网建设,增建调蓄池或截污设施,截流初期雨水;末端排口处结合生态岸线规划滨水生态湿地、滨岸缓冲带等,提升初期雨水、污水的处理效果。 控制内源污染:水环境内沉积的底泥在物理化学生物作用下向水体释放污染物,影响水环境质量改善,对于水环境质量较差的水体,进行水体底泥清淤,减少内源污染释放量。 活水提质:通过恢复河网水系联通性,保障河道生态基流,增加净化设施等修复策略,提升河道自净能力。针对堵塞、泥沙淤积、垃圾堆弃的河道,开展河道综合整治,清除河道中建筑垃圾,疏通河道堵塞,恢复河网连通性;对于北侧南、北太平河、虹吸干渠等灌溉渠,南侧新建峨嵋沟等雨源型河道,在旱季时缺水问题突出,提出充分利用水质净化厂的再生水回用于河道生态补水,保障河道基本的生态功能。按照规划拓宽的河道断面和深度,估算河道生态补水量以及确定河道生态补水点。此外在不影响防洪行泄的河段,综合利用人工曝气、跌水曝气,生态浮床、生态浮岛、人工湿地等措施,增强河道水质的净化能力,维持水环境质量持续改善。 河道生态补水策略(图片来源:作者绘制) (2)绿地生态网络建设策略 绿地系统作为城市内“唯一具有生命力的绿色基础设施”。绿地斑块、廊道和基质是绿地系统的基本三元素。绿地空间修复应重点抓好“面-线-点”各层级关键节点绿地修复,推进绿地基质、绿廊、绿斑等绿地建设,串联破碎生境,构建完整连贯的绿地生态网络。 ▪ 保育面状绿地基质 面状绿地基质通常指是较大面积的农田、湿地公园、涵养林地等,是城市绿地系统的基础。面状绿地基质通常受城市建设的影响相对较小,基本保留其自然形态,重点以生态保育为主。其中农田基质以发展生态农业为主,配建农田防护林网,增强农田生态系统稳定性;湿地公园以丰富植被配置,增加生态岸线空间、提升湿地自净能力为主;涵养林地以保育现状林地完整,适当增植风景林,增强其生态涵养功能。 规划区内面状绿地基质主要为郊区济西湿地公园、美里湖湿地公园、农田: 生态改良区规划模式图(图片来源:作者绘制) 济西湿地公园特殊的生态环境,为动植物提供了丰富的食物来源和良好的栖息环境。加强济西湿地保育,是维持片区生态平衡的重要策略。该湿地位于多条河流源水地,应加强水源涵养和净化,缺水季以外源补水,保障充足的湿地水量;此外衔接湿地规划,提出逐步改造湿地区内农田为自然湿地,削减农业面源污染;打通区內封闭式的坑塘、湖泊,联通水系、活水造景,提高湿地生态自净能力。 美里湖湿地公园功能定位为生态休闲度假区。现状由于管理粗放,湿地公园品质较差,距离精品休闲度假水文化的差距较大。应重点做好生境修复、增建基础设施、丰富湿地植物配置、增加水质净化型植物与景观性植物合理搭配。空间开敞岸线采用缓坡生态驳岸,增加驳岸“可渗透性”,形成良性循环的生态水体,达到提升湿地公园整体品质效果。 西北侧的城郊地区地势开阔平坦、土壤优质、水源充足,历来是农业生产的重要基地。提出以现有生态农业园为基础,打造以防护林带保育与农林复合生态种植模式为主的农林生态改良区,发展特色优质作物种植。 为提高农田生态系统的稳定性,应利用路、渠、沟、河进行网格化农田林网,建设足够宽度的防护林带,逐步形成与农田生态系统相配套的林网体系。对于集中连片面积不小于1000亩,宜大力发展高标准生态农田;面积小于1000亩,可打造为观光、休闲、科普、体验为一体的田园综合体。 ▪ 修复线状生态绿廊 线状生态绿廊是线性或带形的景观生态系统类型,道路河流绿化带、绿道、林荫道、环城林带等都属于线状生态绿廊。线状绿廊是绿地网络系统的基本骨架,连接各孤立的生境斑块,打通生物迁徙路径,减少甚至消除景观破碎化造成的生态威胁。常见的线状生态绿廊包括:河流生态绿廊、道路生态绿廊、林荫道。生态绿廊修复时,重点以保障其建设宽度与连通性,达到绿不断线的效果。 河流生态绿廊修复策略:河流生态绿廊在净化污染、保持岸线水土、维持生物多样性、提高生境质量与景观品质等方面起着重要作用。规划区内部分河道绿廊宽度相对较窄,岸线林木种植稀疏且部分河段缺失。河道生态绿廊修复时,应重点保证河流绿廊宽度。根据相关研究,城市河流廊道的绿带宽度在10~35m时,生态效益较为明显,能够保证生态系统的服务质量,大于50m时趋于稳定。 道路生态绿廊修复策略:道路生态绿廊是陆生动植物迁移和传播的有效通道,不仅对陆生生物多样性保护起到重要作用,还具有防尘降噪、源头控制雨水、过滤污染物、美化都市景观等效果。规划道路绿廊以绿不断线、景不断链为目标,为保证道路绿廊较好的生态效益,绿地率宜为30%~50%,重要生态通廊宜达60%以上。 本研究根据河道、道路生态绿廊承担的生态功能差异,提出分层级修复线状生态绿廊的策略。 规划区生态绿廊修复策略(图片来源:作者绘制) 增建林荫道:为增加医学中心康体休憩空间,提供更加舒适的疗愈环境。结合医学中心用地类型,规划多条生态景观效果较好的林荫道。利用乡土乔木营造高覆盖度的带状绿地,为居民提供简约大方、景色优美的休憩廊道。植被建设要求保证林荫道较好景观效果:1)人行道或绿道绿化覆盖率不宜低于90%,机动车道绿化覆盖率不宜低于60%;2)配置丰富多样的乔灌草花、园林基础设施,乔、灌、草、花比例宜为6:5:3:1。乔木以落叶树为主,树种、规格宜基本一致。 面状、线状绿地规划分布图 (图片来源:作者绘制) 林荫道规划分布图(图片来源:作者绘制) ▪ 建设点状生态绿斑 点状绿斑主要指建成区的各类型公园绿地。公园绿地是城市中动植物资源最丰富的空间,不仅满足城市居民的休闲需要,提供游憩、锻炼以及文化活动场所,还具有美化城市、调节城市微气候、改善空气质量、维系城市生态平衡等多种生态效应。 医学中心是作为生态康复颐养示范区与泉城文化区。公园绿地规划在满足生态建设需求的基础上,还应与其康复颐养、泉城文化的主题相契合。衔接城市用地,规划类型丰富的公园绿地,提升规划区公园绿地面积、数量、覆盖率等,满足绿地公共活动空间与可达性需求;其中规划建设生物多样性保育的郊野生态公园、生态防护功能高铁生态公园,增强片区生态系统功能;建设山体综合型公园、医学主题的文化公园、运动康体的体育公园、水景公园等,打造具有治愈功效的空间环境,发挥绿化空间对身心的疗愈作用。结合海绵城市建设,建设具备生态景观与滞蓄功能的水景公园,丰富泉城水文化。 公园绿地规划策略(图片来源:作者绘制) 郊野生态公园:以生态保育为前提,促进自然环境优化与生态修复,整合湿地、林地、水网等自然要素,体现水乡文脉和自然野趣。规划区济西湿地与美里湖湿地生态核相距较远,影响物种之间的交流。可充分借助两湿地公园之间自然生态效益突出的鱼塘湿地、乔木林地,规划郊野型生态公园,将其作为联系两处湿地生态核生物多样性的重要“跳板”,减小其物种交流的生态阻力,对丰富规划区物种基因库,构建多维度生态系统单元具有重要作用。 高铁生态公园:利用高铁沿线绿地空间规划以生态防护、防尘降噪、休闲与景观塑造为主要功能的高铁生态公园。以沿京沪高铁城区段的绿化带与高铁防护林合建宽度不少于200m的带状高铁生态公园,公园植被配置选择适地适树类型与乔灌草搭配,以高大乔木形成背景,以中小乔木形成中景,以观花观叶等灌木构成前景,乔灌木采用常绿落叶、针阔叶混交的方式。高铁沿线侧的行道树宜不少于3~5排景观效果较好的速生乔木,构成生态屏障,达到防护、降噪效果。此外生态公园绿地空间还应从人性化设施的质感为出发点,重点打造以植物为主体、景观优美和区域人文景观相得益彰的绿色环境,削减高铁沿线的临避效应。 水景公园:结合密布水网节点周边的绿地空间打造以“水”为主题的水景公园,如景观效果优美的活水公园、生态效益突出的湿地公园以及以雨水滞蓄利用的水胶囊公园等。不仅丰富泉城水文化,还调节微气候环境,增强宜居效果。其中,水胶囊公园融入海绵城市理念,将海绵设施、公共活动中心、生态单元融于绿地空间设计,形成水胶囊单元体。水胶囊公园可收纳滞蓄下渗周边雨水,保障城市良性水文循环。为保证其效果绿地率不宜小于30%,水面率宜为30%~50%。 城市公园绿地规划布局图 (图片来源:作者绘制) 重要生态节点分析图(图片来源:作者绘制) 水胶囊公园单元示意图(图片来源:作者绘制) 总结 城市蓝绿空间是城市生态网络建设与生态景观塑造的主要内容。基于生态修复视角的城市蓝绿空间规划,应始终贯穿生态基底保育与城市自然融合的生态建设理念,蓝色空间规划主要以保障城市水生态空间、提升水生态功能、改善水环境质量为主;绿地空间规划应重点抓好“面-线-点”各层级关键节点绿地修复,推进绿地基质、绿廊、绿斑等绿地建设,串联破碎生境,构建完整连贯的绿地生态网络。 本文以济南国际医学科学中心为例,结合其生态康养休闲的城市设计理念,详细分析并提出符合生态可持续化、本地化、效益化的蓝绿空间规划策略,以期为类似的蓝绿空间规划提供借鉴价值。 参考文献: [1] 杜红玉. 特大型城市“蓝绿空间”冷岛效应及其影响因素研究[D]. 华东师范大学, 2018. [2] 陈太政,李政旸. 我国“城市双修”的发展与实践述论[J]. 中国名城. 2019(01): 26-32. [3] 马哲. 城市双修 全面解读[Z]. 2017. [4] 雷芸. 水绿相融,水绿相映——构建以“蓝绿”结合为核心的北京生态网络[Z]. 中国上海: 20124. [5] 肖笃宁. 景观生态学[M]. (第二版). 科学出版社有限责任公司, 2018. [6] 余凤生,孙姝. 建设城市生态廊道 打造滨水生态绿城[J]. 园林. 2018(06): 40-43. [7] 王芳,汪耀龙,谢祥财. 生态学价值视角下的城市河流绿道宽度研究进展[J]. 中国城市林业. 2019, 17(01): 57-61. [8] 朱强,俞孔坚,李迪华. 景观规划中的生态廊道宽度[J]. 生态学报. 2005(09): 2406-2412. [9] 陈珍珍,罗明. 留白空间·蓝绿融合--以宁波三门湾区域生态格局构建为例[Z]. 海口: 20141-11. 谢家强,同济大学环境工程硕士,现就职于深圳市城市规划设计研究院 曾小瑱,北京大学环境科学硕士,现就职于深圳市城市规划设计研究院 宋鹏飞,北京师范大学水文学及水资源硕士,现就职于深圳市城市规划设计研究院 崔红蕾,哈尔滨工业大学风景园林硕士,现就职于深圳市城市规划设计研究院 彭小凤,华中科技大学生态学硕士,现就职于深圳市城市规划设计研究院 编辑、排版 / 陈程 插画 / 王彦妍





























作者



