核心提示
设计咨询行业处于建筑产业链前端,包括勘察、设计、咨询等多种业务。由国务院相关部门及地方政府对口职能部门以“条、块结合”的方式管理,被人为拆分为多个互相隔断的子行业。根据住建部等相关部门的规定,总共细分为21个子行业,包括铁路、公路、建筑、市政、水利、电力等,各细分行业各自隔断,竞争格局差异较大。独有的资质体系又为各子行业之间又建立了一道壁垒,21个子行业有勘察、设计、咨询的不同资质,每种资质分为甲级、乙级、丙级等多种等级,招投标上规定了资质等级等市场准入制度。全国有超过23000家企业,行业分散。
我国设计院期初多是事业单位,先后完成了企业制、产权多元化改革后,逐步走向市场化。全球领先的工程咨询企业AECOM和FLUOR公司的发展历程都主要依托于不断的外延拓展,通过跨行业的产业链延伸和跨区域的并购整合,在业务领域不断延伸,经营范围不断扩大。当前我国龙头企业设计咨询企业资质不断完善,拥有综合甲级资质的企业可全行业开展业务,行业壁垒逐步打破。收费水平与发达国家相比还普遍较低,存在较大提升空间。设计企业近年来迎来上市高峰,目前总计已经有20多家上市公司,多以区域性龙头为主,未来有望实现从“区域化”走向“全国化”,打破地域壁垒。策鼓励全过程服务,也有望实现产业链的进一步延伸。
位于产业链前端
行业分散,龙头市占率低
工程勘察设计咨询行业在国外统称为“工程咨询业”,我国因为历史原因,被拆分为勘察设计、工程咨询、工程管理等多个细分领域,至今没有统一的行业称谓,在本文中统一简称为“设计咨询”行业。
工程始于设计咨询,设计咨询贯穿整个工程
从建筑行业分工来看,设计咨询行业处在行业前端。当有投资建设时,首先会开展勘察、设计及咨询工作,然后按设计图纸等开展施工建设。

虽然设计咨询行业位于建筑产业链前端,但设计咨询的相关业务却贯穿工程项目全过程。在项目启动阶段,设计咨询企业会陆续开展项目规划、项目勘察、方案设计等工作;在项目施工阶段,往往需要设计咨询企业提供工程管理、工程咨询和材料检测等方面的服务;而在项目竣工和运营阶段,设计咨询企业也能提供项目检测和验收等服务。

企业数量多且杂
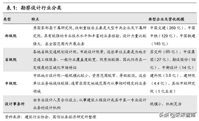
根据《2018年全国工程勘察设计统计公报》,2018年全国共有近23000个工程勘察设计企业。从行业规模来看,整个勘察设计行业大致可以分为“部级院”、“省级院”、“市级院”、“设计事务所”四种规模的企业,但规模都有限,整个行业呈现出主体多、集中度低、全国较为分散等的特点。

21个细分子行业差异大,“山头林立”
根据住建部等相关部门的规定,设计咨询行业细分为21个子行业,包括煤炭、化工石化医药、石油天然气、电力、冶金、军工、机械、商物粮、核工业、电子通信广电、轻纺、建材、铁道、公路、水运、民航、市政公用、海洋、水利、农林、建筑等,对应的设计咨询企业大致可以分为基建设计企业、公共建筑设计企业和专业工程设计企业三大类。

因为被细分为21个行业,整个行业呈现出企业数量和从业人员多且杂的特点。根据中国拟在建项目网招投标数据统计,在该网站上参与招投标的设计院超过3615家,分布在21个细分行业,其中建筑、市政、公路领域的企业数量最多。

基建设计以基建龙头
下属设计院为主
规模相对较大
铁道设计院集中分布在中国中铁和中国铁建旗下
目前,全国范围内大型铁路设计院总共有十二家,其中综合型设计院为七家,分别为铁一、二、三、四、五院,中铁咨询,上铁院,以上七家设计院均拥有铁路勘察设计甲级资质,承担了国内绝大多数的铁路勘察设计和相当份额的地铁勘察设计任务;另外专业型设计院为五家,分别为大桥院、隧道院、中铁工电化院、中铁建电化院、通号院,这五家设计院主要承担铁路某一专业领域的勘察设计任务。
从企业归属来看,以上设计院集中分布在中国中铁和中国铁建旗下,铁一院、铁四院、铁五院、上铁院和中铁建电化院归中国铁建所有,铁二院、中铁咨询、大桥院、隧道院、中铁工电化院则归中国中铁所有,而铁三院则是中国铁路工程总公司下属的唯一勘察设计企业。
从集中度来看,2018年全国铁路固定资产投资额约为8000亿元,按勘察设计费3.6%(勘察设计行业平均费率)计算出行业规模约为300亿元,其中中国中铁(130亿)和中国铁建(145亿)2017年勘察设计营业收入合计275亿元,占比超过90%。

公路设计院龙头为中国交建,部分省级院崛起
与铁道设计行业集中度较高不同,公路设计行业呈现出多元化竞争的趋势,竞争主体包括央企公路院、区域龙头设计院以及众多中小勘察设计企业等,其中中国交建是公路设计领域当之无愧的龙头,其下子公司中交公路规划设计院、中交第一公路院、中交第二公路院、中国公路工程咨询公司等均为全国设计院60强企业,中国中铁和中国铁建等央企下属的设计院在公路设计领域也具有较强的竞争力,业务规模较大。
区域龙头主要是由原来的省级交通院改制发展而来,省级交通院又分为勘察设计院、规划设计院、科学研究院等,规模较大的有苏交科(原江苏交科院)、中设集团(原江苏规划设计院)、设计总院(原安徽交勘院)、勘设股份(贵州交勘院)、湖南交勘院、陕西交勘院等,其中苏交科、中设集团等为改制后的民营企业,近几年迅速崛起。当前上市公司主要有中国交建、苏交科、中设集团、勘设股份、设计总院等。

市政院各有春秋,八大院分别并入国企、央企
市政设计院主要是为城市基础设施建设提供设计咨询服务的企业,所涉及内容包括城市道路、公路、桥梁、城轨、地铁、给排水、建筑、天桥与地道、工程测量等。
市政领域地域性极强,存在较强的地域垄断,我国传统的八大市政院基本是按地域划分的,占据了我国市政领域绝大部分市场份额,其中华北、中南、西南、东北、西北五大市政院均是原建设部直属设计院转制而来,上海、北京、天津三大市政院为地方设计院发展而来。
从以上“八大市政院”的归属来看,除了天津市政院还直属天津市国资委外,其他市政设计院均被整合或收购入大型央企或国企,其中华北、西北市政院并入中国建筑旗下,西南、东北市政院并入中国交建旗下,北京、上海、中南市政院则分别并入北控集团、上海建工和中信集团。当前上市公司主要有中国交建、中国建筑、上海建工、城建设计(港股)等。

水运设计以中国交建为主,水利、民航等设计由相关部门下属设计院主导
中国交建是我国最大的港口设计及建设企业,设计承建了建国以来绝大多数沿海大中型港口码头,国内航务工程市场占有率超70%,旗下中交第四航务工程勘察设计院、中交第三航务工程勘察设计院、中交水运规划设计院、中交第一航务工程勘察设计院等均是国内60强设计院。
水利和民航有较强的部门属性,主要设计业务由水利部和民航系统相关部属设计院主导完成,其中水利设计院规模较大的有长江勘测规划设计研究院、黄河勘测规划设计有限公司等,均是水利部直属设计院;民航设计院以中国航空规划设计研究总院、上海民航新时代机场设计研究院、中国民航机场建设集团等为主,以上民航设计院均是民航系统内部设计院。

建筑设计较为分散,分两大阵营
相比其他专业工程设计,我国公共建筑设计具有门槛更低、壁垒更小、市场竞争更激烈、市场规模更大等特点,因此,我国的建筑设计行业呈现出主体较多、集中度较低的局面。全国共有建筑设计企业超过4000家,平均每家建筑设计企业完成营收只有0.73亿元。
从建筑设计企业的发源来看,大致可以分为两大阵营,一部门来自于国家建设部及相关系统,以中国建筑下属设计院和华东建筑设计院等为代表;另一部分来自于高等院校的建筑类相关专业,以同济大学建筑设计院、华南理工大学建筑设计院等为代表。

根据ENR和中国《建筑时报》2018年“中国承包商80强和工程设计企业60强”榜单数据,中国建筑下属设计院、华东建筑设计院、同济大学建筑设计院、CCDI国际建筑设计院等11家建筑设计企业跻身全国设计院60强,综合来看,以上入榜建筑设计院也是我国最具实力的建筑设计院,且建设部及相关系统发展起来的设计院规模相对更大一些。当前上市公司主要有中国建筑、华建集团、中衡设计等。

专业工程设计壁垒高
垄断较为明显
煤炭行业以部属设计院为主,中煤科工是龙头
目前国内煤炭领域的设计院主要以原煤炭工业部部属设计院为主,各自依托地域优势,发展成为具有特色的煤炭设计研究院,包括了北京、武汉、郑州、沈阳、南京等地的研究院,同时发展出了一批民营煤炭设计院。
总体来讲,中煤科工集团在煤炭设计领域是龙头,旗下有中煤科工南京设计院、重庆设计院、武汉设计院、沈阳设计院和北京华宇工程公司等多家甲级资质煤炭设计院,其他比较大型的煤炭设计院包括中煤西安设计工程公司、大地工程开发(集团)公司和新疆煤炭设计研究院等。

石油天然气设计以“两桶油”为主导,化工石化医药以中国化学为龙头
石油天然气工程领域最大的设计院都是中国石油、中国石化旗下的设计院(原石油工业部下属设计院),其中中国石化工程建设公司、中石化洛阳工程公司、中国石油工程建设公司华东设计院、中国寰球工程公司等居于榜首,以上设计院都获得了工程咨询综合甲级资质。
类似的,化工石化医药等工程领域最大的设计院都是中国化学(原化工部)下面的设计院,其中中国天辰工程(化工一院)、中国成达工程(化工八院)、东华科技(化工三院)等居于榜首,比较大的还有赛鼎工程公司(化工二院)、华陆工程公司(化工六院)、五环工程公司(化工四院)等,以上设计院都获得了工程咨询综合甲级资质。当前上市公司主要有中国化学、中国石油、中国石化、 东华科技、天华院等。

中国能建和中国电建为电力设计双巨头,国家电投部分设计院实力较强
电力设计院的规模都较大,全国前60强设计院中有17家是电力设计院,集中分布在中国能建、中国电建、国家电投三个央企旗下,其中中国电力工程顾问集团规模最大,比较大的还包括中国能建广东、中南、华东、西北、东北等院,中国电建西北、中南、昆明、北京等院,国家电投山东、核电等院。

冶金设计院源自冶金工业部,大部分归入中国中冶旗下
冶金设计院以中国中冶旗下的设计院和首钢等钢铁企业的设计院为主,大部分源自原冶金工业部下属设计院,其中中冶南方工程技术公司收入规模最大,中冶沈勘、武勘、恩菲、京诚、赛迪等规模均较大,首钢国际工程技术公司、冶金工业规划研究院综合实力排名靠前。当前上市公司主要有中国中冶、首钢股份等。

机械设计龙头集中分布在国机集团旗下
机械行业的龙头设计院集中分布在中国机械工业集团有限公司(国机集团)下边,大部分源自原机械工业部下属设计院,部分汽车企业的设计院规模也较大。其中中国联合工程公司由原机械工业部第一、三、五、十一设计院和工业勘设院合并而来;机械工业第六设计研究院、中国中元国际工程公司、东风设计研究院、中机国际工程设计研究院等位列全国设计院60强。

电子通信广电设计以三大电信运营商和大型电子企业为主
电子通信广电设计主要以大型电子企业旗下的设计院和三大通信运营商旗下的设计院为主,其中太极实业下属的信息产业电子第十一设计研究院(十一科技)业务规模最大,中国电子工程设计院(国投集团)、中讯邮电咨询设计院(中国联通)、中京邮电通信设计院(中国移动)等规模排名考前,综合实力较强。

军工、核工壁垒较高,业务集中在少数龙头企业
因为技术水平要求高,进入壁垒大,军工和核工领域的设计院以军工、核工集团下属的设计院为主,其中在核工业领域,中国广核集团下属企业——深圳中广核工程设计有限公司属于龙头,中国核电工程有限公司规模也较大;在军工领域,中国五洲工程设计公司、北方工程设计研究院等规模居于前列,均是中国兵器工业集团的下属设计院。

行业分散,龙头集中度低
整个设计咨询行业因为行业隔断、产业链割裂、地区保护等多种因素影响,整体较为分散,龙头集中度低。截止2018年,每家企业营收平均仅约1.75亿元(含工程承包收入),其中设计营收平均仅约0.19亿元。
从龙头集中度来看,2018年入围ENR全球工程设计公司150强的中国企业共有20家,设计业务合计完成营业收入322亿美元,合计占比全国勘察设计企业设计营收的52.2%;全国60强设计院合计完成设计营收1322亿元,合计占比全国勘察设计企业设计营收的32.9%,龙头整体集中度较低。

历史造就割裂
模式、管理、资质等是主因
我国设计咨询行业起步于计划经济时代,主要是学习苏联模式建立起来的,曾经很好的完成了国家建设的任务。但因为人为割裂产业链、多部门多层级混乱管理、行业资质壁垒和地区保护垄断等体制机制因素,逐步形成了“大行业小公司”的竞争格局,导致整个行业规模不经济,综合竞争能力较差。
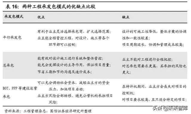
“平行承发包”割裂产业链
我国的工程勘察设计体制是上世纪五十年代初期仿照前苏联的“平行承发包模式”建立起来的,长期以来,我国在计划经济体制下,工程项目采用国家计划统一安排下的建设、设计、施工、物资供应等单位分工协作的体制,设计院只承担勘察设计业务环节,这种机制曾较好的满足了设计专业化和施工专业化的要求,完成了当时的国家建设任务。

随着我国经济水平的持续提升,发展建设水平和要求也逐步提高。原有的机制也暴露出一些明显的弊病:一是高度集中的计划体制,抑制了设计单位和职工的工作积极性,阻碍了设计能力的发展;二是设计单位分属地区和部门,缺乏自主权和开发工作新局面的主动性;三是设计单位职能单一,设计与科研、生产与施工相脱节,只对图纸负责,不能对整个工程负责,难以发挥设计的主导作用;四是长期处于封闭状态,不能及时获得信息,难以吸收国外的先进技术,致使设计水平长期处于落后状态。
其结果是造成建设周期过长、工程效率低下、投资效益偏低等严重缺点,并越来越成为阻碍行业发展和升级的主要因素。

多头管理,条块割裂和地域割裂
在计划经济体制下,我国对设计咨询行业的管理主要采取国务院的行业行政主管部门会同各有关专业部门及地方政府对口职能部门“条、块结合”管理的方式,整体较为混乱,形成了按部门划分、归部门所有、由部门管理、为部门服务的各自为政局面,原有的设计咨询行业被人为的按部门拆分为多个互相隔断的行业,割裂进一步加剧。
目前,设计咨询行业的管理仍呈现出多头管理的局面,由国家发改委管理工程咨询,由住建部归口管理全国勘察设计,由商务部管理涉外工程设计和工程承包,由国资委和未撤销的几个专业部门(如水利部、交通部、铁道部等)及各省、市、自治区分别对各自所属的工程勘察设计咨询单位实现归口管理。这种多头管理,造成行业的政策、法规、标准、单位资质、个人职业资格等政出多门、相互交叉,严重阻碍了政令的统一和执行,影响了整个行业的发展。
这与国际发展经验形成了鲜明对比,在国际上,工程咨询业作为一个独立的行业已有近百年的发展历史,其业务范围是向业主提供工程策划、勘察、设计、项目管理、工程施工等工程建设全过程的技术和管理服务,是不可分割的行业。

独有的资质体系,资质种类繁多
与国际上拥有营业执照即可开展相关业务领域的项目不同,我国的工商营业执照虽然也规定了企业的营业范围,但往往都会注明“凭有效资质经营”。而企业在获得营业执照后,还需要达到相关资质的要求并获得资质的认证,才能开展具体业务领域的项目。
设计咨询行业是我国所有行业中划分资质最细、要求资质最严的行业之一,无形中增加了细分行业的进入壁垒,阻碍了较大型设计咨询企业的做大做强发展。同时,一些地方或部门(行业)以各种方式排斥或限制本地区、本部门(行业)、本系统以外的勘察、设计、咨询、施工、监理企业参加招投标的现象依然存在,也进一步加剧了行业的壁垒和地区保护垄断。

人为设置行业壁垒,划分为工程咨询、勘察、设计等多种资质
我国政府部门按21个行业分类,在工商营业执照的基础上规定了资质等级等市场准入制度,为各个行业之间建立了较高的壁垒,不同行业的企业很难跨入其他行业开展业务。
不同行业又分为工程勘察、工程设计、工程咨询等多种不同的资质,每种资质又分为甲级、乙级、丙级等多种等级,从事建设工程勘察、工程设计活动的企业,只有在取得相应资质证书后,方可在资质许可的范围内从事建设工程勘察、工程设计活动。

综合甲级资质数量有限,行业和地域分布不均
工程设计综合甲级资质(以下简称“综合甲级”)是设计咨询行业等级最高、涵盖业务领域最广、条件要求最严的资质,拥有该资质的设计咨询企业可以承担电力、化工石化医药、核工业、铁道、公路、民航、市政、建筑等全部21个行业建设工程项目的设计业务,以及工程总承包业务、项目管理业务,且其规模不受限制。
2007年,第一批设计咨询企业(设计院)获批综合甲级资质,数量大约在50家左右,如今十多年过去了,全国拥有该资质的企业也只有75家,大概占比设计咨询企业的0.4%。
集中分布东部和中部较发达地区,其中北京、湖北、上海三个省市拥有综合甲级的企业最多。
各行业设计咨询企业拥有综合甲级资质整体分布也不均衡,电力、石油天然气、化工石化医药、铁路等行业最多,分别拥有18家、9家、7家和7家,而煤炭、商务粮、轻纺、建材、建筑等7个行业没有综合甲级资质的企业。
各行业资质差别较大,进入壁垒不一
除了综合甲级资质,各行业的行业、专业、专项等资质也是设计咨询企业进入该行业的可选资质,不同行业获取资质的标准存在差异性,获取的难度也不一样。整体来说,行业规模越大,拥有行业高等级资质的企业就会越多;行业壁垒越高,拥有行业高等级资质的企业就会越少。
具体来看,21个行业中,拥有行业甲级资质数量前三的行业分别是建筑、市政和公路,而这三个行业也正是规模较大的三个行业,而海洋行业因为规模有限,没有行业甲级和乙级资质,只有专业和专项资质;同时,壁垒较高的军工、核工业、民航等行业高等级资质数量也较少。
企业申请资质需要先到住建部等部委网站下载相关表格进行填写,并向省级相关部门(住建部等)提交申请材料,然后等待省级或部委的审批,整个流程下来需要1-3个月左右的时间。其中大部分资质都由住建部审批,还有部分资质归发改委和商务部审批。

以获取建筑设计领域各等级的资质为例,甲、乙、丙三个等级的资质对企业的项目经验、高级人才数量、获奖数量、注册资本等均有不同的要求,在获得资质后,不同等级的资质的企业能从事的业务范围也有明显区别。

国际巨头的发展历程
是一部外延拓展史
国际上,工程咨询业经过一百多年的发展,已经成长为一个规模庞大、体系较为完善、竞争较为充分的行业,培育了一大批影响力大、竞争力强的设计咨询企业,其中不乏国际巨头和龙头。本文分析了全球最大的工程咨询企业AECOM和历史最悠久的综合工程企业FLUOR的发展历程和业务情况,发现他们有一个共同的特征,即他们的发展依托跨区域、跨行业的并购整合。
AECOM,依托并购整合迅速崛起的工程设计巨头
依托并购整合,业务规模持续上平台
在工程设计咨询领域,著名的福陆公司(Fluor)、优斯公司(URS)、柏克德公司(Bechtel)等都是具有悠久历史的百年老店,而美国AECOM公司成立不到30年,却稳居ENR“全球最大工程设计企业150 强”榜首,在通用建筑设计、交通基础设施设计、体育场馆设计、海洋和港口设计、医疗健康设计等多个细分领域均位列全球第一。
其成长迅速的原因很简单,就是通过不断的并购整合。1999年成立至今,已经在全球范围类开展了40余起大型并购,先后并购了英国茂盛、弗吉尼亚TSG、加州SSI等多个全球知名品牌,其中还包括中国国内的易道、城脉、都林等品牌,并一直维持着每年3-5个品牌的并购速度。

依托并购整合,AECOM公司的业务规模持续快速增长,不断跨越业务平台。2006年至2012年是公司并购的高峰期,其业务规模业务呈现直线上升态势,业务规模增长2.4倍,CAGR达到15.73%。近几年,公司业务业务规模稳定在180-200亿美元之间。

业务领域大幅延伸,业务范围全球扩张
AECOM成立之初,只有五个业务板块,而公司名称正是组合这五个业务板块英文首字母形成的,这五个领域分别为Architecture(建筑设计)、Engineering(工程)、Construction Management(施工管理)、Operations(营运)和 Maintenance(维修保养)。
经过20多年的跨地区、跨行业发展,截止2018年,公司业务范围扩展到建筑设计、建筑工程、工程管理服务、规划设计等14个业务领域。并将14个领域划分为工程设计咨询、施工服务、管理服务三大板块。近几年,公司工程设计咨询业务和管理服务均平稳向上,前者规模稳定在33-36亿美元之间,后者业务规模稳定在80亿美元左右;公司施工服务持续保持较快增长,业务占比也逐年提升。公司在业务领域不断延伸的同时,经营范围也逐步扩大。截止2018年,公司业务足迹遍布全球150多个国家,拥有员工超过9.5万人。

公司业务主要集中分布在美国、加拿大、亚太、欧洲等四个区域,其中美国一直是其最大的市场,2018年完成营业收入147.53亿美元,同比增长13.11%,占比总营业收入的73.20%;第二大市场为欧洲市场,2018年完成营业收入19.84亿美元,同比增长6.10%,占比总营收的9.84%;亚太地区和加拿大市场的业务规模相近,2018年分别完成营业收入14.41亿和12.12亿美元,分别同比增长6.50%和4.48%。

FLUOR,历史悠久的能源工程巨头
美国FLUOR公司是另一家全球顶尖的综合工程企业,其拥有上百年的发展历史,在设计咨询领域的业务居于全球榜首,2017年ENR全球工程设计公司150强排名第9。公司最早是一家建筑材料加工公司,1915年开始涉足天然气工程领域,并凭借优秀的建筑技术和创新能力由天然气工程领域延伸到油气产业链,然后进一步拓展到基础设施建设、核能开发、环境保护等领域,目前业务领域涵盖整个自然资源领域。
1957年,福陆公司在纽交所和太平洋证交所分别上市,上市后开始大举进军美国周边及其他海外市场。分别在韩国、印度尼西亚、沙特阿拉伯及欧洲诸多国家建厂开展业务。1977年完成了成立以来的第一次并购,收购对象是建筑设计业声名显赫的丹尼尔国际建筑公司;随后在1981年,再次兼并了在铁矿、煤炭、石油、天然气、有色金属领域享有重要地位的自然资源机构——梅西矿业公司。2000 年,将原公司“一分为二”,重新组建为两家独立的公司,即福陆集团公司和梅西能源公司。

海外业务占半壁江山
公司业务主要集中在美国、加拿大、中东及非洲、亚太、欧洲、中美洲及南洲等六个区域,其中美国一直是其最大的市场,但占比一直在下降,2018年完成营业收入63.25亿美元,占比总营业收入的44%;第二大市场为欧洲市场,2018年完成营业收入37.77亿美元,占比总营业收入的26%;其他业务均在10亿美元规模左右,2018年加拿大、中东及非洲、亚太和中美洲及南美洲分布完成营业收入2.02亿美元、16.06亿美元、10.43亿美元和14.12亿美元。
整合大势所趋
上市龙头优势明显
国家一直都非常重视设计咨询行业的发展,自上世纪80年代就开始改革,先后完成了事业单位企业化、产权多元化的改革,推动行业实现了较快发展。当前正在推动经营模式改革,鼓励全过程咨询和建筑师负责制,简化资质和管理流程,有望进一步打破行业和区域壁垒,加快行业整合升级,利好大型设计咨询企业和上市龙头。
从企改到上市
民营龙头企业迅速崛起
完成企改,行业走向市场化经营
我国设计咨询行业的改革是随着我国改革开放的深化而发展的,经过了20余年的艰难历程,完成了全行业企业化改革的任务。党中央、国务院对设计咨询单位做出了 “要逐步实现企业化” 的决定,开始了企业化取费试点,在总结试点经验的基础上,全行业实行了由核拨事业费,改为收费制为主要内容的技术经济责任制,到1994年全行业绝大多数单位实现了自收自支,成为我国事业单位中少数不吃事业费的行业之一。
1995年5月开始在全国30个大型设计咨询单位进行了建立现代企业制度试点工作。1999年12月,国务院发布《关于工程勘察设计单位体制改革的若干意见》,进一步明确体制改革,并规定从2000年10月起,设计咨询单位改为科技型企业。

完成产权改革,民营企业得到迅速发展
由于历史方面的原因,我国设计咨询企业主要由两类方式产生:一类来自于国家建设部及相关系统,一类来自于高等院校的建筑类相关专业,均以国有性质为主,整体市场化程度不高,竞争水平较低。
改革开放后,国家逐步放开了部分企业的产权制度,部分中小设计咨询企业开始改制。1993年,原建设部颁布了《私营设计事务所试点办法》,开启了产权改革试点;1998年,原建设部颁布了《中小型勘察设计单位深化改革指导意见》,要求加快改革步伐,用两至三年的时间基本完成改制;1999年,国务院101号文《转发建设部等部门关于工程勘察设计单位体制改革若干意见的通知》下发,改制开始进入高峰期。

总结来看,改制大概有两大方向,国有资产全部退出的民营化是中小型设计咨询企业的改革方向,而大型设计咨询企业的改革方向基本是国有独资或国有控股。通过实行产权改革,逐渐打破了原有的国有企业一家独大的局面,形成了国有设计院、集体设计院、民营设计院、外资合营设计院等产权多元化的行业格局。2001年至2006年五年期间,国有设计咨询企业从8076家减少至5419家,私营企业由64家猛增到1374家。
从设计咨询行业上市公司的企业性质来看,以股份制民营企业为主,央企和地方国企上市数量较少,其中民营上市企业共15家,占比达72%。

从营收规模来看,上市企业业务规模均较小,以年营收10亿以内的企业为主,占比超52%,规模超50亿的仅有苏交科和华建集团;从行业分布来看,基建设计和公共建筑设计占上市公司主流,其中基建设计共有6家,公共建筑设计共有8家。

设计咨询行业是一个人才和技术密集型行业,最核心的竞争力来自于人才,一般高等级人才的数量和规模越大,企业的竞争力就越强。实行产权改革和上市激励后,企业员工的积极性被显著激发出来,人均产能大幅提升,带动整个行业进入快速发展通道。
2000年,行业人均产能(行业总营收/从业人员)只有7.8万元,到2006年,该指标达到33.2万元,截至2018年,该指标稳定在百万左右。

民营龙头批量上市,综合实力增强
近年来,规模较大的设计咨询企业陆续走向上市进程,并在2017年迎来了高峰期。2016年,设计咨询行业共新增了3家上市公司,而2017年则新增了10家,目前A股上市设计咨询公司合计达到21家。

具体来看,东华科技、中国海诚和苏交科在2012年或之前就完成了上市,是行业内最早上市的一批企业,而中设集团、中衡设计上市时间也较早,其余企业均是近三年才上市。

21家上市企业的具体情况如下,其中江苏省内共有5家上市设计咨询企业,数量最多,其次是广东和上海,分别有3家和2家;从营收来看,大部分设计咨询企业都在10亿元以内,其中苏交科营收规模最大,超过60亿元;从市值来看,苏交科、国检集团、中设集团位列前三。

业务壁垒和区域壁垒正不断打破
资质、行业管理在改革路上,业务领域拓展延伸
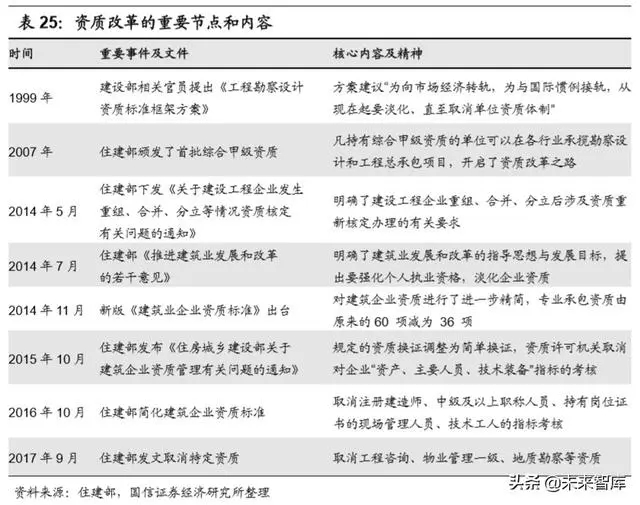
业务资质体制强化了行业壁垒,严重阻碍了行业内企业跨行业发展,我国政府已经逐步意识到该问题,并在逐步推进改革。早在1999年,原建设部的相关领导就提出“为向市场经济转轨,为与国际惯例接轨,从现在起要淡化、直至取消单位资质体制” 。2007年,原建设部给大约50家左右的大型设计公司(设计院)颁发了“综合甲级资质”,凡持有综合甲级资质的单位可以在各行业承揽勘察设计和工程总承包项目,开启了资质改革之路。
2014年5月,住建部下发《关于建设工程企业发生重组、合并、分立等情况资质核定有关问题的通知》,明确了建设工程企业重组、合并、分立后涉及资质重新核定办理的有关要求。当年7月,住建部又出台了《推进建筑业发展和改革的若干意见》,提出要强化个人执业资格,淡化企业资质。同年11月,住建部再次下发通知,宣布停止受理建筑智能化、消防设施、建筑装饰装修、建筑幕墙等4个工程设计与施工资质。随后,新版《建筑业企业资质标准》出台,进一步对建筑企业资质精简,其中,专业承包资质由原来的60项减为36项。
从政府改革的导向和进程来看,未来企业资质制度有望淡化,特别是中大型的设计公司(设计院)会逐步获批综合甲级资质,行业之间的壁垒会逐步打破,行业龙头和上市企业有望进一步做大规模和延伸产业链。

在行业资质逐步淡化的同时,行业管理也逐步统一而趋于规范。从1998年开始,全国勘察设计行业就由原建设部统一归口管理,原有混乱的多层级管理有所改善。
2014年,住建部下发《关于推进建筑业发展和改革的若干意见》,明确表示进一步开放建筑市场,废除不利于全国建筑市场统一开放、妨碍企业公平竞争的各种规定和做法,要求各地区规范备案管理,不得设置任何排斥、限制外地企业进入本地区的准入条件,不得强制外地企业参加培训或在当地成立子公司等。
2015年,在国务院下发《关于修改<建设工程勘察设计管理条例>的决定》,明确指出设计咨询企业按规定跨部门、跨地区承揽勘察设计业务的,有关地方人民政府及其所属部门不得设置障碍,不得违反国家规定收取任何费用。2017年,住建部出台《住房城乡建设事业“十三五”规划纲要》,进一步强调推进建筑市场统一开放,明确将打破区域市场准入壁垒,取消各地区、各行业在法律法规和国务院规定外对企业设置的不合理准入条件。

整合加剧,区域企业加速走向全国
伴随着政府对资质、行业管理、经营模式等体制机制方面的改革逐步深化,原有的行业和区域壁垒逐渐打破,不公平竞争的市场环境明显净化,行业进入一个新的发展时期。龙头设计企业的优势日益明显,中小型设计企业的发展空间逐步缩小,行业整合未来大势所趋。上市平台能为公司大规模并购提供条件和创造优势,一方面,企业在上市后拥有更强大的融资能力,会有更多的资金进行业务扩张;另一方面,上市会为企业带来良好的品牌效应,推动了企业的业务突破。
在逐步上市后,设计咨询企业也拥有了更强的实力进行业务内生发展和外延扩张,为设计咨询企业从“区域化”走向“全国化”创造了条件。中设集团、苏交科等原来的地区设计龙头从上市之后已经完成了全国大部分地区的布局,初具“全国化”设计咨询企业雏形。
放开定价机制,设计费率有望提升
在国家发改委2014年发布《关于放开部分建设项目服务收费标准有关问题的通知》之前,我国设计咨询行业的收费方式是沿袭计划经济时代制定的国家定价方法(在国家指导价下一定幅度的上下浮动),整体费率较低,且无法体现优秀作品与一般作品之间的差异。同时,因为业主的强势,费率被压低的情况也时有发生,整个设计咨询行业一直没有获得应有的市场地位。
近些年,随着政策的不断规范,实行政府指导价管理的建设项目(工作咨询、工程勘察设计、招标代理、工程监理、环境影响咨询)的专业服务价格全面放开,改为实行市场调节价。并随着业主对工程设计的认知度和重视度的提高,以往的局面有所改善,设计费率有所提升,但未来还有较大的提升空间。
2017年,全国工程勘察设计企业的非工程承包营业收入占当年固定资产投资总额的比率为3.58%,与2001年的1.93%相比,有明显改善。但与发达国家相比,我国工程勘察设计行业发展时间较晚,行业尚未完全成熟,收费水平普遍偏低。发达国家工程咨询费率均远高于国内平均收费水平,如德国为7.5%-14%;英国为8.85%-13.25%;美国为6%-15%。
“全过程”咨询导向,产业链有望进一步延伸
在原有的“平行承发包”模式下,设计、施工、监理等单位分别负责不同环节和不同专业的工作,项目管理的阶段性、专业分工割裂了建设工程的内在联系。由于缺少全产业链的整体把控,易出现信息流断裂和信息“孤岛”,使业主难以得到完整的建筑产品和服务。而全过程工程咨询孕育而生,能很好地解决以上问题,我们判断其将成为未来工程咨询的主要发展方向。
全过程工程咨询是指集项目投资咨询、工程勘察设计、施工招标咨询、施工指导监督、工程竣工验收、项目运营管理等覆盖工程全生命周期的一体化项目管理咨询服务。

与传统模式相比,全过程工程咨询的优势主要体现在节约投资成本、加快工期进度、提高服务质量、有效规避风险四个方面。
国家一直都非常重视全过程工程咨询的研究,并在近几年开始大力推进。从2017年开始,住建部等相关部门陆续出台了一系列政策,力图通过试点先行打造一批具有国际影响力的全过程工程咨询企业,从而带动行业整体发展,最终实现工程项目全过程咨询服务的产业化整合,培育出一体化的项目管理咨询服务体系。
全过程工程咨询是国家宏观政策的价值导向,更是行业发展的重要趋势。未来有望加快推进和落地,并为设计咨询行业的发展创造新的机遇,进一步延伸产业链。
国内经济疫情影响今年,1-2月份重要经济数据都出现了明显下滑,逆周期调节作为2020年政策重要取向,专项债已经提前发行。疫情过后赶工期有望使基建投资超预期,设计咨询处于产业链前端优先受益。全球疫情扩散,外围市场不稳定,也降低了当前市场风险偏好,低估值的板块有望获得资金关注,设计咨询龙头公司当前估值基本处于历史最低水平,估值吸引力突出,安全边际高;今年是“十三五”规划的最后一年,也将是“十四五”的开端,下半年随着“十四五”等长期规划逐步落实,设计先行,行业景气度将提升,有望迎来中长期机会。



