在新型冠状病毒肆虐的鼠年春节,口罩和酒精早已成为居家必备物品,昨天流程君发的文章“N95口罩是什么材料做成的?国内都有哪些化工企业生产相关原材料?(点击标题可跳转阅读)”被行业人士广泛关注,今天我们再来聊聊消灭病毒的终极武器——消毒,下面流程君将重点聊聊化学消毒方法,适用对象除了个人生活,还有工厂生产环境。

化学消毒试剂能够影响细菌的化学组成、物理结构和生理活动,从而发挥消毒或灭菌的作用。化学消毒试剂的工作机制主要包括促进菌体蛋白质变性或凝固、干扰细菌的酶系统和代谢、损伤细菌的细胞膜、降低细胞表面张力并增加其通透性、胞外液内渗并致使细菌破裂等

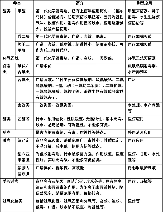
01
化学消毒试剂分类
化学消毒试剂可分为灭菌剂和消毒剂两大类,前者可以杀灭包含芽孢、病毒等在内的一切活的微生物;后者可杀死微生物的繁殖体,但不能破坏其芽孢。常用的化学消毒试剂包括过氧化物类消毒剂、酚类消毒剂、双胍类和季铵盐类消毒剂、醇类消毒剂、含碘消毒剂、 含氯消毒剂、醛类消毒剂和环氧乙烷等。
▲化学消毒剂分类用下面这个表格更直观一些:

02
化学消毒剂效力
根据其对微生物的杀灭作用可分为高效、中效、低效三类。各类化学消毒剂的效力水平见下表。

注:1.“+”为有杀灭作用;“–”为无杀灭作用;2. 亲脂性病毒包括腺病毒、疱疹病毒、流感病毒等,亲水性病毒包括脊髓灰质病毒、柯萨奇病毒等。
03
化学消毒剂的选用原则
理想的化学消毒剂应具有以下几个条件:
(1)杀菌谱广,作用快速。
(2)性能稳定,便于储存和运输。
(3)无毒无味,无刺激,无致畸、致癌、致突变作用。
(4)易溶于水,不着色,易去除,不污染环境。
(5)不易燃易爆,使用安全。
(6)受有机物、酸碱和环境因素影响小。
(7)作用浓度低。使用方便,价格低廉。
虽然多年来国内外研究者对化学消毒剂进行了广泛的筛选,但至今没有发现一种能满足上述全部条件的消毒剂,因此,在消毒时要根据消毒目的和消毒对象的特点,选用合适的消毒剂,即每种消毒剂都有它的适用范围,也都有一定的市场空间,可通过复配获得更好杀菌范围和杀菌效力。

就国内消毒市场而言,
以家用消毒产品为例,市面畅销消毒液主要有滴露和威露士(主要成分为对氯间二甲苯酚)、84消毒液(次氯酸钠)、净安消毒液(季铵盐)等,此外香皂、沐浴露等日化用品中主要抗菌成分代表有三氯卡班、对氯间二甲苯酚【美国FDA已宣布全面禁售含有三氯卡班和对氯间二甲苯酚等19种抗菌成分的抗菌皂,已退出欧美市场】。
以宠物消毒用品为例,市面畅销的消毒液主要以季铵盐、戊二醛(复配)、过氧酸氢钾复合盐、月芐三甲氯铵、乙醇为主。
水产养殖领域有二氧化氯、聚维酮碘、戊二醛等。
在自来水消毒领域,国内主要采用氯化法,国外比较推崇使用二氧化氯等消毒剂,世界卫生组织(WHO)将二氧化氯作为A级高效安全食品消毒剂。
下面,流程君和你具体聊聊市面上比较典型的化学消毒产品。
84消毒液
1984年,地坛医院的前身北京第一传染病医院研制成功能迅速杀灭各类肝炎病毒的消毒液,经北京市卫生局组织专家鉴定,授予应用成果二等奖,定名为“84”肝炎洗消液,后更名为“84消毒液”。
84消毒液是以次氯酸钠(NaClO)为主要有效成分的消毒液,有效氯含量为1.1%~1.3%,其主要作用是杀灭肠道致病菌、化脓性球菌和细菌芽孢。适用于一般物体表面、白色衣物、医院污染物品的消毒。
NaClO具有强氧化性,作漂白剂,其漂白原理是NaClO水解生成具有漂白性的HClO(次氯酸)。HClO是一种较弱酸,其酸性比碳酸要弱。但其具有强氧化性,能够将具有还原性的物质氧化,使其变性,因而能够起到消毒的作用。空气中的 CO2(二氧化碳)溶解于NaClO溶液中可以与NaClO参加反应得到具有漂白性的HClO。化学反应方程式为:NaClO+CO2+H2O=NaHCO3+HClO

使用方法:
Q1:如何对家里的地面、桌面,以及宝宝的玩具表面进行消毒?
A:首先,在超市或药店购买84消毒剂,然后取1份消毒剂,加入99份冷水(不要用热水),得到浓度为500mg/L的含氯消毒液。然后,用专门的抹布沾取溶液擦地、擦桌子、擦玩具表面。等待不少于15分钟的时间后用清水再擦拭,去除残留消毒剂。
地面需要定时清洁,养宠物的家庭要增加清洁次数,并保持地面干爽。
可以蒸煮的玩具,例如宝宝的咬胶,单独清洗后煮沸或使用消毒蒸锅,至少15分钟。
能耐受酒精消毒的玩具,或者金属表面,可以使用75%酒精棉片擦拭。
Q2:如果地面、桌面有呕吐物等明显的污染,应该怎么进行消毒?
A:依然使用84消毒液,但浓度和上面有所不同。取1份消毒剂,加入49份冷水(不要用热水),得到浓度为1000mg/L的含氯消毒液。用于消毒被呕吐物、排泄物或分泌物污染的表面或物件。
Q3:如何对水杯、碗筷等餐具进行消毒?
A:首先,彻底清洗,去除粘在上面的食物残渣。如果有家用的碗筷消毒机,可以直接使用高温消毒模式,注意温度一定要大于56℃,时间持续30分钟。
如果家里没有消毒柜,清洗后可以直接煮沸消毒,至少15分钟。
当然,也可以使用有效氯为250mg/L 含氯消毒液浸泡15分钟后,再用清水洗净。
注意事项:
健康危害:经常用手接触该品的工人,手掌大量出汗,指甲变薄,毛发脱落。该品有致敏作用。该品放出的游离氯有可能引起中毒。
燃爆危险:该品不燃,具腐蚀性,可致人体灼伤,具致敏性
在使用过程中注意以下几点:
1.84消毒液有一定的刺激性与腐蚀性,必须稀释以后才能使用。
2.84消毒液的漂白作用与腐蚀性较强,最好不要用于衣物的消毒,必须使用时浓度要低,浸泡的时间不要太长。
3. 84消毒液是一种含氯消毒剂,而氯是一种挥发性的气体,因此盛消毒液的容器必须加盖盖好,否则达不到消毒的效果。
4.不要把84消毒液与其他洗涤剂或消毒液混合使用,因为这样会加大空气中氯气的浓度而引起氯气中毒。
5.外用消毒液,不得口服,
6.本品对金属有腐蚀作用,对织物有漂白作用,慎用。
7.本品对皮肤有刺激性,使用时应戴手套,避免接触皮肤。
8。本品宜现用现配,一次性使用,勿用50°以上热水稀释。
9.使用时最好戴手套。
过氧乙酸
过氧乙酸又名过醋酸,分子式C2H4O3,分子量76.无色透明液体,呈弱酸性,易挥发,有刺激性气味,可溶于水或乙醇等有机溶剂。为强氧化剂,腐蚀性强,有漂白作用。性不稳定,易解,遇热、强碱、有机物或重金属离子等分解加速。完全燃烧能生成二氧化碳和水,具有酸的通性,可分解为乙酸、氧气。
过氧乙酸的合成原料为冰醋酸、硫酸、过氧化氢。被硫酸处理过的冰醋与过氧化氢混合后,过氧化氢中的一个氢被冰醋酸中的乙酰基置换,形成过氧乙酸。
过氧乙酸不稳定,降解产物为冰醋酸和过氧化氢。因此,过氧乙酸为混合水溶液,除含主要成分过氧乙酸,另含过氧化氢、冰醋酸、硫酸等。市售过氧乙酸浓度一般为20%.
制备的方程式 :CH₃COOH + H₂O₂=CH₃COOOH + H₂O

对微生物的杀灭作用:过氧乙酸属高效消毒剂,过氧乙酸的气体和溶液都具有很强的杀菌能力。能杀灭细菌繁殖体、分枝杆菌、细菌芽胞、真菌、藻类及病毒,也可以破坏细菌毒素。其杀菌作用比过氧化氢强,杀芽胞作用迅速。
适用范围:可用于食品工业器具,医疗器械及其它医疗用品的消毒。玻璃、塑料、搪瓷、不锈钢、化纤等耐腐蚀物品一般均可用过氧乙酸消毒。也可用于消毒地面、污水、淤泥等。低浓度过氧乙酸溶液及其气雾剂可用于消毒橡胶制品、棉纺织品、水果蔬菜及皮肤等。
实际应用:过氧乙酸可通过浸泡、喷洒、喷雾、擦拭的方式对物品进行消毒。对细菌繁殖体污染物品的消毒,用0.1%(1000mg/L)过氧乙酸溶液浸泡15min;对肝炎病毒和结核污染物品的消毒用0.5%(5000mg/L)过氧乙酸溶液浸泡30min;对细菌芽胞污染物品的消毒用1%(10000mg/L)过氧乙酸溶液浸泡5min,浸泡30min灭菌。市售过氧乙酸为加有稳定剂的过氧乙酸水溶液,浓度一般为20%,消毒前稀释至使用浓度。另一种剂型为二元包装型:过氧乙酸稳定性较差,但合成过氧乙酸所用的冰醋酸、硫酸与过氧化氢等原料却比较稳定,因此,将加有催化剂硫酸的冰醋装于一瓶,将过氧化氢装于另一瓶,两瓶配套出售。临用前,将两瓶液体混匀,静置2h以上,即可产生预定浓度的过氧乙酸。
使用注意事项
1.因过氧乙酸溶液不稳定,应贮存于通风阴凉处,用前先测定有效含量;用蒸馏水或去离子水配制稀释液,稀释常温下保存不宜超过两天。
2.过氧乙酸对金属有腐蚀性,配制消毒液的容器最好用塑料制品;配制过氧乙酸时忌与碱或有机物混合,以免产生剧烈分解,甚至发生爆炸。
3.高浓度药液具有强腐蚀性、刺激性,使用时谨防溅到眼内,皮肤上。如不慎溅到应立即用水冲洗。
4.金属器材与天然纺织品经浸泡消毒后,应尽快用清水将药物冲洗干净。熏蒸消毒后,应将有关物品刷净,或用湿布将沾有的药物擦净。
醇类消毒剂
最常用的醇类消毒剂是乙醇和异丙醇,它们可以凝固蛋白质并导致病原体死亡。醇类消毒剂属于中效水平消毒剂,可杀灭细菌繁殖体、破坏单纯疱疹病毒、乙型肝炎病毒、人类免疫缺陷病毒等亲脂性病毒。乙醇的常用浓度为75%,异丙醇的常用浓度为70%。

医用酒精是指医学上使用的酒精,医用酒精的纯度有多种,常见的为95%和75%。过高浓度的酒精会在细菌表面形成一层保护膜,阻止其进入细菌体内,难以将细菌彻底杀死。若酒精浓度过低,虽可进入细菌,但不能将其体内的蛋白质凝固,同样也不能将细菌彻底杀死。
因此,使用70%~75%的酒精,既能使组成细菌的蛋白质凝固,又不能形成包膜,能使酒精继续向内部渗透,而使其彻底消毒杀菌。
要使蛋白质变性,就要让蜷曲、螺旋的蛋白质分子长链舒展、松弛,其中关键是破坏形成蜷曲和螺旋的各种力。酒精分子有两个末端,一端是憎水的(一C2H5),可以破坏蛋白质内部憎水基团之间的吸引力;一端是亲水的(一OH),但它难以破坏蛋白质外部的亲水基团之间的吸引力。另一方面。水分子虽然可以松弛蛋白质亲水基团之间的吸引力,但它即使钻进细菌内部,也无法破坏其蛋白质中憎水基团之间的吸引力。所以,纯酒精或水都不足以使细菌内的蛋白质变性,只有酒精和水共同存在,同时使保持蛋白质几何形状的各种吸引力松弛,蛋白质才会失去生理活性。因此,只有一定浓度的酒精溶液,才能达到良好的消毒杀菌目的。
Q:出门在外,在没有肥皂和水的情况下,应该怎么做好手的消毒?
A:可以使用含60%以上乙醇(酒精)的免洗洗手液。
注意:氯己定(洗必泰)不能有效灭活病毒,氯己定也是FDA禁止在日用清洁产品中添加的抑菌成分,购买免洗洗手液之前请千万看清楚有效成分。
近年来,国内外已研发了多种复合醇类消毒剂,这些产品多用于手部皮肤的消毒。

双胍类和季铵盐类消毒剂
双胍类和季铵盐类消毒剂属于阳离子表面活性剂,具有杀菌和去污的作用。将其溶于乙醇中可增强杀菌效果,医院里一般用于非关键物品与手部皮肤的消毒。

由于这类化合物可以改变细菌细胞膜的通透性,常将它们与其他消毒剂复配以提高其杀菌效果和杀菌速度。季铵盐类消毒剂从发展到现在已有近百年历史:
第一代季铵盐类消毒剂为苯扎溴铵 (新洁尔灭);
第二代季铵盐类消毒剂是在新洁尔灭的分子结构上增加烷基或氯取代基;
第三代季铵盐类消毒剂为第一代与第二代的混配剂;
第四代季铵盐类消毒剂是近年发展起来的四烷基季铵盐溶液;
第五代季铵盐消毒剂为有双长链烷基季铵盐。双长链烷基季铵盐的碳链有适度的链长,既避免了单长链烷基杀菌能力的不足,又克服了双链碳链过长、水溶性变差的缺点,如果科学地添加增效剂,还可以提高双长链烷基季铵盐类消毒剂对有机物、硬水和pH值等外部条件的适应能力。
含碘消毒剂
含碘消毒剂包括碘酊和聚伏酮碘等。碘酊的常用浓度为2%,聚伏酮碘的使用浓度为0.3%~0.5%,它们可卤化病原体蛋白并导致其死亡。含碘消毒剂可杀灭细菌的繁殖体、真菌和部分病毒,多用于皮肤与黏膜的消毒,医院常用于手部皮肤的消毒。

醛类消毒剂
醛类消毒剂主要包括甲醛和戊二醛等。此类消毒剂为一种活泼的烷化剂,可作用于病原体蛋白质中的氨基、羧基、羟基和巯基,从而破坏蛋白质分子并导致其死亡。甲醛和戊二醛可杀灭各种病原体,由于它们对人体皮肤与黏膜有刺激、固化作用并可使人致敏,所以不可用于空气、食具的消毒。
制药企业常采用甲醛熏蒸法来进行洁净区的环境消毒。因其对人体有致癌作用,近年来,有些企业已采用过氧化氢蒸汽 (VHP) 消毒法来代替甲醛熏蒸法。
高锰酸钾
高锰酸钾有强效的消毒作用,因此无论在家中还是医院,都是常备用品。不过,溶液的配制很有讲究,需要格外注意。高锰酸钾为强氧化剂,遇有机物即放出新生态氧,有杀灭细菌作用。其杀菌力极强,临床上常用浓度为1:2000~1:5000的溶液冲洗皮肤创伤、溃疡、鹅口疮、脓肿等。溶液漱口用于去除口臭及口腔消毒。注意的是,溶液的浓度要掌握准确,过高的浓度会造成局部腐蚀溃烂。在配置溶液时要考虑时间,高锰酸钾放出氧的速度慢,浸泡时间一定要达到5分钟才能杀死细菌,且配制好的水溶液通常只能保存两小时左右。当溶液变成褐紫色时,则失去消毒作用,最好能随用随配。最后,配制高锰酸钾的时候应用凉开水。



