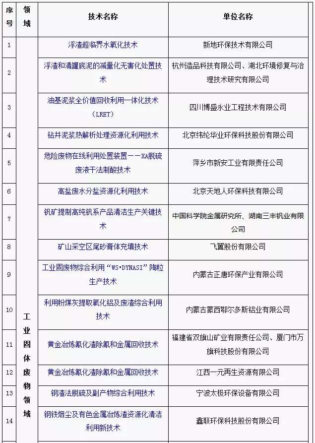
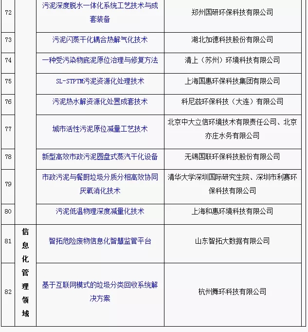
为推进实施《“无废城市”建设试点推进工作方案》,受生态环境部固体废物与化学品司委托,生态环境部环境发展中心针对“无废城市”建设技术需求,征集了一批先进适用技术。经评审,共有82项技术通过技术评审(附件)。
现对“无废城市”建设试点先进适用技术(第一批)评审结果予以公示,公示期为2019年12月2日至12月6日,若有异议,请及时反馈意见。
联系人:王俊莹 李安定
联系电话:010-84665917 010-84665478
电子邮箱:ceett@edcmep.org.cn
附件:“无废城市”建设试点先进适用技术(第一批)评审结果
生态环境部环境发展中心
附件:“无废城市”建设试点先进适用技术(第一批)评审结果









