今天,中国勘察设计协会公示了2019年度工程勘察、建筑设计行业和市政公用工程优秀勘察设计奖(以下简称“2019年度行业优秀勘察设计奖”)提名项目,公示日期为2019年11月5日至2019年11月25日。根据公示统计,“2019年度行业优秀勘察设计奖”提名项目共1682项。
行业优秀勘察设计奖经过全国评比达标表彰工作协调小组办公室于2015年8月确认公布,由中国勘察设计协会组织实施,分设一、二、三等奖,每两年评选一次。
行业优秀勘察设计奖
包括综合奖和专项奖两类
综合奖包括:优秀工程勘察与岩土工程、优秀(公共)建筑设计、优秀传统建筑设计、优秀特色建筑设计、优秀住宅与住宅小区设计、优秀市政公用工程设计、优秀园林景观设计。
专项奖包括:优秀工程勘察设计计算机软件、优秀建筑工程标准设计、优秀人防工程、优秀建筑结构、优秀建筑环境与能源应用、优秀绿色建筑、优秀建筑智能化、优秀水系统工程、优秀建筑电气和优秀抗震防灾。
根据公示统计,“2019年度行业优秀勘察设计奖”一等奖提名项目包括:
◆优秀工程勘察与岩土一等奖 66项
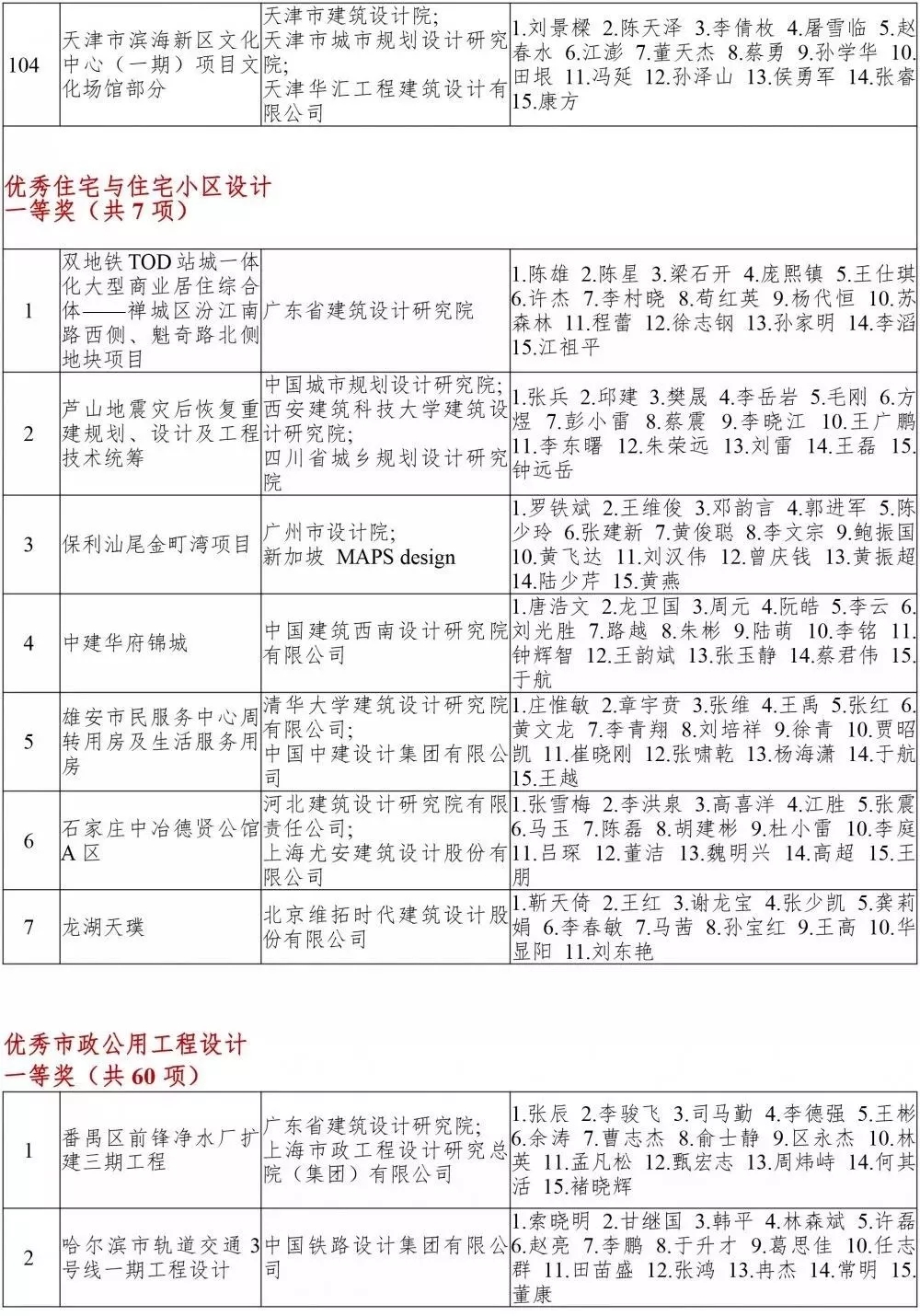
◆优秀(公共)建筑设计一等奖 104项
◆优秀住宅与住宅小区设计一等奖 7项
◆优秀市政公用工程设计一等奖 60项
◆优秀传统建筑设计一等奖 4项
◆优秀园林景观设计一等奖 22项
◆优秀园林景观设计一等奖 22项
◆优秀工程勘察设计计算机软件一等奖 6项
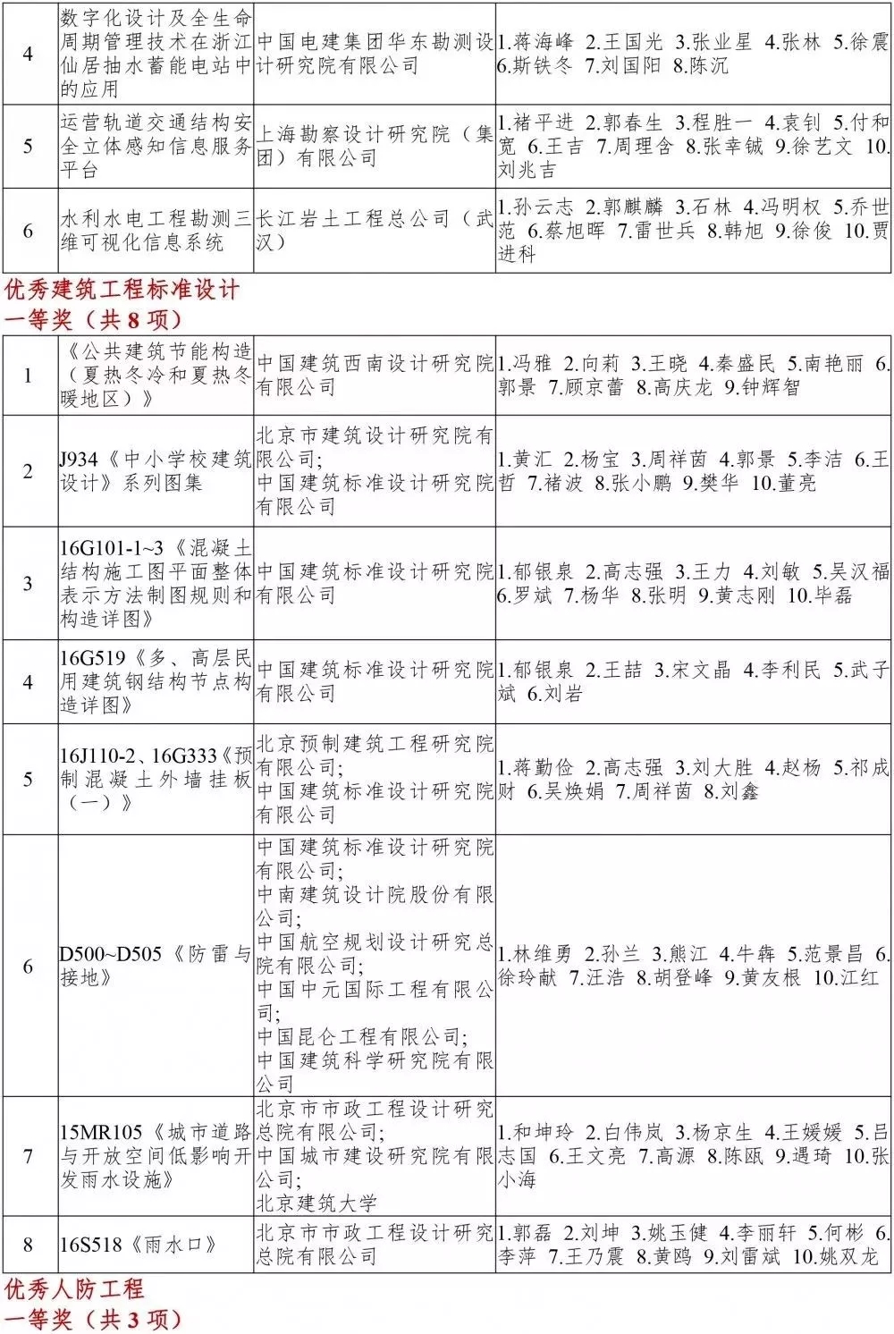
◆优秀建筑工程标准设计一等奖 8项
◆优秀人防工程一等奖 3项
◆优秀建筑结构一等奖 12项
◆优秀建筑环境与能源应用一等奖 9项
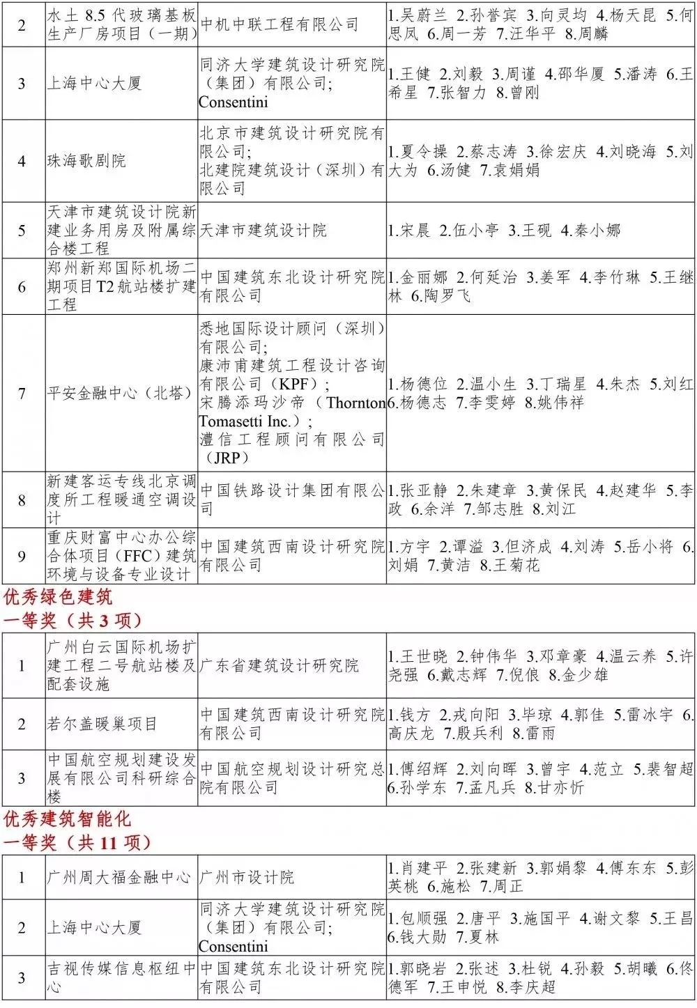
◆优秀绿色建筑一等奖 3项
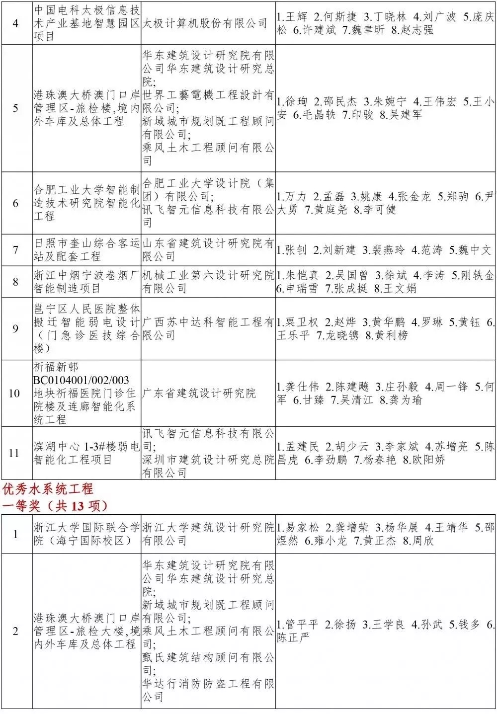
◆优秀建筑智能化一等奖 11项
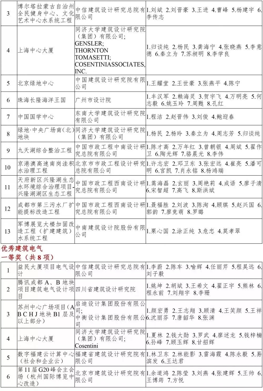
◆优秀水系统工程一等奖 13项
◆优秀建筑电气一等奖 8项
◆优秀抗震防灾一等奖 2项
一等奖名单如下:































