为贯彻落实《中华人民共和国环境保护法》《中华人民共和国大气污染防治法》《中华人民共和国水污染防治法》《中华人民共和国土壤污染防治法》等法律法规、《国务院办公厅关于印发控制污染物排放许可制实施方案的通知》(国办发〔2016〕81号)和《排污许可管理办法(试行)》(环境保护部令第48号),完善排污许可技术支撑体系,指导和规范生活垃圾焚烧排污单位排污许可证申请与核发工作,现批准《排污许可证申请与核发技术规范 生活垃圾焚烧》为国家环境保护标准,并予发布。
标准名称、编号如下:
《排污许可证申请与核发技术规范 生活垃圾焚烧》(HJ 1039-2019)
以上标准自发布之日起实施,由中国环境出版集团有限公司出版。标准内容可在生态环境部网站(http://www.mee.gov.cn)查询。
特此公告。
生态环境部
2019年10月24日
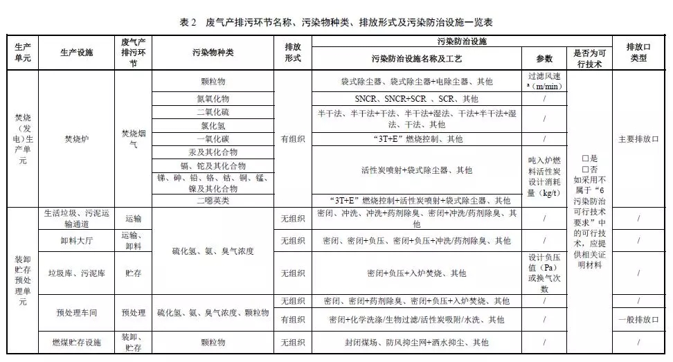
排污许可证申请与核发技术规范 生活垃圾焚烧 Technical specification for application and issuance of pollutant permit—Municipal solid waste incineration ( HJ 1039—2019 2019-10-24实施) 为贯彻落实《中华人民共和国环境保护法》《中华人民共和国大气污染防治法》《中华人民共和国水污染防治法》《中华人民共和国土壤污染防治法》等法律法规、《国务院办公厅关于印发控制污染物排放许可制实施方案的通知》(国办发﹝2016﹞81 号)和《排污许可管理办法(试行)》(环境保护部令第 48 号),完善排污许可技术支撑体系,指导和规范生活垃圾焚烧排污单位排污许可证申请与核发工作,制定本标准。 前言 为贯彻落实《中华人民共和国环境保护法》《中华人民共和国大气污染防治法》《中华人民共和国水污染防治法》《中华人民共和国土壤污染防治法》等法律法规、《国务院办公厅关于印发控制污染物排放许可制实施方案的通知》(国办发﹝2016﹞81号)和《排污许可管理办法(试行)》(环境保护部令第48号),完善排污许可技术支撑体系,指导和规范生活垃圾焚烧排污单位排污许可证申请与核发工作,制定本标准。 本标准规定了生活垃圾焚烧排污单位排污许可证申请与核发的基本情况填报要求、许可排放限值确定、实际排放量核算和合规判定的方法,以及自行监测、环境管理台账与排污许可证执行报告等环境管理要求,提出了生活垃圾焚烧排污单位污染防治可行技术要求。 本标准的附录A~附录D为资料性附录。本标准为首次发布。本标准由生态环境部环境影响评价与排放管理司、法规与标准司组织制订。 本标准主要起草单位:生态环境部环境工程评估中心、中国电力工程顾问集团中南电力设计院有限公司、北京国寰环境技术有限责任公司。 本标准生态环境部2019年10月24日批准。 本标准自2019年10月24日起实施。 本标准由生态环境部解释。 排污许可证申请与核发技术规范 生活垃圾焚烧 1 适用范围 本标准规定了生活垃圾焚烧排污单位排污许可证申请与核发的基本情况填报要求、许可排放限值确定、实际排放量核算和合规判定的方法,以及自行监测、环境管理台账与排污许可证执行报告等环境管理要求,提出了污染防治可行技术要求。 本标准适用于指导生活垃圾焚烧排污单位在全国排污许可证管理信息平台(以下简称排污许可平台)填报相关申请信息,适用于指导核发机关审核确定排污单位排污许可证许可要求。 本标准适用于生活垃圾焚烧排污单位排放大气污染物、水污染物的排污许可管理。 本标准未作规定但排放工业废气、废水或者国家规定的有毒有害污染物的生活垃圾焚烧排污单位的其他产污设施和排放口,参照《排污许可证申请与核发技术规范总则》(HJ 942)执行。 2 规范性引用文件 本标准引用了下列文件或其中的条款,凡是不注日期的引用文件,其有效版本适用于本标准。 GB 8978 污水综合排放标准 GB 14554 恶臭污染物排放标准 GB 16297 大气污染物综合排放标准 GB 16889 生活垃圾填埋场污染控制标准 GB 18485 生活垃圾焚烧污染控制标准 GB 30485 水泥窑协同处置固体废物污染控制标准 HJ 75 固定污染源烟气(SO2、NOX、颗粒物)排放连续监测技术规范 HJ 76 固定污染源烟气(SO2、NOX、颗粒物)排放连续监测系统技术要求及检测方法 HJ/T 91 地表水和污水监测技术规范 HJ/T 92 水污染物排放总量监测技术规范 HJ/T 397 固定源废气监测技术规范 HJ 608 排污单位编码规则 HJ 819 排污单位自行监测技术指南总则 HJ 942 排污许可证申请与核发技术规范总则 HJ 944 排污单位环境管理台账及排污许可证执行报告技术规范总则(试行) HJ 2012 垃圾焚烧袋式除尘工程技术规范 《危险废物转移联单管理办法》(国家环境保护总局令第 5 号) 《排污许可管理办法(试行)》(环境保护部令第48 号) 《排污口规范化整治技术要求(试行)》(环监〔1996〕470 号) 《污染源自动监控设施运行管理办法》(环发〔2008〕6 号) 3 术语和定义 下列术语和定义适用于本标准。 3.1 生活垃圾焚烧排污单位 pollutant emission unit of municipal solid waste incineration 指以焚烧方式集中处理生活垃圾、生活污水处理设施产生的污泥、一般工业固体废物的焚烧厂或焚烧发电厂。 3.2 许可排放限值 permitted emission limits 指排污许可证中规定的允许排污单位排放的污染物最大排放浓度(或速率)和排放量。 3.3 “3T+E”燃烧控制 "3T+E" combustion control technique 指通过控制炉膛内焚烧温度(Temperature)、烟气停留时间(Time)、烟气湍流强度(Turbulence)、过量空气(Excess-Air),有利于焚烧中有害物质、不完全燃烧产物的分解并抑制焚烧中二噁英等污染物生成的方式。 3.4 非正常情况 abnormal situation 指生产设施非正常工况(如焚烧炉烘炉、启停炉、设备检修、焖炉压火等)及污染防治(控制)设施非正常状况(如故障等引起的达不到应有治理效果或同步运转率)。 4 排污单位基本情况填报要求 4.1 一般原则 排污单位应按照本标准要求,在排污许可平台填报相应信息。排污许可平台未包括的,地方生态环境主管部门有规定需要填报或排污单位认为需要填报的,可自行增加内容。 设区的市级以上地方生态环境主管部门可以根据环境保护地方性法规,增加需要在排污许可证中载明的内容,并填入排污许可平台中“有核发权的地方生态环境主管部门增加的管理内容”一栏。 4.2. 排污单位基本信息 排污单位基本信息应填报单位名称、是否需改正、排污许可证管理类别、邮政编码、行业类别、是否投产及投产日期、生产经营场所中心经纬度、所在地是否属于环境敏感区(如大气重点控制区域、总磷总氮控制区等)、是否位于工业园区及所属工业园区名称、环境影响评价审批意见文号(备案编号)、地方政府对违规项目的认定或备案文件文号、主要污染物总量分配计划文件文号、颗粒物总量指标(t/a)、二氧化硫总量指标(t/a)、氮氧化物总量指标(t/a)、化学需氧量总量指标(t/a)、氨氮总量指标(t/a)、涉及的其他污染物总量指标等。 填报行业类别时,生活垃圾、生活污水处理设施产生的污泥焚烧发电企业填报“电力生产(D441)”中“D4417 生物质能发电”行业类别;一般工业固体废物焚烧及焚烧发电企业填报“环境治理业(N772)”中“N7723 固体废物治理”行业类别;生活垃圾、生活污水处理设施产生的污泥焚烧企业填报“公共设施管理业(N78)”中“N782 环境卫生管理”行业类别。 4.3 主要产品及产能 4.3.1 一般原则 排污单位应根据本标准要求,在排污许可平台中填报主要生产单元名称、主要工艺名称、生产设施名称、生产设施编号、设施参数、产品名称、生产能力及计量单位、年生产时间及其他信息。 4.3.2 主要生产单元、主要工艺、生产设施及设施参数 排污单位主要生产单元、主要工艺、生产设施及设施参数填报内容见表1。 4.3.3 生产设施编号 排污单位填报内部生产设施编号,若排污单位无内部生产设施编号,则根据HJ 608 进行编号并填报。 4.3.4 生产能力及计量单位 生产能力为生活垃圾(含生活污水处理设施产生的污泥、一般工业固体废物)设计处理能力(填报入厂值)及设计主要产品产能,不包括国家或地方政府予以淘汰或取缔的处理能力及产能。其中,一般工业固体废物应分别填写固体废物具体名称及处理能力。处理能力计量单位为t/d;主要产品产能中热力产能计量单位为GJ/a,电力产能(发电量)计量单位为kWh/a。 4.3.5 设计年生产时间 按环境影响评价文件及审批意见或者地方政府对违规项目的认定或备案文件中的焚烧炉年利用小时数填报,单位为h。若无相关文件或者文件中未明确相关内容的,按照焚烧炉近三年实际年利用小时平均值填报。 4.3.6 产品名称 包括电力、热力等,如不涉及电力、热力等产品可不填报。 4.4 主要燃料及辅料 4.4.1 一般原则 排污单位应根据本标准要求,在排污许可平台中填报主要燃料及辅料种类、设计处理(消耗)量及计量单位、燃料及辅料信息等内容。 4.4.2 种类 燃料种类:生活垃圾、生活污水处理设施产生的污泥(厂外)、一般工业固体废物、助(混)燃的其他固体/液体/气体燃料(包括煤、油、气等)。 辅料种类:工艺过程和废气、废水、固体废物污染防治过程中添加的化学药剂,包括脱酸中和剂(石灰石、熟石灰、碳酸氢钠、氢氧化钠等)、脱硝剂(液氨、氨水、尿素等)、活性炭、螯合剂、水泥等。 4.4.3 年处理(消耗)量及计量单位 燃料处理(消耗)量计量单位为万t/a 或万m3/a,辅料消耗量计量单位为t/a。 按设计值填报。 4.4.4 燃料及辅料信息 生活垃圾、生活污水处理设施产生的污泥、一般工业固体废物填报入厂含水率、灰分、硫分、低位发热量、氯元素等。 助(混)燃用燃料中,燃煤填报灰分、硫分、挥发分、低位发热量。燃油和燃气填报硫分(液体燃料按硫分计;气体燃料按总硫计)及低位发热量。 固体燃料和液体燃料填报值以收到基为基准(挥发分填报值以干燥无灰基为基准)。 按设计值填报。 4.5 产排污环节、污染物及污染防治设施 4.5.1 一般原则 排污单位应分别填报废气、废水的产排污环节、污染物及污染防治设施信息。废气包括生产设施对应的产排污环节、污染物种类、排放形式(有组织、无组织)、污染防治设施(污染防治设施名称及工艺、编号、设施参数、是否为可行技术)、有组织排放口编号及名称、排放口设置是否符合要求及排放口类型等。 废水包括废水类别、污染物种类、污染防治设施(污染防治设施名称及工艺、编号、设施参数、是否为可行技术)、排放去向、排放规律、排放口编号及名称、排放口设置是否符合要求及排放口类型等。 4.5.2 废气 4.5.2.1 产排污环节、污染物种类、排放形式及污染防治设施 排污单位废气产排污环节名称、污染物种类、排放形式、污染防治设施及排放口类型填报内容见表2。污染物种类依据GB 18485、GB 16297、GB14554 等标准确定。地方污染物排放执行标准有更严格要求的,从其规定。 4.5.2.2 污染防治设施编号 污染防治设施编号可填报排污单位内部编号,若排污单位无内部编号,则根据HJ 608进行编号并填报。 4.5.2.3 是否为可行技术 参照本标准第6 章“污染防治可行技术要求”填报。 4.5.2.4 有组织排放口编号 有组织排放口编号应填报地方生态环境主管部门现有编号,若无现有编号,则根据HJ608 进行编号并填报。 4.5.2.5 排放口设置要求 根据《排污口规范化整治技术要求(试行)》、排污单位执行的污染物排放标准中有关排放口规范化设置的规定和地方相关管理要求,填报废气排放口设置是否符合规范化要求。 4.5.2.6 排放口类型 有组织废气排放口分为主要排放口和一般排放口,主要排放口为焚烧炉烟囱,其余有组织废气排放口均为一般排放口。排污单位废气排放口类型见表2。 4.5.3 废水 4.5.3.1 废水类别、污染物种类及污染防治设施 排污单位废水类别、污染物种类及污染防治设施等信息填报内容参见表3。其中,污染物种类根据GB 18485、GB 16889 和GB 8978 等标准确定。地方污染物排放执行标准有更严格要求的,从其规定。 4.5.3.2 污染防治设施编号 污染防治设施编号可填报排污单位内部编号,若排污单位无内部编号,则根据HJ 608进行编号并填报。 4.5.3.3 是否为可行技术 参照本标准第6 章“污染防治可行技术要求”填报。 4.5.3.4 废水排放去向 废水排放去向包括不外排、直接排放和间接排放。 不外排指废水经处理后回用,以及其他不向外环境排放的方式。 直接排放指直接进入江河、湖、库等水环境;直接进入海域;进入城市下水道(再入江河、湖、库);进入城市下水道(再入沿海海域);以及其他直接进入环境水体的排放方式。 间接排放指进入城市污水处理厂、进入其他排污单位、进入工业废水集中处理厂,以及其他间接进入环境水体的排放方式。 4.5.3.5 废水排放规律 当废水直接进入环境水体时填报排放规律,不外排和间接排放时不需填报。 排放规律包括:连续排放,流量稳定;连续排放,流量不稳定,但有周期性规律;连续排放,流量不稳定,但有规律,且不属于周期性规律;连续排放,流量不稳定,属于冲击型排放;连续排放,流量不稳定且无规律,但不属于冲击型排放。 4.5.3.6 排放口编号 排放口编号应填报地方生态环境主管部门现有编号,若无现有编号,则根据HJ 608 进行编号并填报。 4.5.3.7 排放口设置要求 根据《排污口规范化整治技术要求(试行)》、排污单位执行的标准规范中有关排放口规范化设置的规定和地方相关管理要求,填报废水排放口设置是否符合规范化要求。 4.5.3.8 排放口类型 废水排放口分为废水外排口、车间或车间处理设施废水排放口,均为一般排放口。 4.6 图件要求 排污单位基本情况还应包括生产工艺流程图和厂区总平面布置图。 生产工艺流程图应至少包括主要生产设施(设备)、主要燃辅料的流向、生产工艺流程、产排污环节等内容。 厂区总平面布置图应至少包括主体设施、公辅设施、环保设施等内容,同时注明废气主要排放口、一般排放口和无组织排放的生产单元;厂区雨水和污水排水管线走向;雨水和污水排放口位置及排放去向等内容。 5 产排污环节对应排放口及许可排放限值确定方法 5.1 产排污环节及对应排放口 5.1.1 废气 废气排放口应根据排放口编号、污染物种类填报相关信息,主要包括排放口地理坐标、排气筒高度、排气筒出口内径、执行的国家或地方污染物排放标准名称及限值、环境影响评价审批意见及承诺更加严格的排放要求等。 5.1.2 废水 废水直接排放口应填报排放口地理坐标、间歇式排放时段、受纳自然水体信息、汇入受纳自然水体处地理坐标以及执行的国家或地方污染物排放标准等。废水间接排放口应填报排放口地理坐标、间歇式排放时段、受纳污水处理厂信息以及执行的国家或地方污染物排放标准等。单独排入城镇污水集中处理设施的生活污水仅说明去向。废水间断排放的,应当说明排放污染物的时段。其余项为依据本标准第4.5部分填报的产排污环节及排放口信息,信息平台自动生成。 5.1.3 雨水 雨水排放口基本信息包括排放口编号、排放口地理坐标、排放去向、受纳自然水体信息(水体名称、受纳自然水体功能目标)以及汇入受纳自然水体处地理坐标。雨水排放口编号填报排污单位内部编号,如无内部编号,则采用“YS+三位流水号数字”(如:YS001)进行编号并填报。 5.2 许可排放限值 5.2.1 一般原则 许可排放限值包括污染物许可排放浓度和许可排放量。许可排放量主要为年许可排放量,指允许排污单位连续12个月排放的污染物最大排放量。有核发权的地方生态环境主管部门可根据需要将年许可排放量按季、月、日进行细化。 对于大气污染物,以排放口为单位确定有组织主要排放口和一般排放口的许可排放浓度,无组织废气按照污染物排放执行标准要求的监控点确定许可排放浓度;有组织主要排放口逐一计算颗粒物、二氧化硫和氮氧化物许可排放量,排污单位许可排放量为各有组织主要排放口年许可排放量之和,有组织一般排放口和无组织排放的许可排放量原则上不做要求。 对于水污染物,以排放口为单位确定许可排放浓度,许可排放量原则上不做要求;单独排入城镇集中污水处理设施、其他排污单位污水处理设施的生活污水排放口许可排放浓度和排放量不做要求,仅说明排放去向。 根据国家或地方污染物排放标准按照从严原则确定许可排放浓度。地方有其他排放要求或排污单位承诺执行更严格的排放浓度,除按相关标准确定许可排放浓度并实施监管外,还需填报承诺的排放要求。 依据本标准规定的许可排放量核算方法和依法分解落实到排污单位的重点污染物排放总量控制指标,从严确定许可排放量。2015年1月1日(含)以后取得环境影响评价审批意见的排污单位,许可排放量还应同时满足环境影响评价文件和审批意见确定的要求。排污单位填报许可排放量时,应在排污许可平台中写明申请的许可排放量计算过程。 5.2.2 许可排放浓度 5.2.2.1 废气 排污单位主要排放口(焚烧烟气排气筒)依据GB 18485对本标准表2所列的污染物种类确定许可排放浓度;其他有组织废气排放口和无组织废气按照GB 16297、GB 14554等对本标准表2所列的污染物种类确定许可排放浓度。地方污染物排放执行标准有更严格要求的,从其规定。 5.2.2.2 废水 排污单位按GB 18485、GB 16889、GB 8978 等标准要求确定表3 所列的水污染物种类许可排放浓度。地方污染物排放执行标准有更严格要求的,从其规定。 排污单位在同一个废水排放口排放两种或两种以上工业废水,且每种废水同一种污染物的排放标准不同时,废水适用GB 8978 的,按照GB 8978 附录A 的规定确定许可排放浓度;若无法按照GB 8978 附录A 的规定执行的,则按照从严原则确定许可排放浓度。 5.2.3 许可排放量 排污单位应根据排放浓度限值、烟气量、设计年利用小时数明确废气主要排放口的颗粒物、二氧化硫、氮氧化物的年许可排放量,按式(1)、(2)计算: 6 污染防治可行技术要求 6.1 一般原则 本标准所列污染防治可行技术及运行管理要求可作为生态环境主管部门对排污许可证申请材料审核的参考。 对于排污单位采用本标准所列污染防治可行技术的,或者新建、改建、扩建建设项目排污单位采用环境影响评价审批意见要求的污染治理技术的,有核发权的地方生态环境主管部门可以认为排污单位采用的污染防治设施或者措施有能力达到许可排放浓度要求。对于未采用的,排污单位应在申请时提供相关证明材料(如已有污染物排放监测数据;对于国内外首次采用的污染防治技术,还应当提供中试数据等说明材料),证明可达到与污染防治可行技术相当的处理能力,并加强自行监测、台账记录,评估达标可行性。 生活垃圾焚烧排污单位污染防治可行技术指南发布后,从其规定。 6.2 可行技术要求 本标准推荐的排污单位污染防治可行技术参照附录A。 6.3 运行管理要求 6.3.1 一般原则 排污单位应当按照行业适用的法律法规、标准、技术规范和管理规定等要求设计、运行焚烧主体设施和各污染防治设施并进行维护管理,保证设施正常运行,使排放的污染物符合国家或地方相关标准的规定。由于事故或设备维修等原因造成污染防治设施停止运行时,排污单位应立即报告当地生态环境主管部门。 6.3.2 废气 a)每台焚烧炉必须单独设置烟气净化系统。排污单位应依法安装污染源自动监控设备, 并按照HJ 75、HJ 76 等相关标准落实定期比对监测和校准的要求。 b)焚烧控制条件应满足GB 18485 等相关标准要求。 c)对活性炭、脱酸中和剂、脱硝剂等烟气净化消耗性物资、材料应当实施计量并记入台账。 d)袋式除尘器应按照HJ 2012 等标准规范要求安装压差计,定期进行泄露检测,及时更换袋式除尘器破损滤袋,保证滤袋完整。 e)严格管控无组织排放,产生无组织废气的环节,应当在密闭空间或设备中进行,废气经收集系统和(或)治理设施处理后排放;如不能密闭,则应采取局部气体收集治理措施、其他有效污染控制措施或环境管理措施。生活垃圾贮存设施和渗滤液收集设施应采取密闭负压措施,并保证其在运行期和停炉期均处于负压状态,停炉期间应收集并经除臭处理;生活垃圾(污泥)运输通道、卸料大厅等区域应加强冲洗;卸料大厅车辆入口通过设置风幕、常闭门等装置,保证密闭效果;全厂恶臭气体应满足GB 18485、GB 14554 要求后排放。 6.3.3 废水 a)产生的废水宜分类收集、分质处理,处理后回用时应满足相应回用水水质标准要求。 b)应对贮存和作业区的初期雨水进行收集、处理后回用或排放。 c)规范记录废水处理设施开停、维修巡检、药剂和消耗材料使用、处理前后水质水量监测等数据。 6.3.4 工业固体废物 a)应建立台账记录固体废物的产生、去向(贮存、利用、处置及委托利用处置)及相应量。 b)产生的污泥或浓缩液应当在厂内妥善处置。 c)飞灰、烟气脱硝废钒钛系催化剂、废布袋、废离子交换树脂、废矿物油等危险废物产生、收集、贮存、利用、处置过程应满足危险废物有关法律法规、标准规范要求。危险废物转移过程应当执行《危险废物转移联单管理办法》。焚烧飞灰经处理符合GB 16889 要求后,可进入生活垃圾填埋场填埋;经处理满足GB 30485 要求后,可进入水泥窑协同处置。 d)按GB 18485 的要求,对焚烧炉渣热灼减率与飞灰固化物开展监测。 6.3.5 土壤及地下水污染预防要求 a)排污单位应当按HJ 942 要求采取相应防治措施,防止有毒有害物质渗漏、泄漏造成土壤和地下水污染。 b)列入设区的市级以上地方人民政府生态环境主管部门制定的土壤污染重点监管单位名录的排污单位,应当履行下列义务并在排污许可证中载明: 1)严格控制有毒有害物质排放,并按年度向生态环境主管部门报告排放情况; 2)建立土壤污染隐患排查制度,保证持续有效防止有毒有害物质渗漏、流失、扬散; 3)制定、实施自行监测方案,并将监测数据报生态环境主管部门。 7 自行监测管理要求 7.1 一般原则 排污单位在申请排污许可证时,应当按照本标准确定的产排污环节、排放口、污染物及许可限值等要求,制定自行监测方案,并在排污许可平台中明确。 本标准未规定的其他监测要求按照 HJ 819 等标准规范执行。 生活垃圾焚烧相关自行监测技术指南发布后,从其规定。 有核发权的地方生态环境主管部门可根据环境质量改善需求,增加排污单位自行监测管理要求。 7.2 自行监测方案 自行监测方案中应明确排污单位的基本情况、监测点位及示意图、监测指标、执行标准及其限值、监测频次、采样和样品保存方法、监测分析方法和仪器、监测质量控制、自行监测信息公开等内容。 对于采用自动监测的排污单位应当如实填报采用自动监测的污染物指标、自动监测系统联网情况、自动监测系统的运行维护情况等;对于未要求开展自动监测的污染物指标,排污单位应当填报开展手工监测的污染物排放口和监测点位、监测方法、监测频次,手工监测时生产负荷应不低于本次监测与上一次监测周期内的平均生产负荷。 7.3 自行监测要求 7.3.1 监测内容 自行监测污染源和污染物应包括排放标准以及其他环境管理要求中涉及的废气、废水污染源和污染物。 7.3.2 监测点位 排污单位开展自行监测的监测点位包括外排口监测点位、内部监测点位、无组织排放监测点位等。 a)有组织废气外排口 废气污染源通过排气筒等方式排放至外环境的,应在排气筒设置监测点位。废气监测平台、监测断面和监测孔的设置应符合GB 18485、HJ 75、HJ /T 397 等标准规范的要求。 b)无组织废气排放 无组织废气排放监测点位应符合 GB 16297 和GB 14554 等标准要求。 c)废水排放口 废水排放口监测应符合《排污口规范化整治技术要求(试行)》、HJ/T 91、HJ/T 92 等标准规范要求。 排放标准规定的监控位置为车间排放口或车间处理设施排放口的污染物,在相应的废水排放口采样。排放标准规定的监控位置为排污单位排放口的污染物,废水直接排放的,在排污单位的排放口采样;间接排放的,在排污单位的污水处理设施排放口后、进入其他污水处理系统前的法定边界位置采样。 排污单位废水排放监测的监测点位包括废水排放口、雨水排放口。 d)内部监测点位 当环境管理有要求,或排污单位认为有必要的,可以在排污单位内部设置监测点,监测污染物浓度或与有毒有害污染物排放密切相关的关键工艺参数等。 7.4 监测频次 排污单位有组织废气、无组织废气和废水监测点位、主要监测指标和最低监测频次要求见表4~表6。 7.5 监测相关要求 a)采样及样品的保存和管理、测定方法、数据记录、监测质量控制、自行监测信息公开等内容应按照HJ 819 要求开展相关工作。 b)排污单位应按规定安装污染源自动监测设施,实时监测污染物的排放情况并与生态环境主管部门联网,强化环境监管;排污单位应在显著位置树立便于查看的显示屏,将焚烧生产设施的污染物排放数据实时实地向全社会公开,强化监测信息公开。 8 环境管理台账及排污许可证执行报告编制要求 8.1 环境管理台账记录要求 8.1.1 一般原则 排污单位在申请排污许可证时,应在排污许可平台中明确环境管理台账记录要求。有核发权的地方生态环境主管部门可以依据法律法规、标准规范增加和加严记录要求。排污单位也可自行增加记录要求。 环境管理台账分为电子台账和纸质台账两种形式。 排污单位可在满足本标准要求的基础上根据实际情况自行制定记录格式,其中记录频次和内容须满足排污许可证环境管理要求。 8.1.2 记录内容 排污单位环境管理台账应真实记录基本信息、主要生产设施运行管理信息和污染防治设施运行管理信息、监测记录信息及其他环境管理信息等,参见附录B。主要生产设施、污染防治设施、排放口编号应与排污许可证副本中规定的编号一致。 8.1.2.1 基本信息 排污单位基本信息包括排污单位名称、生产经营场所地址、行业类别、法定代表人、统一社会信用代码、环境影响评价审批意见文号、排污权交易文件及排污许可证编号等。 8.1.2.2 主要生产设施运行管理信息 至少记录以下内容。 a)正常工况 1)运行状态:开始时间、结束时间。 2)主要产品产量:名称、产量。 3)生产负荷:实际处理量与设计处理能力之比。 4)燃料信息:名称、处理(消耗)量、成分分析数据等。 b)非正常工况 起止时间、污染物排放情况、事件原因、应对措施、是否报告等。 8.1.2.3 污染防治设施运行管理信息 包括废气、废水污染防治设施、工业固体废物产生及处置的运行管理信息,至少记录以下内容。 a)正常状况 1)有组织废气防治设施 开始时间、结束时间、是否正常运行、污染物排放情况、排口温度等信息。 2)无组织废气控制措施 无组织控制措施运行、检查、维护及时间等信息的记录。 3)废水治理设施 开始时间、结束时间、是否正常运行、污染物排放情况等信息。 4)工业固体废物产生及处置 工业固体废物产生环节、处置去向等。 b)非正常状况 起止时间、污染物排放情况、事件原因、应对措施、是否报告等。 8.1.2.4 监测记录信息 按照本标准第7 章节相应要求执行,生活垃圾焚烧相关自行监测技术指南发布后,从其规定。 8.1.2.5 其他环境管理信息 法律法规、标准规范确定的其他信息,排污单位自主记录的环境管理信息。 8.1.3 记录频次 8.1.3.1 基本信息 对于未发生变化的基本信息,按年记录,1次/年;对于发生变化的基本信息,在发生变化时记录1次。 8.1.3.2 生产设施运行管理信息 a)正常工况 1)运行状态:一般按日或班次记录,1次/日或班次。 2)生产负荷:一般按日或班次记录,1次/日或班次。 3)产品产量:连续生产的,按日记录,1次/日。非连续生产的,按照生产周期记录,1次/周期;周期小于1天,按日记录,1次/日。 4)燃、辅料:处理量(消耗量)一般按日或班次记录,1次/日或班次。燃料成分分析按照检测批次记录,1次/批。 b)非正常工况 按照工况期记录,1次/工况期。 8.1.3.3 污染防治设施运行管理信息 a)正常状况:按日或班次记录,1次/日或班次。 b)非正常状况:按照非正常状况期记录,1次/非正常状况期。 8.1.3.4 监测记录信息 按照本标准第7 章节相应要求执行。 8.1.3.5 其他环境管理信息 依据法律法规、标准规范或实际生产运行规律等确定其他记录频次。 8.1.4 记录存储及保存 8.1.4.1 纸质存储 纸质台账应存放于保护袋、卷夹或保护盒等保存媒介中,专人保存于专门的档案保存地点,并由相关人员签字。档案保存应采取防光、防热、防潮、防细菌及防污染等措施。纸质类档案如有破损应及时修补,并留存备查。 8.1.4.2 电子化存储 电子台账保存于专门存贮设备中,并保留备份数据。存贮设备由专人负责管理,定期进行维护。电子台账根据地方生态环境主管部门管理要求定期上传。 8.2 排污许可证执行报告编制要求 8.2.1 报告周期 执行报告包括年度执行报告、季度执行报告。地方生态环境主管部门根据环境管理需求,可要求排污单位上报月度执行报告(具体要求参照HJ 944),并在排污许可证中明确。排污单位按照排污许可证规定的时间提交执行报告。 a)年度执行报告 对于持证时间超过三个月的年度,报告周期为当年全年(自然年);对于持证时间不足三个月的年度,当年可不提交年度执行报告,排污许可证执行情况纳入下一年度执行报告。 b)季度执行报告 对于持证时间超过一个月的季度,报告周期为当季全季(自然季度);对于持证时间不足一个月的季度,该报告周期内可不提交季度执行报告,排污许可证执行情况纳入下一季度执行报告。 8.2.2 编制内容 8.2.2.1 年度执行报告内容 年度执行报告编制内容应包括: a)排污单位基本情况; b)污染防治设施运行情况; c)自行监测执行情况; d)环境管理台账记录执行情况; e)实际排放情况及合规判定分析; f)信息公开情况; g)排污单位内部环境管理体系建设与运行情况; h)其他排污许可证规定的内容执行情况; i)其他需要说明的问题; j)结论; k)附图附件要求。 具体内容要求参见HJ 944的5.3.1,实际排放量核算按照本标准规定方法进行。表格形式参见附录C。 8.2.2.2 季度执行报告内容 季度执行报告应包括污染物实际排放浓度和排放量、合规判定分析、超标排放或污染防治设施非正常状况说明等内容,以及各月度生产小时数、主要产品及其产量、主要燃料及其处理(消耗)量等信息。 9 实际排放量核算方法 9.1 一般原则 排污单位应逐一核算废气有组织主要排放口颗粒物、二氧化硫和氮氧化物的实际排放量,实际排放量为各主要排放口正常情况和非正常情况实际排放量之和。原则上不核算一般排放口和无组织排放的实际排放量。对于地方生态环境主管部门有其他许可排放量要求的污染物可参照主要排放口实际排放量核算方法。 排污单位的废水污染物如需核算实际排放量,可参照本标准核算方法核算,实际排放量为正常情况和非正常情况实际排放量之和,见附录D。 实际排放量核算方法包括实测法(分为自动监测实测法和手工监测实测法)和产污系数法。对于排污许可证中规定应当采用自动监测的排放口和污染物,根据符合监测规范要求的有效自动监测数据采用自动监测实测法核算实际排放量。对于排污许可证未要求采用自动监测的排放口和污染物,按照优先顺序依次选取自动监测、手工监测数据核算实际排放量。采用手工监测数据核算实际排放量时,首先采用执法监测数据,其次采用自行手工监测数据。 排污单位应将手工监测时段内生产负荷与核算时段内平均生产负荷进行对比,并给出对比结果。对于排污许可证中要求采用自动监测的排放口或污染物而未采用的,采用产污系数法按照直接排放核算实际排放量。 排污单位在废气非正常排放期间,应保持自动监测设备同步运行,自动监测设备应记录非正常情况下实时监测数据,根据自动监测数据按式(3)核算该时段的各类污染物的实际排放量并计入年实际排放量中。 9.2 废气 9.2.1 实测法 a)自动监测实测法 废气自动监测实测法应采用符合监测规范的有效自动监测数据污染物的小时平均排放质量浓度、小时烟气量、运行时间核算污染物实际排放量,核算方法见式(3)。 10 合规判定方法 10.1 一般原则 合规是指排污单位许可事项和环境管理要求符合排污许可证规定。 许可事项合规是指排污单位排污口位置和数量、排放方式、排放去向、污染物种类、排放限值符合许可证规定,其中,排放限值合规是指排污单位污染物实际排放浓度(速率)和排放量满足许可排放限值要求。 环境管理要求合规是指排污单位按许可证规定落实自行监测、台账记录、执行报告、信息公开等环境管理要求。 排污单位可通过环境管理台账记录、按时提交执行报告和开展自行监测、信息公开,自证其依证排污,满足排污许可证要求。 各级生态环境主管部门可依据排污单位环境管理台账、执行报告、自行监测记录中的内容,判断其污染物排放浓度(速率)和排放量是否满足许可排放限值要求,也可通过执法监测判断其污染物排放是否满足许可排放限值要求。若同一时段内的执法监测数据与排污单位自行监测数据不一致,以执法监测数据为准。对于应当采用自动监测的排放口或污染物种类而未采用的以及自动监测设备不符合规定的,即认为不合规。 10.2 废气 10.2.1 排放浓度(速率)合规判定 主要排放口污染物排放浓度合规是指按照相关监测技术规范要求获取的自动监测、执法监测或自行手工监测污染物排放浓度数据满足GB 18485 要求。 一般排放口污染物排放浓度(速率)和废气无组织排放浓度合规是指按照相关监测技术规范要求获取的执法监测或自行手工监测污染物排放浓度(速率)数据低于或等于GB16297、GB 14554 等排放标准限值。 国务院生态环境主管部门发布相关达标判定方法的,从其规定。 10.2.2 排放量合规判定方法 污染物排放量合规是指排污单位污染物年实际排放量满足年许可排放量要求。 10.3 废水 废水排放口污染物排放浓度达标是指按照相关监测技术规范要求获取的自动监测、执法监测或自行手工监测任一有效日均值(除pH 外)低于或等于许可排放浓度要求。排放标准中浓度限值为非日均值的污染物,其排放浓度达标是指按相关监测规范要求测定的排浓度低于或等于许可排放浓度要求。国务院生态环境主管部门发布相关达标判定方法的,从其规定。 10.4 管理要求 有核发权的地方生态环境主管部门依据排污许可证中的管理要求,审核环境管理台账记录和排污许可证执行报告,核查排污单位是否满足排污许可证管理要求。管理要求合规判定主要包括: a)排污单位是否按照自行监测方案开展自行监测; b)排污单位是否按照排污许可证中环境管理台账记录要求记录相关内容,记录频次等是否满足排污许可证要求; c)排污单位是否按照排污许可证中执行报告要求定期上报,上报内容是否符合要求等。














