餐厨垃圾即湿垃圾,是餐饮垃圾(来自餐馆、饭店、食堂等)和厨余垃圾(来自家庭)的总称,兼具资源和污染物属性。
“十三五”规划提出,到2020年底,新增3.44 万吨/日的餐厨垃圾处理能力,预计到2020年底达到4.71万吨/日,远低于110万吨/日的生活垃圾规划处理规模。
现状
国家发改委等部门已于2011年7月到2015年5月,先后公示了5批累计100个餐厨垃圾处理试点城市(区)。截至2019年6月30日,47个城市通过试点验收,15个城市被撤销试点(4个主动撤销), 一线城市广州也在撤销之列,表明餐厨垃圾处理推进较难。
餐厨垃圾试点受阻

数据来源:公开资料整理
试点城市主要验收标准为新增餐厨废弃物资源化利用能力应达到实施方案设定目标的90%以上,而多数被撤销城市此指标未达标,主要是由于项目盈利能力较差,企业投资动力不足。
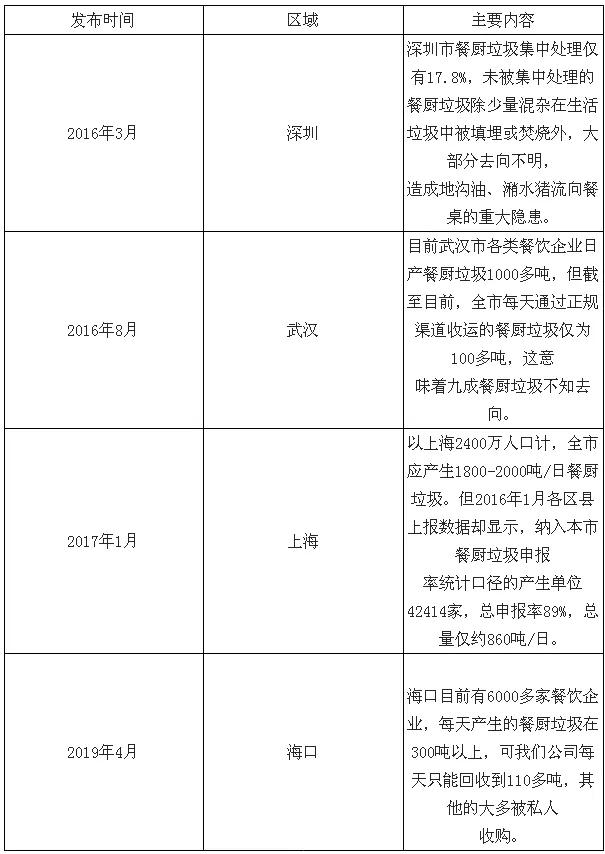
餐饮垃圾回收渠道不畅,“正规军”吃不饱。餐饮垃圾长期以来存在非法的利益链条,许多单位选择将餐饮垃圾卖给黑作坊提炼地沟油,重回餐桌。
我国餐饮垃圾回收率较低

数据来源:公开资料整理
部分餐饮垃圾直接作为饲料喂猪 ,危害极大。国外专家对2008-2012年查明的219起非洲猪瘟疫情进行分析,发现45.6%的疫情系饲喂餐厨剩余物引起。研究表明,在我国发生的前21起非洲猪瘟疫情中,有62%的疫情与饲喂餐厨剩余物有关。
厨余垃圾未进入餐厨垃圾处理厂。由于过去未强制实施垃圾分类,因此餐厨垃圾主要是餐饮垃圾,厨余垃圾则全部以干垃圾形式被焚烧或填埋,按50%的回收比例计算,我国城市厨余垃圾每年产量超过1亿吨。
多环节相互影响共同制约行业发展。垃圾分类制度不健全,直接影响下游餐厨垃圾收运,混装混运现象频发则打击上游垃圾分类积极性,收运规模较小导致终端产能利用率较低,项目盈利能力较差,企业投资意愿较低,制约新增产能的扩张,进而制约上游收运积极性。
趋势
2018年底,国务院办公厅印发《国务院办公厅关于进一步做好非洲猪瘟疫防控工作的通知》,要求全面禁止餐厨剩余物饲喂生猪;2)垃圾分类持续超预期:各地要对餐厨废弃物实行统一收集、密闭运输、集中处理、闭环监管,严防未经无害化处理的餐厨废弃物流入地下市场。
垃圾分类从局部城市向全国推广过程中,厨余垃圾将逐步进入餐厨垃圾处理渠道。预计2019-2020年,餐厨垃圾新增投资447.75亿元,2021-2025新增投资910.50亿元。
2018-2025年餐饮垃圾处理市场空间及预测

数据来源:公开资料整理
2018-2025年厨余垃圾处理市场
空间及预测

数据来源:公开资料整理
国内餐厨垃圾处理市场竞争格局较为分散,尚未出现具有明显优势的行业龙头,集中度不高,多数企业大力参与垃圾焚烧建设的同时也布局了部分餐厨垃圾运营业务。
主要固废业务餐厨业务布局情况

部分固废企业餐厨垃圾处理规模

数据来源:公开资料整理



