污水处理设施的运行管理同其他行业一样,是污水处理全流程进行计划、组织、控制和协调等各种管理工作的总称。本文将继续为您讲解一些关于运营方面的技术总结,希望对您有所帮助。
33、生物处理单元(以氧化沟为例)操作规程
因停电或设备检修等原因短时间停止运行,活性污泥仍具有活性的情况重新启动应按下列步骤操作。启动前检查内容包括:垃圾清理:清理氧化沟中的浮渣杂物。清理走道上的垃圾杂物。曝气系统检查:若采用鼓风曝气系统检查曝气头无堵塞、空气管线无漏气、空气管线上阀门启闭状态。
若采用转刷和表曝机曝气系统检查内容如下:转刷和表曝机检查:减速机润滑油油量、轴承润滑情况、设备紧固情况、电机及减速箱周围杂物清理情况、碟片、转刷、叶片紧固情况及其完整性。
水下推流器检查:安置方向与设备紧固情况完好并具备运行条件。
出口堰门检查:堰口调节装置无锈死,密闭性满足要求,出口堰门高度符合要求。
管道系统、闸门和阀门检查:外露管道无渗漏,支撑稳固、油漆和防腐良好;闸门启闭灵活启闭状态符合设计要求。
34、生物处理单元(以氧化沟为例)巡检
氧化沟系统日常巡检包括以下内容:
氧化沟表面浮渣和泡沫的清除、按散发的气味判断运行是否正常、溶解氧浓度现场检测与在线仪表数据的复核、pH现场检测与在线仪表数据的复核、混合液的颜色、厌氧池混合液泥水分离情况的清澈性。电机及变速器运行情况(噪音、振动、电流和电压等)、机械设备润滑油油位、转蝶、转刷噪音和振动、转蝶和转刷轴承润滑、污泥沉降比(每班一次)、出水堰口调整、水下推流器运行状况及水流流速情况。
巡检过程中应重点观察混合液的颜色、氧化沟现场气味、厌氧池中泥水分离的清澈性,发现异常应即时通知中心控制室进行调整。
泥水混合物颜色:运行状况良好的氧化沟系统中混合液颜色为黑褐到深黑褐色,若污泥浓度减小,泥水混合物的颜色则由深黑褐色变为浅黑褐色。若充氧量不够,泥水混合物将变为黑色。
氧化沟现场气味:正常运行的氧化沟系统气味应有较轻微的霉烂味。若系统运行不正常则可能导致产生有刺激性气味气体。当出现臭鸡蛋味气体时,系统有可能正在发生厌氧反应。应采取的措施提高充氧量。
缺氧段混合液上层清澈性:在正常运行的氧化沟系统中,氧化沟缺氧段泥水混合物上层可以观察到1~2厘米深得清澈层。清澈水层的具体深度取决于氧化沟的流速和活性污泥的可沉淀性。
氧化沟表面泡沫:氧化沟表面有白色泡沫的产生,通常情况下是由于污泥浓度不够引起的。在系统启动的过程中氧化沟表面产生白色泡沫的情况比较普遍,随着污泥浓度的增加出现泡沫的现象可以逐步消失。
氧化沟系统的巡检线路应根据实际情况自行确定;巡检频率应每2小时进行一次,在交接班时应由交班人员和接班人员对系统进行一次巡视和检查,巡检频率宜可依据实际情况进行调整。
35、二沉池操作规程
二沉池启动分为空池启动和满池启动,下列启动操作步骤均为空池启动,若为满池启动,其水下检查部分可以省略。
在启动检修后重新投入运行的二沉池系统前,应进行启动前检查:控制闸门启闭性能良好、池内无砂或其它残渣、机械设备润滑和油位合适、动力、开关柜、控制系统、齿轮、传动齿轮、行走轮子、超载保护装置和轮道具备运行条件、桥架刮泥机运行数圈以检查刮泥机上的橡胶刷的位置是否合适,若位置太高或太低应及时调整。
同时机械的运行应稳定匀速旋转且无颠簸或上下跳跃的现象发生,渣斗能收集浮渣。若刮泥机系统装配有超载报警装置时,应测试机械设备在超载的情况下是否会自动报警和停机。水面以下设备的紧固与防腐、配水池和回流污泥管线无残渣或堵塞情况、沉淀池结构防腐良好、无开裂和其它潜在故障、集水堰板水平、无缺陷。
启动进水闸门进水到沉淀池中,进水时操作人员应使各池均匀进水。当沉淀池进水2小时时,启动刮泥机。
在启动操作阶段应测定刮泥机完成一个工作周期的各种运行参数,并与设计值和设备验收记录对照,判断是否在正常范围内。
在启动运行后要增加巡检频率,第一次间隔30分钟,第二次间隔45分钟,如果没有问题出现,系统即可转入正常巡检。
36、消毒确定加氧量
消毒可以杀死排放污水中的病菌,防止病疫传播与扩散,但加氯与有机物反应后,会生成致癌物质,因此既要消灭病菌,又要尽量减少加氯量,国标要求控制粪大肠菌群数(易测,又可反映病菌杀灭情况的一种间接指标),因此应通过实验来确定加氯指标,再按排水量计算加氯量,步骤为:
a、测定出水中的大肠菌群数
b、将该水样分为6个100ml的杯样
c、对每个杯样中加0.5、0.6、0.7、0.8、0.9、1.0mg氯,则每个杯样的加氯指标分别为5、6、7、8、9、10mg/L。
d、搅拌水样,模拟实际运行中,污水在接触池中停留时间。
e、达到停留时间后,分别测定大肠菌群数。
f、取大肠菌群数达标所需的最小投氯量。
g、按日平均进水量求加氯量
加氯量(Kg/h)=[Q平均(m3/h)*试验求得的加氯指标(mg/L)]/1000
37、消毒开机步骤
a、将准备使用的氯并移到加氯位置,测定重量,确定氯瓶中有氯。
b、若为500Kg以上氯瓶则将出氯阀旋转至上下垂直,将氯瓶的出氯阀一端稍微垫高,并严格使用上出氯阀,挂上“使用”牌。
c、清除出氯总阀阀口杂物,垫上专用垫片,安装氯气连接管。
d、在正常加氯前,应先开启加压泵,使水射器正常工作。在停止加氯后,加压泵应持续工作2-3分钟后,方可停止运行。
e、稍许开启出氯总阀,用10%的氨水检查联结点是否漏氯,氯阀是否出氯,如果气温较低,开启喷淋加温,并应严格防止出氯总阀淋水受腐蚀。并按上节实验要求的加氯量加注。
f、加氯机的使用,请按照所使用的加氯机使用说明编写。
38、化学药剂溶解和配制
化学试剂溶解和配制程序为:溶解槽中进水至一定量→同时将定量化学药剂加入到溶解槽中→开始搅拌至完全溶解→溶药槽→持续进水至要求的药液浓度。化学药剂的配制浓度应根据实际运行情况进行调整。在运行的过程中应经常注意液位控制系统的工作状态,复核溶解槽中化学药剂液位,以避免计量泵空转和无化学药剂投加。
39、化学除磷系统开机前检查
检查内容如下:加药管线无泄露、计量泵具备运行条件、加药管线阀门启闭状态符合设计要求、反应池具备运行条件。
启动前检查完成后,即可进行启动操作,启动操作的程序为:反应池进水(若为机械反应池,应同时启动搅拌装置启动)、启动计量泵投加化学药剂。
详细启动操作步骤由供应商或项目城市依据实际情况进行调整和补充。
40、回流污泥泵房操作规程
泵的开启和停机受工艺要求控制。剩余污泥和回流污泥量的控制,主要由中控室按检测仪表传回的信息进行自动控制,在初次投入使用时和在用其它方法校核或作进一步调试时,可用手动控制操作,调试完成后再转入自控程序。
当需要手动操作剩余污泥泵或回流污泥泵时,首先检查污泥池泥位,检查泥泵是否安装正确,紧固件无松动,电缆接线盒正常,出水闸门是否关闭(设计另有规定除外),流量计是否正常,然后将切换开关切换至手动位置,检查三相电源电压,拟开电机温度,湿度是否正常,启动电机,监听泵机声音,监视电压、电流表,若声音正常;
电流回跌后,缓慢开启出水闸阀,按工艺对流量的要求控制闸阀开启度,监视电压与电流是否处在合理幅度内,报告中控室开机时间并与中控室核对各运行参数,并可转入自控运行,若开机过程中发现有任何不正常现象不得开机,或已开机的应立即停机检查原因,排除故障后,才能重新开机,但重新开机必须在关死闸阀,电机完全停止5分钟后才可重新启动,重复启动仍然不成功的应按设备故障报修。
当需要手动停机操作时,应通知中控室检查电机温度、湿度是否正常,关闭出水闸门,将切换开关切至手动位置,并关闭电机。
41、混凝剂的配制
混凝剂配制程序为:溶解槽中进水至一定量→同时将定量化学药剂加入到溶解槽中→开始搅拌至完全溶解→溶药槽→持续进水至要求的药液浓度。(详细混凝剂配置操作步骤由供应商或项目城市依据实际情况进行补充。)
混凝剂的投加量应根据污泥的性质、硝化程度、污泥含水量等因素进行调整。应根据混凝剂的种类、允许的储存有效期和储存条件等来确定储备量,混凝剂应同时遵循先存先用的原则。
42、带式压滤机启动前检查
检查工作包括:混凝剂投加系统(包括计量泵、混凝剂配置情况、液位控制系统、管道系统和溶药罐等)具备工作条件。带式压滤机(包括滤带、滤带纠偏装置、驱动装置、反冲洗系统、污泥投加装置、皮带运输机运泥车辆及排水系统等)具备工作条件,启动带式压滤机空转数分钟确定无故障。污泥配料泵具备工作条件。动力和自动控制系统具备运行条件。
确保以上检查工作完成以后,即可启动污泥脱水系统,启动步骤为:根据储泥池泥量或根据剩余污泥排放量进行污泥脱水操作。混凝剂投加。启动带式压滤机(包括反冲洗系统和皮带输送机和调配污泥运输车辆)。启动污泥投配泵,观察脱水机运行情况和调整投配污泥量,相应调节混凝剂投加量,直到出口污泥达到含水率标准。详细启动操作步骤由供应商或项目城市依据实际情况进行调整和补充。系统投入运行后应确保污泥脱水间的通风。
43、变频器的调试工作
变频器的调试工作包括:
①通电前的检查:变频器型号规格是否有误。安装环境是否有问题。整机连接件有无松动,接插件是否可靠插入,有无脱落和损坏。电缆是否符合要求。主电路、控制电路的电气连接有无松动,接地是否可靠。各接地端子的外接线路有无接错,屏蔽线连接是否符合要求。全部外部端子与接地端子间用500V兆欧表测量,电阻应在10M以上。主电路电源电压是否符合规定值。箱内有无金属或电缆线头等异物遗留,必要时进行清扫。
②不接电动机,变频器单独调试:先将所有的操作开关断开。将频率设定(即速度设定),电位器调到最小值。接通主线路电源开关(一般内部冷却风扇、面板等控制电路、程序电路等都同时通电),稍等一会,检查各电路有无发热、异味、冒烟现象,各指示灯是否正常。查变频器所设定参数,可根据实际要求修改或重新设定数据。给出正转或反转指令,由旋转频率给定位器,观察频率指示是否正确。如频率显示不是数字式,必要时还要校正频率表。
③变频器带电动机空载运行:先将所有操作开关断开。将频率设置电位器调至最小值。接通主电源开关(风扇、面板等控制电路、程序电路同时通电)。给正转或反转指令,首先在几赫运行,观察电动机的旋转方向是否正确。一般正转指令,是指电动机旋转为逆时针方向(指轴端)。电动机旋转方向反了,不必颠倒主电路的相序,可通过调换控制端子的接线,即可改变旋转方向。逐渐加大设定值,观察频率升高到最大值时电动机运行情况,测量转速、输出电压。停机后,检查频率设定电位器的位置,再观察加速运行和减速运行是否平滑稳定。
④变频器带电动机负载运行:接通主电源开关。根据负载实际要求,变更参数设定。在正转指令下,逐渐顺时针调节频率给定电位器,电动机转速逐渐上升,同时观察机械的旋转方向是否正确,如有误要更改接线。当电位器右旋到底时,要对应最高频率和转速。在加速期间,要观察机械有无拍频、振动等现象。然后再将电位器反时针(左旋),而电动机转速也随之逐渐降低,直至停止。注意当给定频率在起动频率之下时,电动机应不转动。保持给定最高频率(对应最高转速)时,接入正转指令,电动机转速从给定加速时间升速,直至最高转速稳定运行。如在加速过程中有过载现象则可能设定加速时间过短,应进行调整。在电动机满载运行时,关断正转指令信号则电动机按设定减速时间减速直至停止。在反转指令下重复c,d和e项调试。在运行中,有些设定参数可以改变,有些则不允许改变,应根据不同型号的变频器操作说明进行。
44、污水处理厂检修工作
包括机械设备检修、监测仪表的检修与校正、电气设备检修和污水处理构筑物检修。所有的检修工作都由定期检修,故障维修和改善维修组成。
45、定期检修
是为防止设备精度、性能劣化,影响生产正常进行或降低故障率,按事先预测和安排的计划及相应的技术要求所进行的检修活动,故亦称为预防检修。
46、故障维修
故障维修是在设备使用中发生故障、事故后或性能、精度降低到规定水平以下时所进行的恢复性修理,亦称为事后修理。这种检修方式适用于结构简单设备,利用率低、修理技术要求不高、能及时提供备件、有代用设备以及实行预防检修不经济的设备。故障检修又可分为以下两种情况:
有计划控制的故障检修(日常检修、小修或技术维护):根据日常点检、巡回检查、定期检查等所发现的故障症兆、经分析后,按需修内容、零件复杂程度、工作量及生产允许停歇时间。这是在与车间生产密切配合下进行的,既可使设备得到恢复性修理,又可保证生产正常进行。
突发性故障紧急修理:设备故障突然发生,事先又无任何症兆,为了及时恢复生产所必须进行的非计划性的紧急修理。
47、改善维修
改善维修是指对存在先天性缺陷或故障频发的设备,将其局部结构或零件的设计结合修理时加以改进,以提高其可靠性和检修性的措施。它与技术改造的区别是:前者在于改善和提高局部零件的可靠性和检修性,以降低设备故障,减少检修时间和费用。而后者主要是提高设备的性能或改变设备的功能。
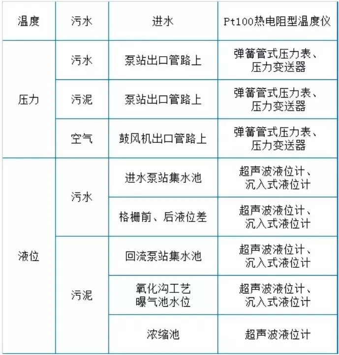
48、污水处理厂常见在线仪表种类




49、运行参数的监测指标
运行部根据生产需要以业务联系单形式安排化验指标类别、频次。化验室应对运行参数进行检测分析。通过对运行参数的分析,判断污水处理厂运行是否正常,并及时反馈给污水处理厂中心控制室,由中心控制室对污水处理厂的运行作必要的调整。
城市污水处理厂污水污泥正常运行检测的项目和周期应按国家建设部标准CJJ60-2011执行。对常规化验项目的化验数据,应于每天上午9:00之前以书面报告及电子报表形式反馈。对临时增加的化验项目数据应以书面形式及时呈报生产运行部以便分析工艺运行状况,对可能出现的问题早作预防措施。
污水

污泥

50、采样容器
采样容器应由惰性物质组成,抗破裂、清洗方便、密封良好和启闭容易。采样容器必须确保样品免受吸附、蒸发和外来物质的污染。
样品瓶可用硬质(硼酸)玻璃瓶或高压聚乙烯瓶。在选择样品瓶时应考虑水样与容器可能产生的问题,以确定容器的种类和洗涤方法。
51、样品采集
在采样地点将采用容器(水桶或瓶子)浸入要取样的废水中,使注满水或泥水混合物,取出后倒进事先准备的合适的样品容器中即可。有时也可直接将样品容器浸入水中取样。取样时,应注意不能混入漂浮于水面上的物质,正式采样前要用水样冲洗容器2~3次。洗涤完的废水不得重新倒入沟渠中,以免搅起水中悬浮物。采集的样品应及时贴上标签。填写采样现场记录单。若为用户出口采样应由被采样单位有关人员签字。
样品采集过程中的注意事项:对于性质稳定的污染物,可将分别采集的样品混合后一次测定。对于不稳定的污染物,可在分别采样和分别测定后,以平均值表示污染物浓度。废水中某些组分的分布很不均勿,如油和悬浮物,某些组分在分析中很易变化,如溶解氧和硫化物等。
如果从全分析采样瓶中取出一份废水子样进行这些项目的分析,必将产生错误的结果。因此,这类监测项目的水样应单独采集,有的还应在现场作固定,分别进行分析。采样完成后应按要求填写样品现场数据表和样品保存登记卡,水样标签要与以上两表一致。
52、样品保存
将水样充满容器至溢流并密封。
为避免样品在运输途中的振荡,以及空气中的氧气、二氧化碳对容器内样品组分和待测项目的干扰,为对酸碱度、BOD、DO等产生影响,应使水样充满容器至溢流并密封保存。但对准备冷冻保存的样品不能充满容器,否则水冻冰之后,因体积膨胀致使容器破裂。
冷藏:水样冷藏时的温度应低于采样时水样的温度,水样采集后立即放在冰箱或冰-水浴中,置暗处保存,一般于2~5℃冷藏,冷藏并不适用长期保存,对废水的保存时间则更短。
冷冻(-20℃):一般能延长贮存期,但需要掌握熔融和冻结的技术,以使样品在融解时能迅速地、均匀地恢复原始状态。水样结冰时,体积膨胀,一般都选用塑料容器。
加入保护剂(固定剂或保存剂):投加一些化学试剂可固定水样中某些待测组分,保护剂应事先加入空瓶中,有些亦可在采样后立即加入水样中。
经常使用的保护剂有各种酸、碱及生物抑制剂,加入量因需要而异。
所加入的保护剂不能干扰待测成分的测定,如有疑义应先做必要的实验。
所加入的保护剂因其体积影响待测组分的初始浓度,在计算结果时应予以考虑;但如果加入足够浓的保护剂,因其加入体积很小而可忽略其稀释影响。
所加入的保护剂有可能改变水中组分的化学或物理性质,因此选用保护剂时一定要考虑到对测定项目的影响。如因酸化会引起胶体组分和悬浮在颗粒物上固态的溶解,如待测项目是溶解态物质,则必须在过滤后酸化保存。
对于测定某些项目所加的固定剂必须要做空白试验,如测微量元素时就必须确定固定剂可引入的待测元素的量。(如酸类会引入不可忽视量的砷、铅、汞。)
必须注意:某些保护剂是有毒有害的,如氯化汞(HgCl2)、三氯甲烷及酸等,在使用及保管时一定要重视安全防护。
53、化验室安全
化验室本身就存在着某些危险因素,但只要分析人员严格遵守操作规程和规章制度,无论做什么实验都要牢记安全第一,经常保持警惕,事故就可以避免。如果预防措施可靠,发生事故后处理得当,就可使损害减到最小程度。水质监测实验室安全知识请参考《环境水质监测质量保证手册》中相关内容,以下是在日常化验室工作中应遵循以下几点安全规则:
加热挥发性或易燃性有机溶剂时,禁止用火焰或电路直接加热,必须在水浴锅或电热板上缓慢进行;可燃物质如汽油、酒精、煤油等物,不可放在煤气灯、电炉或其他火源附近;当加热蒸馏及有关用火或电热工作中,至少要有一人值班管理,高温电炉操作时要带好手套;
电热设备所用电线应经常检查是否完整无损,电热器械应有合适垫板;电源总开关应安装坚固的外罩,开关电闸时,绝不可以湿手,并应注意力集中;剧毒药品必须制定保管、使用制度,应设专柜并双人双锁保管;
强酸与氨水分开存放;稀释硫酸时必须仔细缓慢的将硫酸倒入水中而不能将水倒入硫酸中;用移液管吸取酸、碱和有害物质时,不能用口吸而必须用吸耳球吸取;倒用硝酸、氨水和氢氟酸等必须戴好手套,开启乙醇和氨水等易挥发试剂瓶时,绝不可将瓶口对着自己或他人,尤其在夏季开启时极易冲出,如不小心,会引起严重事故。
消解等产生有害气体操作,必须在通风柜内进行;操作离心机时,必须在完全停止转动后才能开启;压力容器如氢气钢瓶等必须要远离火源并停放稳当;接触污水和药品后应注意洗手,手上有伤口时不可接触污水和药品;化验室应备有消防设备,如黄沙桶和四氯化炭灭火机等,黄沙桶内黄沙应保持干燥,不可浸水;化验室内应保持空气流通,照明良好、环境整洁,私人物品以及与化验室无关的物品不得存放在化验室,每天工作结束,应进行水、电等安全检查;在冬季下班前应进行防冻措施检查。
To Be Continued(未完待续)



